Ламповый УМЗЧ начального уровня.

За многие годы техника звукоусиления накопила огромное количество технических решений, позволяющих получать великолепные результаты, однако несмотря ни на что многие конструкторы (не только радиолюбители, но и серьезные фирмы) вновь и вновь возвращаются к истокам - максимально простым с точки зрения схемотехники, но в то же время максимально эффективным решениям, позволяющим получать качественное звучание. Одно из таких направлений конструирования - постройка УМЗЧ на вакуумных лампах. УМЗЧ - Усилитель Мощности Звуковой Частоты Однако и здесь надо отдавать должное - несмотря на кажущуюся простоту электрических схем, получить "достойное" звучание удается не каждому. Но если опытному радиолюбителю неудача принесет лишь еще одну монетку в его копилку опыта, то для начинающего данная проблема, будучи его собственными силами неразрешима, может надолго лишить его желания заниматься конструированием. Впрочем, это уже из области психологии... :)

Вниманию начинающих кострукторов предлагается весьма простой для повторения, а самое главное - некапризный и достаточно качественный ламповый УМЗЧ, в котором использованы распространенные лампы и детали, широко применявшиеся в свое время в телевизорах и радиоприемниках. Усилитель разрабатывался как оконечный (т.е. не имеющий в своем составе ни регуляторов тембра, ни каких-либо других узлов, таких как коммутаторы, коректирующие предусилители и т.п.) и изначально предназначался для усиления сигнала, поступающего со звуковой платы компьютера, однако весьма неплохие (субъективно) характеристики позволяют его использовать и для усиления сигнала с других, более "серьезных" источников (CD-проигрыватель, проигрыватель виниловых дисков, магнитофон и т.п.)

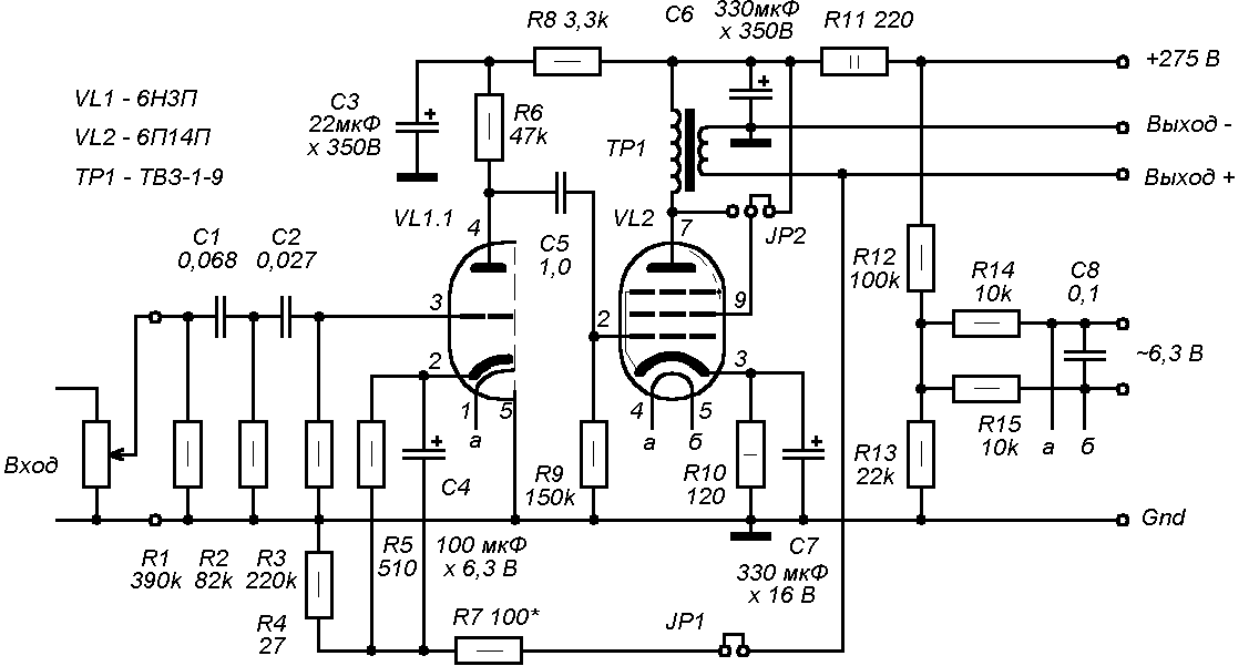
Принципиальная схема одного канала усилителя показана на рис.1

Рис.1 - Схема УМЗЧ

Усилитель двухкаскадный. Первый каскад построен на одной половинке двойного триода 6Н3П (VL1) и представляет собой классический каскад усилителя напряжения. Вторая половинка лампы использована во втором канале усилиеля.

Цоколевка лампы 6Н3П
Цоколевка
лампы 6Н3П

На резисторах R4, R5, благодаря протекающему через них катодному току, создается напряжение смещения, которое задает режим работы лампы. Отсутствие в цепи катода конденсатора (который обычно присутствует в промышленных конструкциях и включается параллельно катодному резистору) не лишено смысла - это позволяет получить в какскаде местную ООС, благодаря которой хотя и несколько снижается усиление, но зато повышается линейность каскада. Глубина такой местной ООС небольшая и определяется соотношением величин сопротивлений резисторов R4 и R6. Этот прием также позволяет "убить" и второго зайца - в цепь катода очень удобно подавать напряжение общей ООС, что и сделано в нашем случае - сигнал с выхода усилителя через делитель, образованный резисторами R5 и R4 подается прямо на катод.

Тип лампы и рабочая точка выбирались исходя из желаний получить режим на линейном участке ВАХ (вольт-амперной характеристики) лампы, при этом было бы недопустипо появление сеточного тока (ток в цепи сетки возникает, когда напряжение на ней становится положительным относительно катода, как следствие, возникают сильные искажения сигнала) в любом режиме работы усилителя, и небольшое выходное сопротивление каскада при достаточном усилении, что позволит "не обращать внимания" на паразитные емкости монтажа и лампы, и индуктивности резисторов последующего каскада. Но при всём этом ток анода должен быть достаточно мал, чтобы обеспечить долговечность лампы. В результате выбрано сопротивление в цепи анода 47 кОм и анодный ток 3 мА (при регламентиуемом по справочнику токе анода 8 мА для лампы 6Н3П) - в этой точке ВАХ достаточно линейны для входного сигнала с размахом до 3 вольт. Коэффициент усиления каскада по напряжению 16,5.

Второй каскад также не отличается оригинальностью - это типовой однотактный каскад, построенный на мощном выходном пентоде 6П14П (VL2). Катодный резистор R9 задает рабочую точку лампы (ток анода 48 мА, второй сетки 7 мА), а также организует местную неглубокую ООС. Резистор в цепи сетки выбран относительно небольшого сопротивления для снижения влияния паразитных емкостей монтажа и тока утечки первой сетки (у ламп в общем-то всегда есть ток утечки в цепи первой сетки, даже когда напряжение на ней отрицательое по отношению к катоду, но наиболее заметен он у мощных ламп. Величина этого тока - порядка нескольких мкА. Отрицательное воздействие - "уход" режима лампы), но важно, чтобы его сопротивление было значительно больше выходного сопротивления предыдущего каскада.

Лампа второго каскада нагружена на выходной трансформатор - он необходим для согласования высокого выходного сопротивления лампы (порядка 4,5 кОм) с относительно низкоомной нагрузкой. Принцип выбора трансформатора для данной конструкции - "дешево и сердито" - были использованы трансформаторы типа ТВЗ-1-9, применявшиеся как в телевизорах, так и в некоторых радиоприемниках. Можно использовать и другие типы выходных звуковых трансформаторов, важно лишь, чтобы они были предназначены именно для применения в однотактных выходных каскадах. Можно даже поэкспериментировать с трансформаторами типа ТВК (применялись в выходных каскадах кадровой развертки), однако надо отдавать себе отчет, что выходной трансформатор - это едва ли не самая главная деталь в ламповом усилителе - его качество по большей части и будет определять качество усилителя в целом. Коэффициент передачи выходного каскада по напряжению 0,85 (измерялось на нагрузке 4 Ом)

На входе усилителя применен фильтр, не пропускающий низшие частоты звукового диапазона на вход усилителя (примерно от 40 Гц и ниже). Необходимость в таком фильтре вызвана следующими соображениями: а) большинство бытовых акустических систем среднего класса имеют нижние рабочие частоты от 40 до 60 Гц и в принципе не способны воспроизвадить сигнал с частотой ниже данного порога - подача на акустическую систему сигнала заведомо ниже ее минимальной рабочей частоты лишь порождает значительные дополнительные искажения из-за смещения этим сигналом диффузоров громкоговорителей; б) бытовые помещения отличаются небольшими размерами и, как следствие, на низких частотах в таких помещениях имеется множество резонансов, вызывающих эффект "бубнения" при воспроизведении, причем чем меньше помещение, тем более ярко выражен этот эффект, тем на более высоких частотах проявляется резонанс; в) с уменьшением частоты мощность усилителя, необходимая для воспроизведения, должна увеличиваться (это справедливо для всего диапазона частот) - например, если для воспроизведения с нормальной громкостью сигнала частотой 100 Гц достаточно 3 Вт, то для воспроизведения 50 Гц с такой же громкостью необходимо уже 12 Вт выходной мощности усилителя; г) нижняя рабочая частота большинства промышленных звуковых трансформаторов составляет 40-50 Гц - на более низких частотах трансформатор, также как и акустическая система, теряет эффективность (это происходит из-за конечного значения индуктивности первичной обмотки), а в сочетании с большей мощностью более низкочастотного сигнала также порождает значительные искажения. С учетом всего этого, а также того, что выходная мощность усилительного однотактного каскада на лампе 6П14П ограничена величиной 4,5 Вт, и было решено использовать такой фильтр. Конечно, если применять высококачественные трансформаторы и акустические системы, то необходимость в таком фильтре отпадает. В этом случае его можно не монтировать, удалив для этого R2 и заменив C2 перемычкой.

Забегая вперед, хочется отметить, что при сравнении звучания усилителя с фильтром и без субъективное предпочтение всегда отдавалось варианту усилителя с фильтром - басы, вопроки прогнозам, более "упруги" за счет устранения перегрузки выходного каскада и значительного снижения "бубнения" помещения.

Рис.2 - Блок питания УМЗЧ Блок питания усилителя достаточно прост - он представляет собой трансформатор, также взятый от старого лампового телевизора, с выпрямителем анодного напряжения (рис.2). Емкость конденсатора фильтра C7 выбрана относительно небольшой - это вызвано желанием уменьшить пиковый ток через диоды выпрямителя (не секрет, что диоды выпрямителя, работающего на емкостную нагрузку, открыты только на малом промежутке времени по сравнению с длительностью полупериода, и в это время через них течет ток, значительно превышающий средний, потребляемый нагрузкой). Но так как на небольшой емкости пульсации напряжения довольно существенны, в усилителе (рис.1) применен фильтр R10 C5, где емкость C5 может быть уже весьма большой, чтобы эффективно их подавлять. Первый каскад также питается через такой же фильтр R7 C3, который дополнительно защищает его от пульсаций напряжения питания, вызванных работой второго каскада. Цепочка R11-R14 (рис.1) одна общая для обоих каналов усилителя и предназначена для создания положительного потенциала цепи накала относительно катодов ламп. Это необходимо для снижения фона переменного тока - сильно нагретая нить накала и катод образуют некоторое подобие вакуумного диода, и если на катоде относительно нити накала будет в какие-то моменты времени положительное напряжение, от нити накала к катоду потечет небольшой ток. Этот ток будет течь и через катодные резисторы, вызывая на них падение напряжения, которое затем будет усилено всеми последующими каскадами точно также, как и полезный сигнал. Последовательно включенные R11 и R12 выполняют еще одну функцию - через них разряжаются емкости фильтров питания при выключении усилителя. Суммарный ток, потребляемый накалами ламп, составляет 1,85 А. Накальная обмотка трансформатора должна быть расчитана на такой (или больший) ток, в противном случае может произойти перегрев накальной обмотки трансформатора.

Конструкция и детали. Оба канала усилителя, кроме блока питания, целиком смонтированы на одной печатной плате ( рис.3 ). Так как лампы рассеивают достаточно много тепла, стремиться получить высокую плотность монтажа нет смысла. По этой же причине в качестве материала для печатной платы желательно применить фольгированный стеклотекстолит - этот материал более температуростоек, чем текстолит или гетинакс, и при нагреве не деформируется, что часто случается с платами на основе гетинакса. Резисторы могут быть типов ВС или МЛТ. R1-R5, R13 и R14 могут быть любой мощности (печатная плата расчитана на установку резисторов типа ВС-0,5 и МЛТ-0,5), R6, R7, R8, R11 и R12 лучше взять мощностью не менее 0,5 Вт (для R7 и R8 это обусловлено не столько рассеиваемой на них мощностью, сколько возможностью "прострела" между витками нарезки в момент подачи питания на усилитель). R9 должен быть мощностью не менее 1 Вт, R10 - 2 Вт. R10 лучше всего взять проволочный - также из-за возможного пробоя в момент включения, но в крайем случае подойдет и МЛТ-2. Сопротивления резисторов R1, R11-R14 могут значительно отличаться от указанных на схеме: R1 может быть от 100 кОм до 1 МОм; R13, R14 от 1 до 100 кОм, но желательно одинакового сопротивления; сопротивление R11 может варьироваться от 100 до 470 кОм, причем сопротивление R12 должно быть в 5-15 раз меньше сопротивления R11. R7 может быть от 2 до 8,2 кОм. Сопротивление R10 увеличивать не стоит, но можно применять любые резисторы в диапазоне от 100 до 220 Ом. Также может варьироваться и сопротивление R6 - от 22 до 75 кОм, однако при этом нужно учесть, что при увеличении сопротивления R6 необходимо увеличивать и сопротивление R4, в результате чего несколько изменится глубина обратных связей, а следовательно изменится чувствительность усилителя. Для установки необходимой чувствительности нужно будет подобрать сопротивление R5. Сопротивление R9 изменять не стоит - лишь в крайнем случае можно установить резистор сопротивлением 130 Ом. На печатной плате предусмотрено два места для резистора R12 (на монтажной схеме обозначены как R12"), подключенные параллельно, поэтому в качестве R12 можно использовать и два резистора с сопротивлением большим номинального. Резисторы R4, R5 и R9 для обоих каналов не помешает подобрать попарно с наиболее близкими значениями сопротивлениий - это облегчит настройку усилителя. Конденсаторы C1, C2 и C4 пленочные. C1 и C2 типа К73-9, C4 - К73-17. Емкость C4 может быть от 0,47 до 1,5 мкФ. Рабочее напряжение конденсаторов C1 и C2 не критично (применены конденсаторы с напряжением 100 В), напряжение конденсатора C4 должно быть не менее 250 В. Можно применить и другие типы конденсаторов, однако при этом нужно учесть, что например металлобумажные или слюдяные конденсаторы будут иметь значительно большие габариты, а применение сегнетоэлектрических конденсаторов в звуковых цепях недопустимо из-за значительного пьезоэффекта. Применение негерметизированных конденсаторов (типа БМТ, МБМ) также недопустимо из-за наличия в них токов утечки. Абсолютно не подходят электролитические конденсаторы. Конденсаторы фильтров питания - любые подходящие по габаритам электролитические с рабочим напряжением не менее 300 В. Емкость C3 должна быть не менее 10 мкФ (однако в этом случае желательно увеличить сопротивление R7 до 5,1-6,2 кОм), емкость C5 уменьшать нежелательно (в крайнем случае можно поставить 220 мкФ). Также нежелательно уменьшение емкости конденсатора фильтра C7 в блоке питания. Диоды выпрямительного моста также можно заменить на любые другие, важно лишь чтобы при включении усилителя они выдерживали ток зарядки конденсаторов фильтра (до 2 А), и были расчитаны на обратное напряжение не менее 400 В. Вполне подойдут Д226Г.

Панелька ПЛ9-2 Панелька ПЛК9
Панелька ПЛ9-2 Панелька ПЛК9


Доработанная  
панелька ПЛК9  
Доработанная панелька ПЛК9

Для размещения ламп использованы панельки типа ПЛ9-2. Подойдут и другие панельки, которые можно устанавливать на печатную плату. При отсутствии таковых можно использовать панельки, не приспособленные для печатного монтажа. Для установки на плату к их выводам можно подпаять отрезки толстого одножильного провода, с помощью которых панелька и будет установлена на плате. Однако предпочтительнее будет доработать непосредственно выводы панельки, откусив острыми бокорезами (кусачками) часть вывода (см. фото). Джамперы JP1 использованы от вышедших из строя системных плат компьютеров. Такого же типа и штырьки разъема, через который сигнал подается на вход усилителя. Для подсоединения выходного трансформатора и блока питания на плате также смонтированы штырьки - они использовны от унифицированных разъемов, использовавшихся в телевизорах. Провода к этим штырькам подпаиваются, хотя не исключено и применение разъемов. При монтаже особое внимание следует уделить подсоединению к общему проводу - все цепи общего провода должны соединяться либо в одной точке, либо в строго определенной последовательности. На печатной плате такая последовательность соблюдена - необходимо лишь проследить, чтобы не было "лишних" соединений. Номинальная выходная мощность усилителя - 3 Вт, максимальная 4 Вт, номинальное входное напряжение 0,75 В. Этой мощности вполне достаточно для комфортного прослушивания аудиопрограмм в комнате площадью 30 м2 (используются акустические системы 6АС-224, из комплекта радиолы "Кантата-205").

Внешний вид смонтированного на плате усилителя показан на фотографии

Смонтированный на плате усилитель

Налаживание усилителя несложно. Прежде всего убеждаются в работоспособности блока питания. Напряжение '+275' может быть в пределах от 250 до 300 В (в зависимости от типа использованного трансформатора). Переменное напряжение 6,3 В считается в пределах нормы, если оно не ниже 6,0 В, но и не выше 6,5 В. Затем к блоку питания подключают плату усилителя. Лампы пока не устанавливаем.

  Таблица 1 - напряжения на панельках без ламп

 Панелька 
 лампы 

Ножка

  1     2     3     4     5     6     7     8     9  
VL1 +49 0 0 +275 - +275 0 0 +49
VL2 - 0 0 +49 +49 - +275 - +275

Подключив плату, нужно проверить поступающие напряжения на панельки ламп. В таблице 1 приведены значения напряжений для этого случая. Очень тщательно отнеситель к замеру напряжения на 2-й ноже панельки VL2 - там должен абсолютный '0'. Малейшее положительное постоянное напряжение будет значить только одно - конденсатор C4 имеет утечку и должен быть заменен до включения ламп. Напряжение '+49' - это напряжение, которое получается на делителе R11-R12, и если вы изменяли номиналы этих резисторов, то оно может отличаться от указанного, но в любом случае оно должно соответствовать напряжению в точке соединения R11-R14. Отсутствие или значительное несоответствие напряжения '+275' на какой-либо ножке говорит о неисправности в этой цепи, как правило об обрыве. Конечно, могут еще быть неисправны C3 или C5, но в этом случае последствие их неисправности будет выражено путем обугливания резисторов R7 или R10 соответственно.

  Таблица 2 - напряжения на ножках ламп

 Панелька 
 лампы 

Ножка

  1     2     3     4     5     6     7     8     9  
VL1 +49 +2,0 0 +150 - +150 0 +2,0 +49
VL2 - 0 +6,0 +49 +49 - +250 - +255

Если все в порядке, отключаем питание, подключаем акустические системы или эквивалент нагрузки (которым может служить резистор сопротивлением от 3,9 до 8,2 Ом и рассеиваемой мощностью не менее 2 Вт), снимаем джампер JP1 и устанавливаем лампы. Подаем питание на усилитель и сразу же снова контролируем напряжения на ножках 3 ламп VL2. По мере разогрева катодов оно должно плавно увеличиться до +6,0..6,1 В и далее оставаться таким - это будет говорить о выходе ламп на нормальный рабочий режим. Напряжение, выше чем 6,3 В, говорит о сильном износе лампы (уменьшилась крутизна характеристики, как правило следствие загазованности внутри баллона лампы), заниженное напряжение (примерно от 5,8 и ниже) также характерно для долго работавших ламп (потеря эмиссии) - такие лампы необходимо заменить. Напряжения на других ножках ламп приведены в таблице 2. Напряжения на анодах и катодах VL1 указаны для случая разомкнутого JP1 - при его установке на место напряжения на анодах понизятся до 110..120 вольт, а на катодах до 1,7..1,8 В. Если напряжения укладываются в рамки дозволенных, можно попробовать подать на вход усилителя сигнал небольшой амплитуды (порядка 25-50 мВ, т.к. JP1 снят и чувствительность максимальна). В случае успеха остается лишь убедиться, что общая обратная связь отрицательна. Для этого аккуратно устанавливаем JP1 на место. Если в при этом произойдет самовозбуждение усилителя, сопровождаемое громким шумом, воем или свистом в акустической системе - в этом случае необходимо поменять концы вторичной обмотки выходного трансформатора между собой местами. На этом налаживание можно считать законченным.

Меры предосторожности.
1. При любых монтажных работах устройство необходимо обесточивать. Так как в усилителе применены накопительные конденсаторы большой емкости, необходимо дождаться их разрядки, которая происходит в течение 30-40 секунд после выключения усилителя. При испытаниях блока питания отдельно от усилителя будьте внимательны - в этом случае конденсатор C7 способен хранить заряд весьма длительное время (до нескольких суток). Для обеспечения разрядки конденсатора параллельно к нему следует временно подпаять резистор сопротивлением от 100 кОм до 1 МОм и мощностью не менее 0,5 Вт. Категорически не рекомендуется разряжать конденсаторы с помощью короткого замыкания их выводов (например отверткой или пинцетом) - это может привести как к выходу из строя конденсатора, так и к травме.

2. Ламповые усилители, в отличие от транзисторных, не боятся короткого замыкания в нагрузке, но зато обрыв в цепи нагрузки может вывести из строя выходной трансформатор. Очень не рекомендуется включать усилитель при отсутствии подключенной к его выходу номинальной нагрузки (номинальное сопротивление нагрузки 4...8 Ом) - это грозит пробоем изоляции первичной обмотки выходного трансформатора вследствие ее значительной индуктивности. Если вы собираетесь эксплуатировать усилитель вместе с наушниками - необходимо учесть это и на время подключения наушников обеспечить параллельное подключение эквивалента нагрузки, которым может служить обычный резистор сопротивлением от 3,9 до 8,2 Ом и рассеиваемой мощностью не менее 2 Вт. Любые же переключения нагрузки, при которых возможен пусть даже кратковременный разрыв ее цепи, необходимо выполнять только при выключенном питании усилителя.

3. Выходные пентоды 6П14П при работе очень горячие. Не обожгитесь :-)

ЛИТЕРАТУРА

1. Д.С.Гурлев. Справочник по электронным приборам. - "Технiка", Киев, 1966 г.
2. М.Киреев. Радиолюбительский High-End. 40 лучших конструкций ламповых УМЗЧ за 40 лет. "Радиоаматор", Киев, 1999 г.

А.Ковалев г.Тюмень

Ламповый УМЗЧ начального уровня - работа над ошибками.

Время, прошедшее со дня сборки первого работающего макета УМЗЧ, еще раз показало, что в принципе нет такой конструкции, которую нельзя было бы улучшить. Если бы для каждого внесения изменения в схему пришлось изготавливать новый усилитель, то было бы ими "осчастливлено" уж наверное никак не менее половины населения города. Впрочем, это гипербола :-) В реальности же было опробовано несколько изменений в схеме, способствующих "более правильному" использованию ламп, но не требующих при этом значительной переделки конструкции.

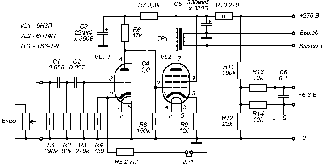
Принципиальная схема одного канала модифицированного усилителя показана на рис.1

Рис.1 - Схема модифицированного УМЗЧ

Вновь введенные элементы прежде всего нарушили привычную их нумерацию на принципиальной схеме, поэтому будьте внимательны - здесь и далее будет использоваться новая нумерация.

О схеме.
Прежде всего, по настоятельным рекомендациям настоящих аудиофилов, были введены конденсаторы в катодные цепи автоматического смещения: C4 и C7 для ламп VL1 и VL2 соответственно. Благдаря этим конденсаторам устраняется влияние катодных резисторов (фактически - устраняется местная ООС по току) на выходное сопротивление усилительных каскадов (без этих конденсаторов оно заметно выше). И, если для каскада на VL1 это проявляется не столь явно, то ввод конденсатора C7 в цепь катода выходного пентода VL2 позволил (хотя и совсем немножно) увеличить максимальную выходную мощность усилителя.

Несколько усложнена цепочка подачи общей ООС (R4,R7) в катодную цепь первой лампы (R5,C4). Это сделано в связи с желанием уменьшить влияние параметров этой цепочки на режим лампы VL1. Теперь напряжение смещения лампы VL1 практически полностью определяется величиной сопротивления катодного резистора R5, вследствие чего отпадает необходимость в его подборе после изменения глубины обратной связи.

Введен еще один двупозиционный джампер JP2, повышающий степень удобства любителям экспериментировать. Джампер позволяет переключать выходнул лампу из пентодного режима в триодный и наоборот. (На схеме изображено пентодное включение - когда экраниующая сетка подключена к источнику питания. В триодном включении экранирующая сетка подключается непостредственно к аноду, чем обеспечивается достаточно глубокая местная ООС по напряжению, при этом вольт-амперные характеристики - ВАХ - лампы становятся очень похожими на ВАХ триодов, из-за чего и возникло такое название.) Надо заметить, что использование этой возможности требует особой аккуратности от экспериментатора - изменение режима лампы часто ведет за собой необходимость коррекции величины смещения на первой сетке, а это значит, что необходимо при этом изменять и величину сопротивления R10.

Печатная плата была доработана с учетом вышеизложенных изменений. Удалось сохранить ее прежний размер и механические параметры. Но так как монтаж стал плотнее, при сборке нужно обращать внимание на габариты используемых электролитических конденсаторов. Вариант печатной платы с джампером JP2, однако, кажется не совсем удачным из-за излишнего количества дополнительных проводников, существенно повышающих плотность монтажа (между контактами джампера напряжение может достигать 300 Вольт - поэтому нужно внимательно отнестись к соблюдению зазора между дорожками платы во избежание пробоя).

Печатная плата с JP2 [gif, 300dpi, 122 кБ]
Печатная плата без JP2 [gif, 300dpi, 119 кБ]

О нагреве конденсаторов. Многие заметили, что при эксплуатации усилителя происходит нагрев электролитических конденсаторов. Нагрев происходит вследствие теплового излучения ламп и, на мой взгляд, не является сколько-нибудь опасным - конденсаторы C3 и C6 нагреваются до температуры порядка 40-45 градусов, а это весьма немного. Однако надо отметить, что компоновка печатной платы усилителя расчитана на открытую конструкцию и, в случае размещения усилителя, смонтированного на предлагаемой печатной плате, в каком-либо корпусе, не исключено, что придется применить тепловые экраны для уменьшения степени нагрева конденсаторов.

О замене ламп. Наиболее близкой по параметрам к лампе 6П14П является 6П18П. Фактически лампы очень близки (при отсутствии маркировки их не отличить вообще) и различаются лишь, если верить справочнику, номинальным напряжением на аноде, которое у 6П18П составляет 170 В при максимально допустимом 250 В. Однако 6П18П прекрасно работает и при более высоких напряжениях и может быть установлена вместо 6П14П без каких-либо изменений в схеме. К сожалению, на этом список ламп, пригодных для такой замены заканчивается - для остальных ламп необходим подбор катодного резистора. Наиболее близкие по параметрам к 6П14П лампы:

Лампа Ток анода Смещение R10 Мощность резистора Выходная мощность
6П15П 35 мА -2.5 В 75 Ом 0.5 Вт 2.5 Вт
6П33П 48 мА -15 В 270 Ом 2 Вт 4.2 Вт

Возможно применить лампу 6П1П (с катодным резистором 240 Ом), но у нее другая цоколевка, что влечет за собой необходимость изменения рисунка печатной платы. Лампу 6П43П применить затруднительно (хотя цоколевка и совпадает) из-за большой величины необходимого для ее работы смещения (для этой лампы выгоднее применять т.н. фиксированное смещение от отдельного источника).

Лампа 6Н3П без каких-либо переделок заменяется на лампу 6Н26П. Без изменений схемы возможно применение 6Н1П, но она отличается цоколевкой. 6Н2П и 6Н23П малопригодны из-за малого тока анода у 6Н2П (всего 2,3 мА) и сильного микрофонного эффекта у 6Н23П, но попробовать использовать их можно, также учтя их цоколевку (аналогична цоколевке 6Н1П)

ЛИТЕРАТУРА

1. А.А.Ковалев. Ламповый УМЗЧ начального уровня. - AK Laboratory Workshop, 2002 г.
2. Ф.И.Тарасов. Схемы любительских усилителей низкой частоты. - Массовая радиобиблиотека, М. 1957 г.
3. Артур Фрунджян. Акробатика ламповых каскадов. - Журнал "Class A", 1997 г., №7.

А.Ковалев г.Тюмень

Назад