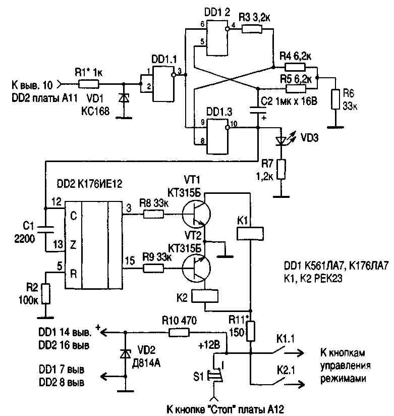
"Долгоиграющий" режим реализован так: по окончании воспроизведения кассеты она автоматически перематывается на начало и вновь включается воспроизведение. Схема управления режимом показана на рисунке. При срабатывании автостопа по окончании воспроизведения с вывода 10 микросхемы DD2 схемы управления режимами магнитофона (5.139.013) на вход DD1.1. (выводы 1, 2) подается лог "0". Стабилитрон VD1 служит для защиты от перегрузки по входу инвертора DD1.1. Лог "1" с выхода инвертора запускает ждущий мультивибратор на элементах DD1.2., DD1.3. Электролитический конденсатор С2 задает частоту импульсов ждущего мультивибратора. С выхода ждущего мультивибратора (вывод 10 DD1.3.) импульсы подаются на счетчик на микросхеме DD2. Светодиод VD3 предназначен для контроля режима работы (светит постоянно - режим перемотка/воспроизведение, если мигает - смена режима). Когда на выводе 3 микросхемы DD2 появится лог "1", через ключевой транзистор VT1 запитывается реле К1, которое дублирует кнопку включения перемотки назад. В магнитофоне включается электромагнит перемотки, на выводе 10 микросхемы DD2 схемы управления режимами работы магнитофона появляется лог "1", ждущий мультивибратор перестает вырабатывать импульсы, и состояние счетчика DD2 не меняется. Когда перемотка ленты закончится, сработает автостоп, и снова заработает мультивибратор. На выводе 15, DD2 появляется лог "1", через ключевой транзистор VT2 запитывается реле К2, дублирующее кнопку включения воспроизведения.

Все резисторы в схеме 0,125 Вт, за исключением R11 (0,25 Вт) Сопротивление и мощность R11 подбирают в зависимости от типа реле К1 и К2. Ключевые транзисторы типа КТ315 с любой буквой, но если реле К1, К2 мощное, то и транзисторы должны быть мощнее. Емкость электрического конденсатора С2 может быть и другой (по желанию). Она определяет время включения режимов перемотка/воспроизведение и частоту мигания светодиода VD3. В остальном схема в настройке не нуждается. Монтаж схемы выполнен на макетной плате, которую крепят на свободном месте в корпусе магнитофона. Напряжение питания +12 В на схему управления "долгоиграющим" режимом заводится через кнопку "Стоп", и в обычном режиме оно на схему не подается. Для включения "долгоиграющего" режима нужно нажать кнопку "Стоп" и дополнительную кнопку (можно использовать например, кнопку отключения акустики). Выключается "долгоиграющий" режим при отжатии кнопок "Стоп" и дополнительной.
И.А. Хоменко, г. Нежин, РАДИОАМАТОР № 12, 2001г.