Несмотря на кажущуюся простоту расчета фильтров нижних частот, необходимых для формирования нужной амплитудо-частотной характиристики, многие испытывают затруднения в построении готовой конструкции. В данной статье представлено описание простой и несложной схемы для усиления звуковой частоты с использованием низкочастотного громкоговорителя, так называемый subwoofer. Несмотря на то, что сама разработка в большей мере предназначена для автолюбителей, но ее также с успехом можно использовать и для домашнего аудио-комплекса.
Данная конструкция
представляет собой активную колонку со
встроенным усилителем и с возможностью
автоматической активации (mute) при включении
звуковоспроизводящей аппаратуры.
Технические данные:
Принцип работы сабвуфера и немного теории по фильтрам нижних частот.
Сам сабфувер представляет
собой усилитель низкой частоты с полосой
пропускания 5 - 300 Гц. Чтобы сформировать
необходимую амплитудо-частотную характеристику
(АЧХ) существует несколько методов.
1. Собственно сам усилитель с нужной АЧХ,
формируемой обратными связями.
2. Активные и пассивные полосовые фильтры,
включенные на входе усилителя.
3. Активные фильтры нижних частот, включенные на
входе усилителя.
4. Пассивные фильтры нижних частот, включенные на
входе усилителя.
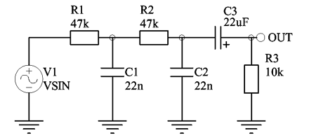
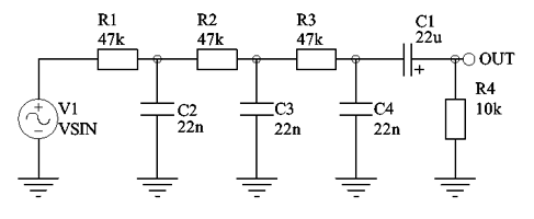
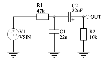
Наибольший интерес для качественного формирования необходимой АЧХ представляют пассивные фильтры. Это и отсутствие дополнительных шумов, всякого рода "выбросов" и "провалов", а также полное отсутствие нелинейных искажений. Единственным недостатком у пассивных фильтров является значительное затухание в полосе пропускания. Но так как сигнал на сабвуфер снимается с выхода усилителя мощности, уже входящего в состав магнитофона или приемника, то этим недостатком можно пренебречь. Фильтр Нижних Частот (ФНЧ) формирует АЧХ следующим образом: пропускает все частоты, начиная с нуля и "обрезая" высокие частоты (ВЧ) на частоте среза. Саму частоту среза легко можно рассчитать по формуле 1 / 2*pi*R*C, где частота в герцах, pi=3.14, сопротивление в Омах, емкость в фарадах. Крутизна среза (спада) фильтра зависит от его "порядка". Для ФНЧ 1-го порядка она будет равна 6 дБ на октаву.

Для фильтра 2-го порядка крутизна спада АЧХ будет уже 12 дБ/окт.


Для фильтра 3-го порядка 18 дб/окт соответственно.

Из графиков хорошо видно, что чем выше порядок фильтра, тем больше затухание в полосе пропускания. Для фильтра 2-го порядка оно уже будет 20Дб, т.е. сигнал ослабляется в 10 раз. Но так как чувствительность усилителей для сабвуфера обычно лежит в пределах 50-250 мВ, а сигнал, снимаемый с громкоговорителей, порядка 0.5-5в, то получается идеальное согласование по уровням сигнала. Из опытов было установлено, что для качественного формирования АЧХ вполне достаточно фильтра 2-го порядка. На всех графиках, для оценки затухания на средних частотах 1000 Гц, дана контрольная точка "А". Номиналы конденсаторов на самих схемах фильтров и на готовой конструкции несколько отличаются. Это обусловлено тем, чтобы конструктор сам смог выбрать для своей акустики оптимальный вариант. С достаточной точностью частоты раздела фильтра можно изменить, взяв за основу приведенные выше примеры. Например, чтобы снизить частоту со 100 Герц до 50 Герц, достаточно пропорционально увеличить емкость конденсатора (ов) от 22 нанофарад до 47 нанофарад. Можно также увеличить в 2 раза номиналы резисторов, но не следует забывать, что вход усилителя в этом случае должен быть высокоомный. В противном случае будет дополнительное затухание сигнала в полосе прозрачности.
Для выбора нужной АЧХ фильтра и мощности усилителя был применен следующий вид анализа: Гул, имитирующий поездку на автомобиле, был смоделирован при помощи стенда, на котором был установлен работающий двигатель. Было замечено, что наибольшему маскирующему эффекту подвержены именно низкие частоты в диапазоне 5 Гц - 300Гц. Чтобы скомпенсировать эти потери и был выбран необходимый частотный диапазон сабвуфера. Суть метода заключалось в подаче звукового сигнала с частотой качания 0.01 Гц в полосе частот 16 Гц - 16 КГц на стандартную акустику. Те частоты, которые были ослаблены маскирующим действием гула (шума), приходилось корректировать при помощи третьоктавного эквалайзера. Таким образом, удалось сформировать характеристику, необходимую для качественного звукового восприятия. На средних и высоких частотах эти расхождения были не столь значительны, и их удавалось скомпенсировать обычным темброблоком, входящим в состав любой магнитолы. В дальнейшем при проверке, во время поездки на реальном автомобиле, правильность выбора этого метода удачно была подтверждена независимыми экспертами. Загрузка салона была от 1 человека до 5, включая водителя. Некоторые потери низких частот при полной загрузке удалось скомпенсировать регулятором громкости, в самом сабвуфере.
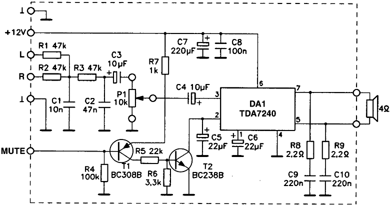
Схема усилителя,
назначение деталей, подключение.

Собственно сам сабвуфер состоит из усилителя низкой частоты, собранного на микросхеме DA1 TDA7240 и входного фильтра нижних частот R1, R2, R3, C1, C2, C3. Резисторы R1 и R2 подключаются к сигнальным проводам правого и левого громкоговорителей автомагнитолы. Далее суммированный сигнал проходит через ФНЧ и через разделительные конденсаторы С3 и С4, поступает на вход усилителя. Регулировка уровня производится при помощи потенциометра Р1. Активация (mute)усилителя осуществляется при помощи ключей на транзисторах Т1 и Т2. Необходимый для этого уровень +8В. - +12В. снимается с используемой магнитолы. Это позволяет при выключении магнитофона выключать и сам сабвуфер автоматически. Если надобности в этом нет, то детали Т1, T2, R4, R5, R6, R7 следует из схемы исключить. R8,R9,C9,C10 - противовозбудные цепочки. Нагрузка (громкоговоритель) подключается к выводам 5 и 7 микросхемы DA1. Так как на этих выводах, относительно "общего" провода есть потенциал, то следует обратить внимание на тщательную изоляцию, как самих проводников, так и динамика. Это следует делать в том случае, если в качестве колонки будут использоваться конструктивные полости самого автомобиля.
Вариантов подключения mute великое множество. Выбирается любая точка, где при включении магнитолы появляется +12 вольт. Это может быть и гнездо для активной антенны и лампочка подсвета шкалы или контакты выключателя питания.… Только желательно в самой магнитоле установить дополнительный резистор величиной 1 - 10 кОм и сигнал активации подавать на сабвуфер через него. Это позволит, в случае случайного замыкания на корпус, избежать порчи аппаратуры.
Печатная плата и монтажная схема изображены на рисунках.

Корпус микросхемы TDA7240 соединен с "общим" минусом, поэтому никаких изолирующих прокладок не понадобится. В качестве радиатора может служить металлическое шасси корпуса или кусок дюрали с минимальным размером, как две пачки от сигарет. Провода питания и подключения громкоговорителя обязательно должны быть многожильные и по возможности большей площади сечения. При правильном монтаже и исправных деталях сабвуфер в налаживании не нуждается.