Схемы IRDA порта.
-
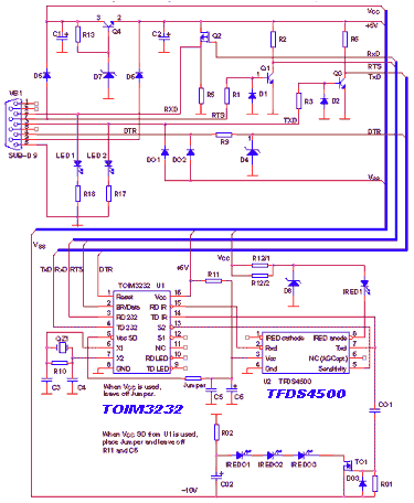
Схема ИК порта для IRDA порта на материнской
плате
-
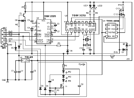
Схема инфракрасного порта для COM порта
-
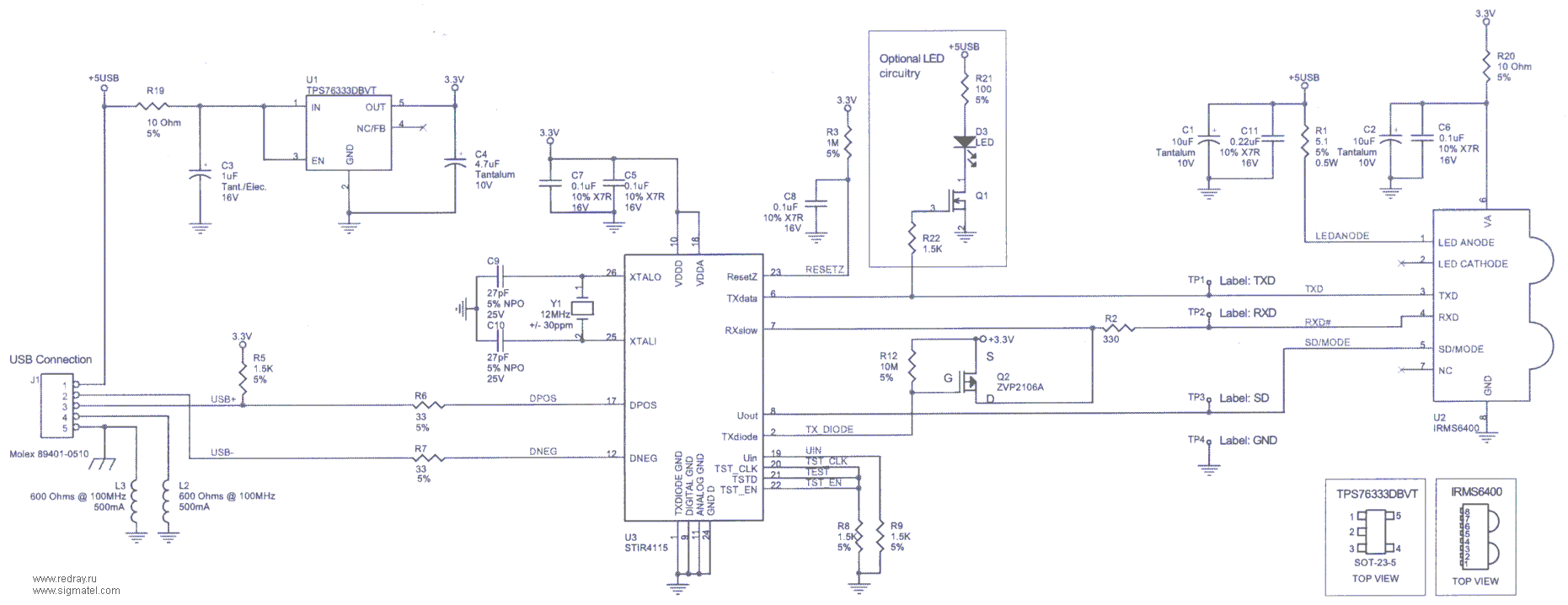
Схема инфракрасного порта (IrDa) для USB порта
Схема ИК
порта, подключаемого к разъему IrDa на материнской плате.


Pin Funktion

2 Rxd
3 Vcc
4 GND
5 S.c. (Sensitivity control) *
7
Txd
8 IRED Anode
Схема ИК
порта, подключаемая к СОМ9 порту.
|
Элемент |
Значение |
|
R1 |
220kW |
|
R2 |
75W |
|
R3 |
5.6kW |
|
R4 |
100kW |
|
R5 |
10W |
|
R6 |
22kW |
|
R7 |
10kW |
|
R8 |
1kW |
|
R9 |
1kW |
|
R10 |
100W |
|
C1 |
22F/25V |
|
C2 |
100nF |
|
C3 |
100nF |
|
C4 |
10mF/16V |
|
C5 |
10mF/16V |
|
C6 |
4.7mF/16V |
|
C7 |
4.7mF/16V |
|
C8 |
100nF |
|
C9 |
100mF/16V |
|
C10 |
22pF |
|
C11 |
22pF |
|
C12 |
100nF |
|
C13 |
10mF/16V |
|
D1 |
1N4148 |
|
D2 |
1N4145 |
|
D3 |
1N4148 |
|
D4 |
1N4148 |
|
D5 |
1N4148 |
|
D6 |
BZT55C4V7 |
|
D7 |
BZT55C6V8 |
|
D8 |
1N4148 |
|
IR1 |
TSHF5400 |
|
IR2 |
TSHF5400 |
|
IR3 |
TSHF5400 |
|
IR4 |
TSHF5400 |
|
LED1 |
TLLG4401 |
|
LED2 |
TLLR4401 |
|
U1 |
78L05 |
|
U2 |
MAX 232C |
|
U3 |
TOIM 3232 |
|
U4 |
TFDS 4500 |
|
T1 |
TN0201T |
|
T2 |
BC547 |
|
X1 |
3.6864MHz |
|
 |
|
 |
Схема ИК
порта, подключаемая к USB порту.

Источник материала
