Универсальный измеритель LCF.

Предлагаемое многофункциональное устройство на цифровых микросхемах представляет собой частотомер, измеритель емкости и индуктивности (далее измеритель) с выводом результатов измерений на персональный компьютер. Подключение к компьютеру осуществляется через свободный СОМ порт.

Основные технические характеристики:

Диапазон измерения индуктивности .................0,05 мкГн -1 Гн

Диапазон измерения емкости ............................ 0,5 пф -1 мкф

Диапазон измерения частоты................................. 5 Гц - 5 МГц

Амплитуда входного сигнала ................................... 0,5 В - 25 В

Погрешность измерения, (не более) .................................... 5 %

Напряжение питания (двухполярное)................................ ±10 В

Выбор предела измерения:

- при измерении L и С - автоматический или ручной,

- при измерении частоты - ручной.

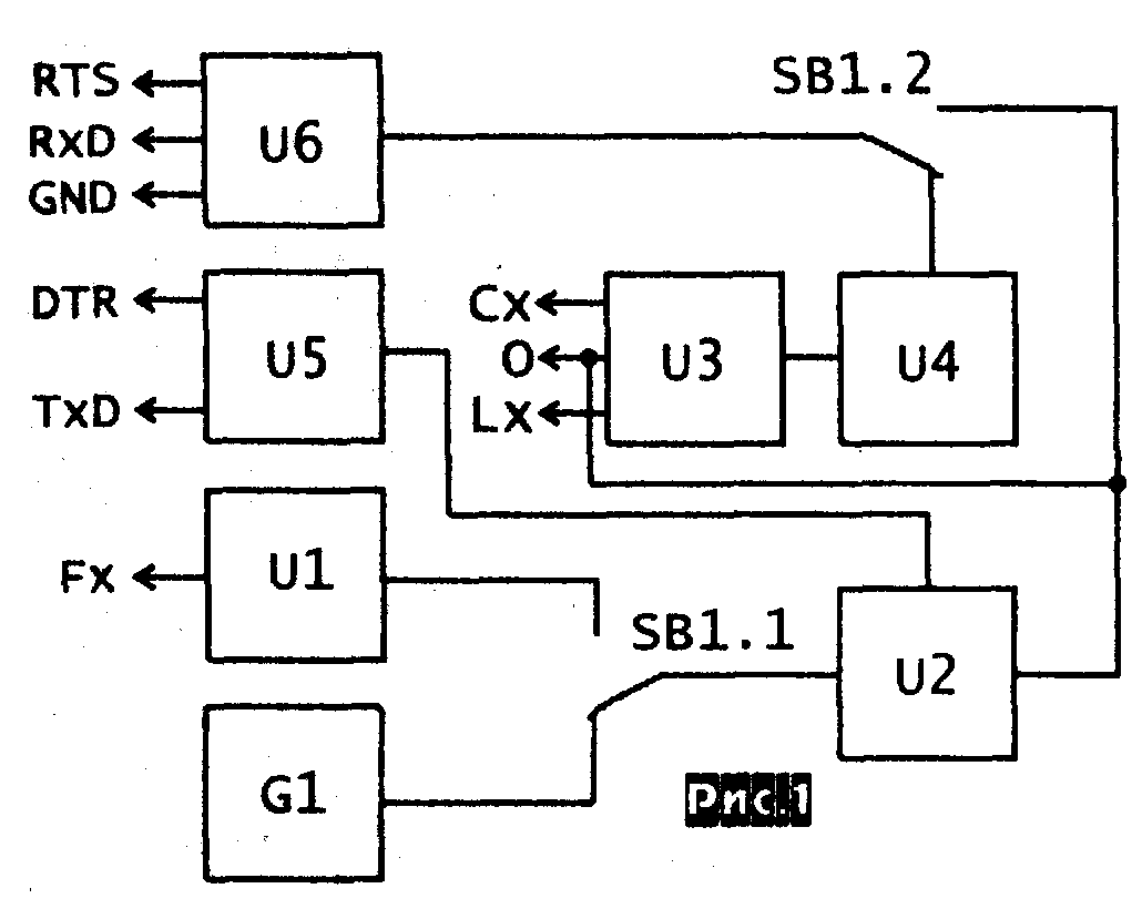
Функциональная схема устройства представлена на рис.1. Оно состоит из 6 узлов: входного формирователя импульсов U1, задающего генератора (1 МГц) G1, четырехдекадного делителя U2, узла измерения емкости и индуктивности U3, линейного преобразователя напряжения в частоту U4, узла управления декадным делителем U5 и узла приема данных U6. В режиме измерения частоты (SB1 включен) напряжение, подаваемое на гнездо Fx, преобразованное в прямоугольные импульсы формирователем импульсов U1, поступает на декадный делитель U2 и затем на узел приема данных. В режиме измерения индуктивности и емкости (SB1 выключен) образцовая частота с задающего генератора G1 поступает на декадный делитель U2, узел измерения U3, преобразователь U4 и на узел приема данных.

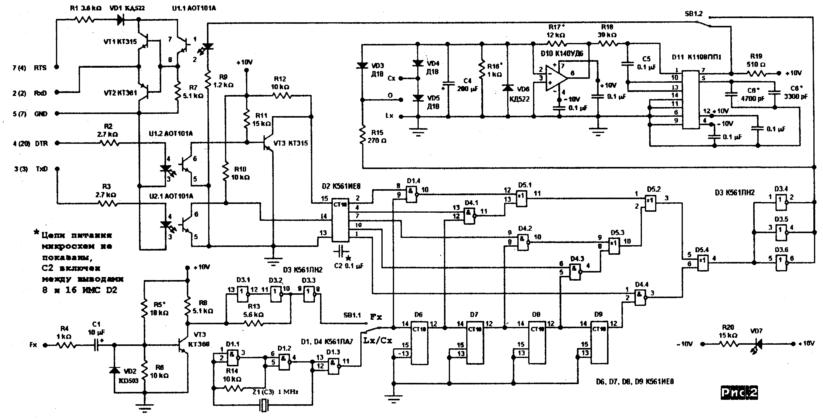
Электрическая принципиальная схема изображена на рис.2. Формирователь импульсов U1 состоит из усилительного каскада на транзисторе VT3 и триггера Шмитта на элементах D3.1, D3.2. Инвертор D3.3 улучшает форму импульсов, диод VD2 ограничивает отрицательное напряжение на эмиттерном переходе транзистора, предотвращая его пробой, резистор R4 ограничивает ток через диод при входном сигнале большого уровня. Задающий генератор G1 выполнен на элементах D1.1, D1.2, D1.3 и кварцевом резонаторе частотой 1 МГц (при небольшом увеличении погрешности измерений возможна его замена конденсатором емкостью 27-35 пФ). Декадный делитель U2 состоит из элементов D1.4, D5-D9, выбор диапазона осуществляется уровнем логической единицы с выходов микросхемы 02. В узле U3 напряжение, снимаемое с конденсатора С4, увеличивается до 0,1 - 10 В усилителем постоянного тока. Генератор управляемый напряжением с линейной характеристикой (узел U4) выполнен на микросхеме 1108ПП1. включенной по стандартной схеме преобразователя напряжения в частоту. В узлах U5 и U6 использованы оптроны для гальванической развязки СОМ-порта компьютера и измерителя.

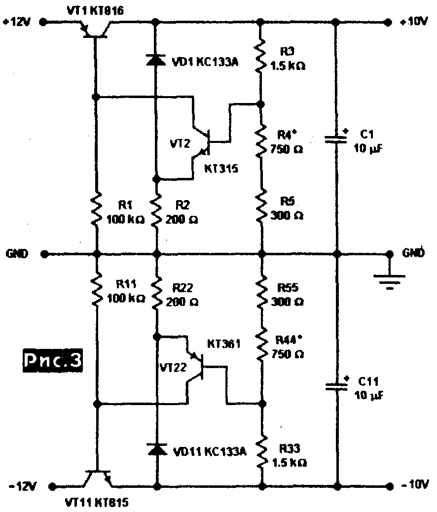
Для питания измерителя используется стабилизатор рис.3 с защитой от перегрузки и короткого замыкания на выходе. Выходное напряжение 10 В, максимальный ток нагрузки стабилизатора 300 мА, при изменении тока нагрузки от 25 до 300 мА выходное напряжение изменяется менее чем на 0,2 В.

Детали измерителя и стабилизатора смонтированы на печатных платах (рис.4-7, М1:1) из двухстороннего фольгированного стек-лотекстолита, плата стабилизатора вставляется в свободный PCI (ISA) слот компьютера. Монтажные схемы приведены на рис.8, оис.9.

Налаживание измерителя начинают в режиме измерения частоты (SB1 выключен): включив 1-й диапазон измерения (LCFmeter.exe), подают напряжение +10 В на резистор R18, предварительно отсоединив его от R17 и вывода 6 микросхемы D10. Изменением емкости С6 добиваются показаний 4400-4500Hz. Затем, восстановив соединения R18, устройство переводят в режим измерения емкости (1 диапазон). Подключают эталонный конденсатор емкостью 30-70 пф и, заменив резистор R17 переменным (делитель=40 строка 14 конфигурационного файла Lcfmeter.ini), добиваются показаний, близких к эталонному (±2 пФ). Устанавливают постоянный резистор R17 и изменением периода измерения (строка 16 Lcfmeter.ini) добиваются показаний измерителя, соответствующих номиналу эталонной емкости. Затем подключают эталонную катушку индуктивности и изменением делителя (строка 6 Lcfmeter.ini) добиваются показаний измерителя, соответствующих номиналу катушки. Настройка частотомера (SB1 включен) сводится к установке максимальной чувствительности изменением резистора R5 при подаче на вход напряжения эталонной частоты с генератора. Настройка стабилизатора сводится к установке выходных напряжений ±10 В подбором резисторов R4 и R44.

Программу LCFmeter.exe (размер 652 КБ) можно бесплатно загрузить с сайта автора, сайта «Радиохобби» или вместе с другими упомянутыми в журналах «РХ» программами найти на CD «Радиохобби-2001 г, который будет доступен подписчикам «РХ» на второе полугодие этого года.

Александр Потенко, г.Смоленск

РадиоХобби № 3, 2001

Назад