Не секрет, что одним из наиболее популярных применений ПК являются компьютерные игры. Однако, управление компьютерными персонажами посредством клавиатуры и "мышки" далеко от совершенства, достигнутого в специально спроектированных "под игрушки" пультах управления игрового контроллера Nintendo 64 (рис.1), содержащего несколько мембранных кнопок и прецизионный аналоговый электрооптический джойстик.

К сожалению, Nintendo не совместим с входом джойстика для IBM PC, и К. Шустер для решения проблемы разработал адаптер (рис.2), позволяющий использовать пульт Nintendo 64 без каких-либо драйверов, просто подключив его к игровому порту IBM-совместимых ПК.

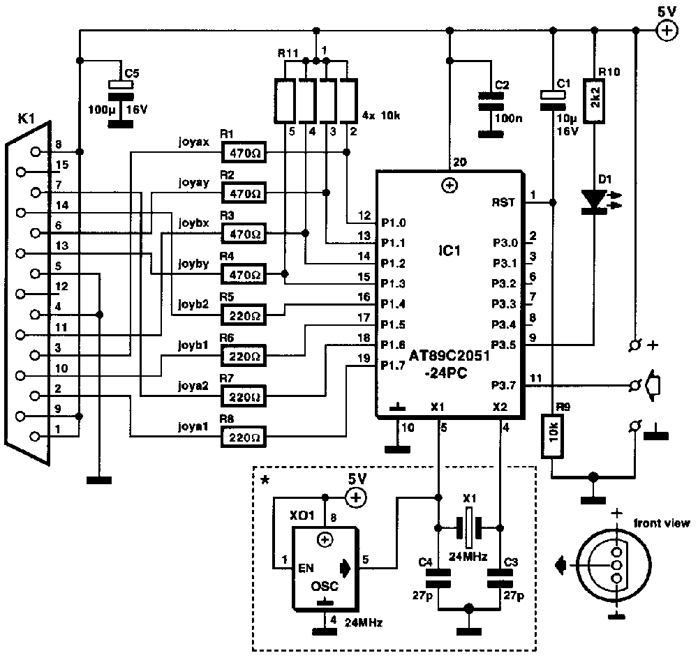
Основу схемы составляет микроконтроллер АТ89С2051-24РС (IC1) с внешним тактовым генератором на 24 МГц (ХO1). Прошивку ПЗУ и исходный код можно скачать на http://www.elector-electronics.со.uk
("Elektor Electronics EXTRA" № 2, 2000, c.2-5 ).