Предназначен для получения на мониторе компьютера стереоизображения, которое может просматриваться с помощью специальных очков, подключаемых к контроллеру. Контроллер подключается к разъему видеокарты компьютера, кабель от монитора подключается к контроллеру. Может автоматически работать с включающими и выключающими кодами разных фирм. Также может быть использовано ручное управление. Для работы данного контроллера на компьютер инсталлируется специальный драйвер, обеспечивающий получение стереоизображения в играх и других приложениях.
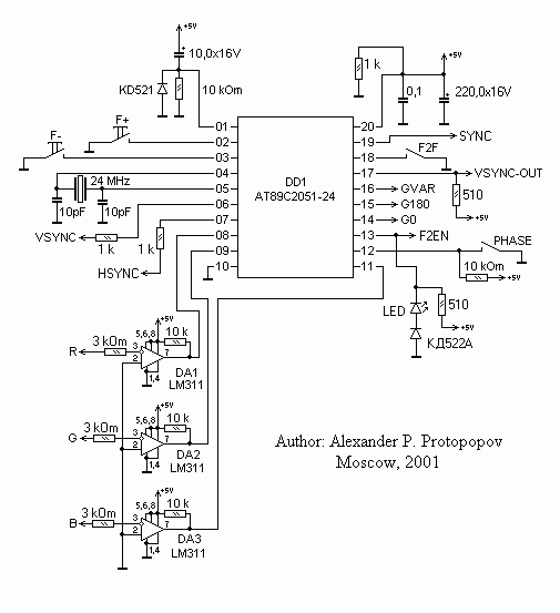
Принципиальная схема

Описание функциональных особенностей
1. Входными сигналами для
микроконтроллера (МК) являются входные кадровые
синхроимпульсы Vs (поступают на вывод 6 МК),
входные строчные синхроимпульсы Hs (вывод 7) и R, G, В сигналы, поступающие с VGA-выхода
системного блока IBM-совместимого компьютера
(соответственно на выводы 8, 9 и 12}.
2. На отдельном выходе (вывод 17} МК формируются
выходные кадровые синхроимпульсы Vs'
(длительностью 0,1 мс), частота повторения Рвых
которых зависит от результата анализа
изображения (R, G, В сигналов). Анализ состоит в
детектировании наличия черно-белого или
цветного кодов (комбинаций цветов для строк
изображения). В исходном состоянии (при
отсутствии указанных кодов в считываемом
изображении) частота Рвых для Vs' (на выводе 17)
равна частоте Fвх для Vs (вывод 6). После появления
стартового кода выполняется условие: Fвых
= 2Fвх. После появления финишного кода идет
возвращение к исходной ситуации Fвых
= Fвх. Удвоение частоты выходных кадровых
синхроимпульсов осуществляется за счет
генерации микроконтроллером дополнительного синхроимпульса, расположенного на
временной оси посередине между теми выходными
синхроимпульсами, которые следуют с исходной
(одинарной) частотой. Задержка во времени между
моментом поступления входного кадрового
синхроимпульса и началом генерации
соответствующего выходного кадрового
синхроимпульса, а также точность расположения
переднего фронта дополнительного кадрового
синхроимпульса - максимально возможные. Реакция
микроконтроллера - на фронты входных
синхроимпульсов. Полярность
выходных кадровых синхроимпульсов повторяет
полярность входных кадровых синхроимпульсов
(которая может быть как положительной, так и
отрицательной). Диапазон частот повторения
входных синхроимпульсов 50-120 Гц. Временная
стабильность дополнительного кадрового
синхроимпульса достаточна для визуального
отсутствия подрагивания изображения при Fвых = 2Fвx (для видеорежимов с
разрешением 640х480, 800х600, 1024х768, 1280х1024).
3. Всего используется два вида кодов от разных
фирм: черно-белый и цветной. Стартовый
черно-белый код состоит из 12 пар смежных белых
строк (начинающихся с первой строки сверху
экрана), чередующихся с 12 парами пустых (черных)
строк (т.е. этот код имеет вид последовательности
бел-бел-черн-черн-бел-бел-черн-черн..., занимающей
в сумме 48 строк). Финишный черно-белый код - белая
полоса из расположенных подряд 15 белых строк с
центральной строкой посередине экрана.
Стартовый цветной код содержит следующее
чередование цветов (начиная с первой строки
сверху экрана) - красный (8 строк подряд), зеленый (2
последующие строки), красный + зеленый (следующие
12 строк), зеленый (следующие 2 строки).
Длительность присутствия на экране каждого кода
- не менее 80 мс.
4. В автоматическом режиме изменение частоты Fвых наступает в соответствии с
анализом изображения, описанным в п. 2 и 3. В ручном
режиме изменение частоты Fвых
осуществляется изменением логического
состояния отдельного порта (вывода 18) МК с
помощью переключателя. Анализ состояния данного
переключателя (и всех других переключателей и
кнопок, подключенных к другим портам
микроконтроллера) осуществляется с подавлением
«дребезга» их контактов.
5. На отдельном выходе (вывод 13) МК
микроконтроллера формируется логический сигнал
высокого уровня при условии Fвых =
2Fвх и низкого уровня при Fвых = Fвх
(как для автоматического, так и для ручного
режимов).
6. На трех отдельных выходах (выводы 14-16)
микроконтроллера непрерывно генерируются три
синхронизованных между собой сигнала в форме
меандра с частотой 2,2 кГц:
• первый и второй сигналы меандра (на выводах 14 и
15) постоянно имеют фазу соответственно 0°и 180°
• фаза третьего сигнала меандра (вывод 16)
переключается между двумя значениями 0° и 180° в
моменты формирования передних фронтов выходных
кадровых синхроимпульсов (т.е. частота смены фазы
третьего сигнала равна частоте следования
выходных кадровых синхроимпульсов). При
удвоенной частоте выходных кадровых
синхроимпульсов в моменты формирования передних
фронтов дополнительных выходных
синхроимпульсов фаза третьего сигнала меандра
всегда приходит к одному и тому же значению (либо
только к 0°, либо только к 180°).
7. Выбор указанного в п.6 значения фазы меандра (0°
или 180°) при Fвых=2Fвх
осуществляется в соответствии с состоянием
переключателя полярности, подключенного к
отдельному входу (вывод 11) микроконтроллера.
Изменение состояния данного переключателя также
вызывает смену фазы меандра на противоположную
для ситуации Fвых=Fвх
.
8. В режиме работы с удвоенной частотой выходных
кадровых синхроимпульсов предусмотрена
возможность оперативного изменения (подстройки)
временного положения дополнительного выходного
синхроимпульса (см. п.2) в пределах не менее 30 %
относительно центрального положения
(соответствующего одинаковому временному
расстоянию от двух соседних выходных
синхроимпульсов). Подстройка осуществляется
двумя кнопками [+] и [-], которые подключены к
выводам 2 и 3 МК. Нажатие первой кнопки приводит к
дискретному сдвигу дополнительного импульса в
одном направлении, нажатие второй - в другом. При
нажатии каждой из кнопок первый сдвиг
синхроимпульса происходит с задержкой около 50-100
мс относительно момента нажатия, затем, если
нажатие кнопки продолжается, сдвиг повторяется с
временным интервалом около 50-100 мс вплоть до
достижения импульсом положения с максимальным
смещением. Смещение
дополнительного синхроимпульса запоминается
только на время текущей работы в режиме с
удвоенной частотой кадровых синхроимпульсов и
сбрасывается при переходе в режим с исходной
(одинарной) частотой.
9. На выводе 19 МК генерируется
сигнал прямоугольной формы, поочередная смена
амплитуды которого от логической 1 к логическому
0 и обратно осуществляется в моменты генерации
передних фронтов выходных кадровых
синхроимпульсов.
10. Логические уровни выходных и выходных
синхроимпульсов соответствуют стандартным ТТЛ
уровням при напряжении питания 5В. Задающий
генератор микроконтроллера работает с внешним
кварцем 24МГц (выводы 4 и 5 МК).
Автор проекта: Александр Протопопов (г. Москва). E-mail: aprog@mail.ru. Если Вы нуждаетесь в разработке какого-либо устройства с применением микроконтроллера, обращайтесь ко мне по адресу aprog@mail.ru.