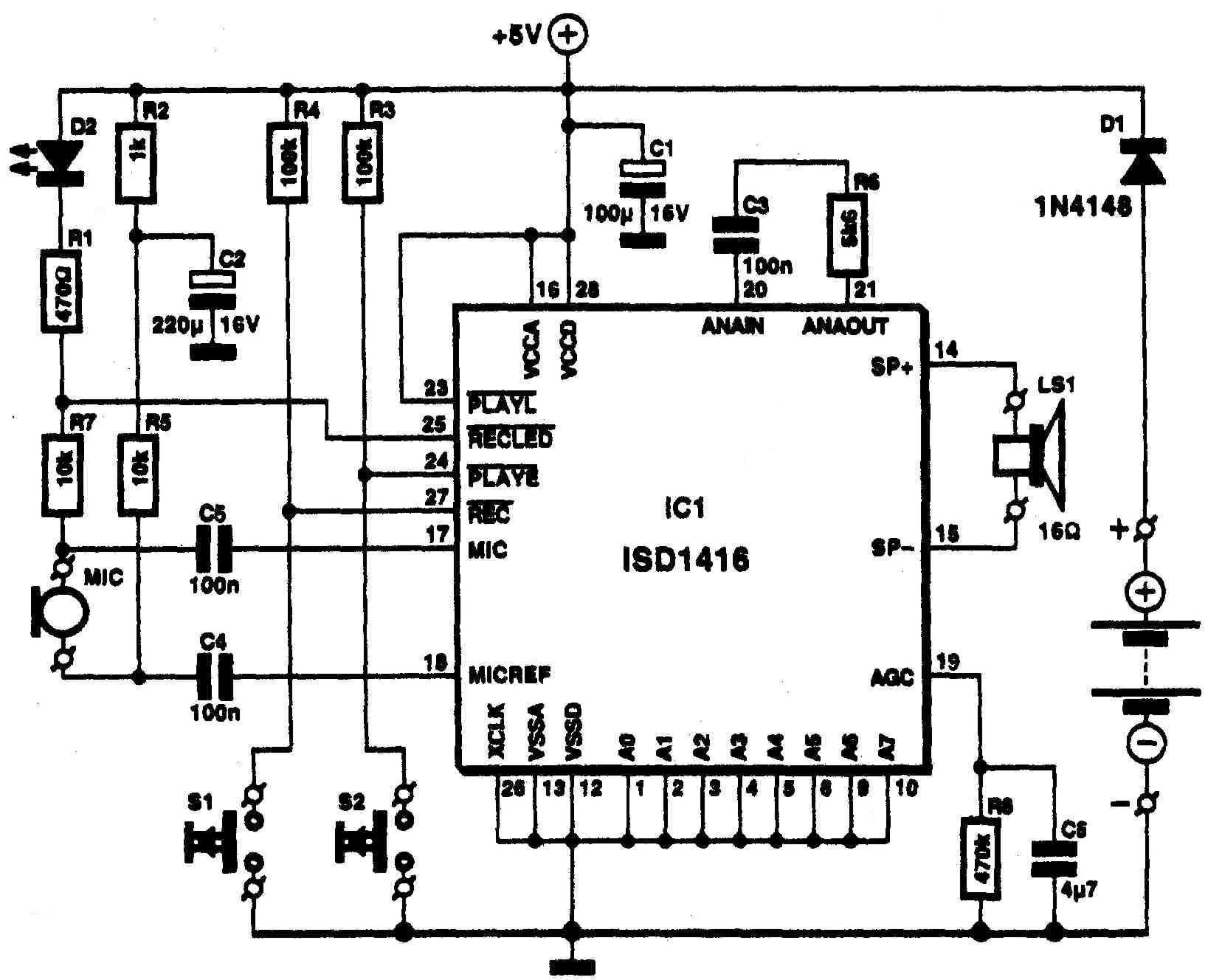
Цифровой одночиповый диктофон.

Устройство выполняет запись и воспроизведение звука от электретного микрофона MIC в течение 16 секунд. Он собран на ИМС IC1 ISD1416 Integrated Storage Device (подразделение Winbond, www.winbond.usa.com/ products/), которая содержит встроенный микрофонный предусилитель с АРУ, АЦП (частота дискретизации 8 кГц) и 128К энергонезависимой памяти, каждая ячейка которой способна запоминать 256 уровней (а не два, как в простой бинарной).

Имеется также и УМЗЧ. Запись включается кнопкой S1, а воспроизведение -S2. В режиме воспроизведения на средней громкости устройство потребляет 25 мА, а в режиме хранения - всего 90 мкА.

К.Лоренц, Elector Electronics, № 7, 2001

Назад