В домашнем обиходе нередко приходиться сталкиваться с ситуаций, когда электробытовые приборы должны работать в периодическом режиме. Например, электронагреватель, вентилятор. Данное устройство также может пригодиться, если Ваш холодильник перестал выключаться.

| Таблица зависимости работы и
отключения нагрузки (Rn) от сопротивлений резисторов R1-R2. |
|||
| Сопротивление резисторов | Время | ||
| R1 | R2 | ON | OFF |
| 32K | 72K | 1 min | 24 sec |
| 160K | 360K | 5 min | 2 min |
| 320K | 720K | 10 min | 4 min |
| 480K | 1M | 15 min | 6 min |
| 640K | 1,4M | 20 min | 8 min |
| 800K | 1,8M | 25 min | 10 min |
| 960K | 2,1M | 30 min | 12 min |
| 1,1M | 2,5M | 35 min | 14 min |
![]() |
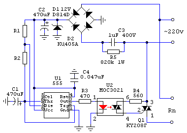
Работает устройство следующим образом. При подаче питания на микросхему U1 начинает заряжаться конденсатор C1, в результате на выводе 3 U1 появляется напряжение, близкое к напряжению питания. По окончании зарядки конденсатора C1 внутри микросхемы U1 открываться транзистор, соединяющий ее седьмой и первый выводы, вследствии чего конденсатор С1 разряжается через резистор R2. После этого цикл работы прибора повторяется. |
Время работы и отключения нагрузки представлены в таблице. Сверяясь с ней, рассчитать какое-то другое время большого труда не составит. Обязательно прикрепите симистор Q1 к радиатору, например, П-образной алюминиевой пластине. Размеры радиатора зависят от мощности коммутируемой нагрузки. Чем больше мощность - тем больше радиатор.
Владимир Дригалкин, LENIN INC, Украина. E-mail: i87@nrcu.gov.ua