Системе дистанционного управления (СДУ) магнитофоном уже были посвящены публикации [1, 2]. Однако с их помощью можно только переключать режимы работы ЛПМ. Предлагается версия СДУ, которая имеет больше возможностей, чем ранее описанные. Она позволяет переключать ЛПМ в четырех режимах ("стоп", "воспроизведение", "перемотка вправо", "перемотка влево"), регулировать громкость и баланс (как в сторону увеличения, так и уменьшения), отключать и включать звук, устанавливать баланс в среднее положение, громкость в заранее установленное, а также отключать магнитофон от сети. Имеется возможность и автоматического отключения.
Описанная СДУ применена в стереомагнитофоне "Комета 225С-2". Для других магнитофонов (например, "Маяк-242") можно кроме громкости и баланса регулировать дистанционно еще тембр НЧ и ВЧ, а оставшиеся четыре режима (незадействованные) использовать для другого ЛПМ.
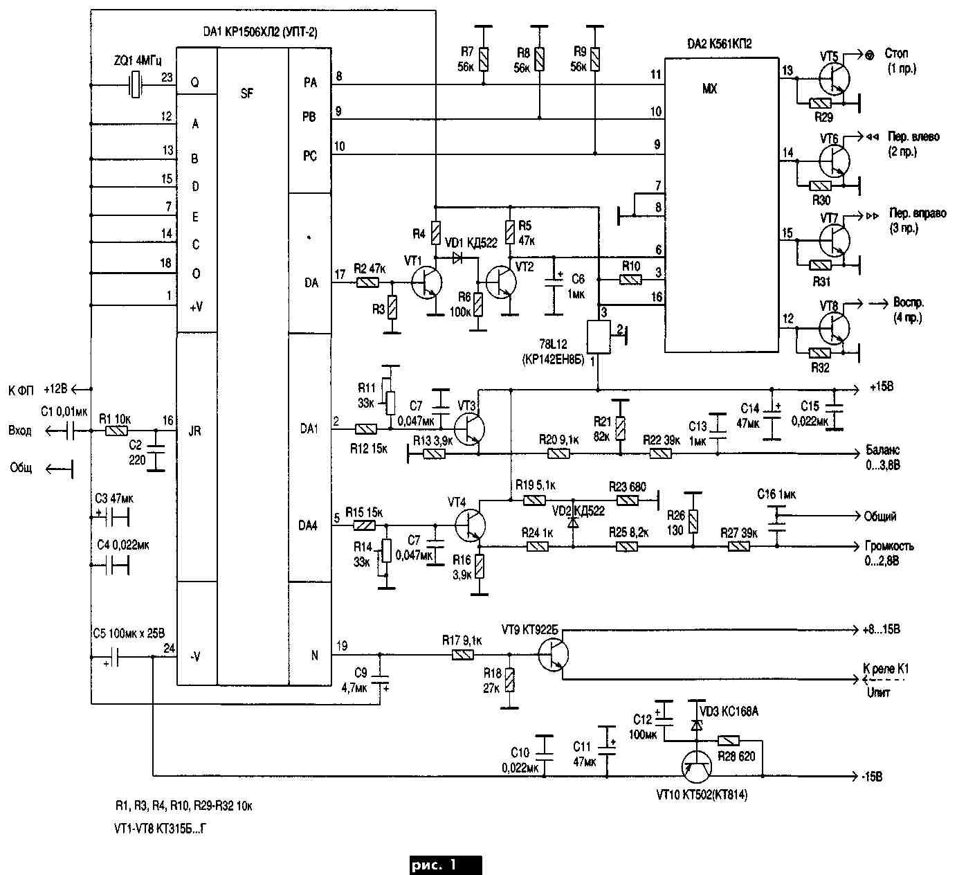
Принципиальная электрическая схема СДУ приведена на рис.1. Она выполнена на ИМС КР1506ХЛ2 (УПТ-2) по типовой схеме включения, принцип работы и возможности которой неоднократно описывались. В СДУ применен улучшенный фотоприемник [З]. Он отличается от стандартных ПИ-5, ФП-2 и др. более четким выполнением команд с пульта ДУ, а также большей дальностью приема (в помещении до 10 м). Есть и маленький недостаток. При расстоянии ближе 1,5 м пульт необходимо направлять в любую сторону, только не в сторону фотоэлемента.

Принципиальная электрическая схема фотоприемника приведено на рис.2. Поскольку все применяемые блоки были в свое время описаны в различной литературе, то остается показать, как их "привязать" к магнитофону. Для регулировки громкости и баланса применена микросхема TDA1524, в которой все регулировки осуществляются электронно, изменением управляющего напряжения. За основу взята схема, описанная в [4]. Ток как СДУ применена в магнитофоне "Комета 225-С2", в котором имеется эквалайзер, то возможности ИМС TDA1524 регулировать тембр НЧ и тембр ВЧ не используются.

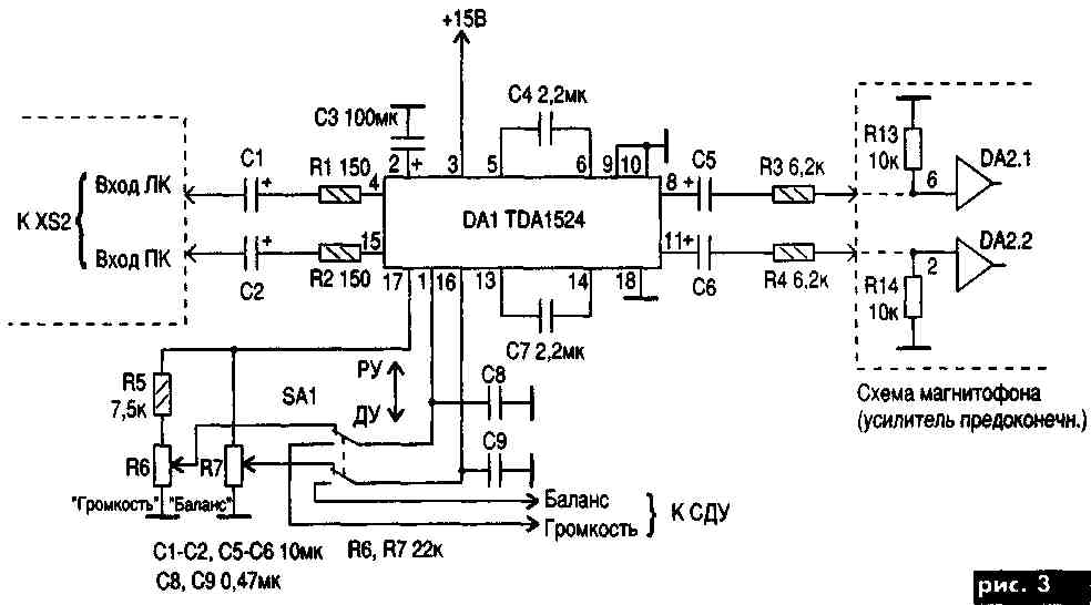
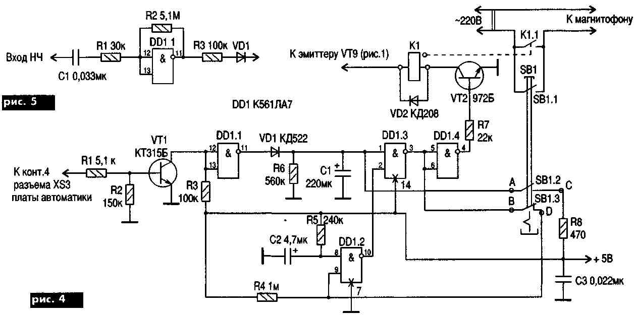
На рис.3 показано, как ее подключить к магнитофону. Из усилителя предоконечного (по принципиальной схеме магнитофона) выпаивается ИМС типа К157УД2 с элементами обвески и вместо нее монтируется TDA1524 по схеме рис.3 (пунктиром обозначена часть схемы усилителя предоконечного и радиоэлементы, к которым следует подключить TDA1524). Необходимо заметить, что при замене в магнитофоне ИМС К157УД2 на TDA1524 улучшилось качество звучания, особенно на ВЧ. Из схемы магнитофона также выпаиваются переменные резисторы (регуляторы громкости), и на место их впаиваются другие с регулировочной характеристикой группы А, сопротивлением 22 кОм (можно от 10 до 100 кОм). Один из них будет служить регулятором громкости, другой - баланса при ручном управлении (РУ), которое включается переключателем SA1 (рис.3). В качестве SA1 служит кнопка П2К переключателя типа ленты FеОз. В "Комете 225-С2" две кнопки для типов ленты, а переключение происходит одной кнопкой СrО2. Так как они с зависимой фиксацией, то вместо них нужно применить другие, с независимой. После такой переделки одна кнопка СrО2 будет служить переключателем типа ленты (в нажатом состоянии СrО2, в отжатом - FеОз), другая FеОз - для переключения режимов ручного или дистанционного управления. При использовании СДУ в магнитофонах "Маяк" следует использовать схему включения TDA1524, которая описана в [5]. Управляющее напряжение регулировки баланса ограничено на уровне 3,8 В делителем R20, R21 и сглаживается простейшим RC-фильтром R22, С13 (рис.1). Для того чтобы в магнитофонах регулировать тембр НЧ и ВЧ, необходимо в СДУ дополнительно установить два каскада, аналогичные регулировке баланса R12, R11,C7, VT3, R13, R20, R21, R22, С13 и подключить их к выводам 3,4 ИМС КР1506ХЛ2. Управляющее напряжение регулировки громкости ограничено на уровне 2,8 В [4]. Так как эта регулировка более оперативна (в отличие от регулировки баланса или тембра), то применен апроксиматор R24, VD2, R19, R23 [б]. Выключение и включение громкости происходит по выводу 5 ИМС КР1506ХЛ2 с пульта ДУ кнопкой, предназначенной для этой цели. Пульт ДУ - такой же, как для управления телевизорами. Для отключения с пульта ДУ магнитофона от сети используется автовыключатель с электромагнитным реле, контакты которого подключены параллельно сетевому выключателю (рис.4) [7]. Для реализации такого режима в сетевом выключателе (кнопка) необходимо удалить шарик фиксатора. При нажатии кнопки "Сеть" напряжение питания поступает на СДУ (рис.1), зарядный ток конденсатора С9 переключает триггер N (вывод 19 ИМС КР1506ХЛ2) во включенное состояние, открывается транзистор VT9, срабатывает реле автовыключателя, и питание но магнитофон поступает через его контакты. Кнопка возвращается в исходное состояние. При нажатии на пульте ДУ кнопки выключения сети триггер N переключается в другое состояние, закрывается транзистор VT9, снимается напряжение с реле автовыключателя, контакты его размыкаются, и магнитофон обесточится. Можно и принудительно отключить магнитофон от сети, для этого достаточно еще раз нажать кнопку включения "сеть". При этом кратковременно размыкаются контакты SВ1.3 закрывается транзистор VT2 (рис.4), и реле обесточится, отключая магнитофон от сети. Таким образом, имеется три режима отключения: автоматический (если магнитофон находится в режимах "стоп" или "пауза" более 2 мин), с пульта ДУ, кнопкой "сеть". Максимум удобств, и не надо устанавливать дополнительных кнопок выключения (магнитофон включается и выключается одной, в нем имеющейся). Необходимо только подключить сетевой выключатель, имеющийся в магнитофоне, к устройству автовыключателя по схеме на рис.4. Контактная группа SB1.3 (нормально замкнутая) имеется в кнопке.

Для нормальной работы автовыключателя сигнал управления снимается с платы автоматики (контакт 4 разъема XS3). Его следует подать на R1 (рис.4). Когда магнитофон находится в режиме "стоп" или "пауза", на R1 - "0", на выходе DD1.1 также "0", разряжается конденсатор С1 (через резистор R6), и при достижении некоторого порогового уровня закрывается транзистор VT2, реле обесточится, отключив магнитофон. Во всех других режимах на резисторе R1 - лог. "1", поддерживая конденсатор С1 в заряженном состоянии и не давая магнитофону выключиться. Контакты SB 1.2 служат для быстрой зарядки конденсатора С1 в момент включения. В магнитофонах других типов сигнал управления можно взять с линейного выхода, немного изменив входную цепь DD1.1 (рис 4), как показано на рис.5). Реле можно применить любое, рассчитанное на комутацию напряжения 220 В, с напряжением срабатывания 8-15В, желательно небольших габаритов. В моем варианте применено малогабаритное реле тепловой защиты электродвигателей RG1 производства GBR 8A, 250 В. Оно подключено к напряжению 10 В,которое снимается с платы автоматики через электронный ключ VT9 (рис.1). Установлено реле ниже платы коммутации (приклеено к шасси). Плата автовыключателя размещена параллельно реле, ближе к передней панели. Крепиться винтом-саморезом. Питается автовыключатель напряжением 5 В, снимаемым также с платы автоматики. Переключение режимов ЛПМ осуществляется ключами на транзисторах VT5 - VT8 (рис.1). Их следует подключить к контактам разъема XS2 платы автоматики. Если на пульте ДУ не нажата ни одна кнопка, то ключи VT5 - VT8 находятся в разомкнутом состоянии, не мешая управлению магнитофоном с передней панели. Для этой цели служит каскад на транзисторах VT1 и VT2, благодаря которому включение режимов работы происходит импульсами. Радиодетали можно применить любые указанных номиналов и подходящих габаритов. Налаживают СДУ в такой последовательности. Включив питание магнитофона, подключают вольтметр к выходу "баланс" и подстроечным резистором R11 устанавливают напряжение 1,9 В (регулятор баланса находится в среднем положении). Включают режим "воспроизведение" и подстроечным резистором R14 устанавливают желаемую громкость.



Эти значения регулировок будут устанавливаться автоматически при каждом включении магнитофона. Кроме того, есть возможность установить баланс из любого положения в среднее кнопкой "нормализация" на пульте ДУ. Затем с пульта ДУ устанавливают максимальные напряжения на выходах "баланс" и "громкость", и если они отличаются от 3,8 В и 2,8 В, подбирают соответствующие резисторы делителей (R21 и R26) После этого выключают магнитофон от сети и включают через несколько секунд вновь, контролируя вольтметром ранее установленные параметры (баланс - 1,9 В, громкость - желаемая). Если оно несколько изменилось - подстраивают резисторами R11 и R14. Напряжения на выходах "баланс" и "громкость" во избежание шунтирования необходимо измерять вольтметром с большим входным сопротивлением, например цифровым с RBX > 1МОм На этом регулировку СДУ можно считать законченной. Остальные блоки в налаживании не нуждаются. Чертеж печатной платы СДУ показан на рис.6, платы фотоприемника на - рис.7, платы автовыключателя на - рис.8. Печатные платы СДУ и автовыключателя односторонние, а фотоприемника двусторонняя (с одной стороны фольга оставлена в качестве экрана и соединена с общим проводом). Под выводы деталей, которые не соединены с общим проводом, отверстия следует раззенковать сверлом большего диаметра. Конструктивно СДУ размещено в магнитофоне параллельно плате автоматики со стороны регуляторов уровня записи, и с помощью небольшой скобы винтом-саморезом прикреплено к шасси. Рядом ближе к передней панели размещено плата фотоприемника (также винтом-саморезом). Напротив фотодиода на передней панели магнитофона сделано небольшое отверстие, в которое вставлено красное оргстекло. Подключают СДУ и другие блоки к магнитофону согласно принципиальным схемам.
Литература
1.Сторчак К.М. Универсальное устройство ДУ магнитофонами, Радиоаматор.- 1996. -№ 4.
2.Кравченко А.В. Дистанционное управление магнитофоном Маяк-242, Радиоаматор-1998.- № 5.
3.Гаврилов Л. Фотоприемник для СДУ телевизора, Радио-1994 - № 4.
4.Лукин Е М. TDA1524 в канале записи магнитофона, Радиоаматор,-1996.- № 8.
5.Лукии Е.М. ТDА1524 в Маяке-240, Радиоаматор,-1996 -№ 10.
6.Лукин Е.М. Цифровой регулятор уровня для TDA1524, Радиоаматор.-1996.-№ 10.
7.Васильев А. Автоматическое устройство отключения, Радио-1989.- № 4
В.И.Нижник, Хмельницкая обл., РАДИОАМАТОР № 3, 2001