Как мы установили, комары не одобряют ИК шум в частотном диапазоне работы своих внутренних органов. Резонно попробовать в качестве помехи и иные сигналы из этого диапазона. Любой сигнал, из которого нельзя извлечь информации, можно интерпретировать как шум. Такая оценка строго индивидуальна. Даже среди людей одно и тоже сообщение может обладать высокой информативностью для одних и быть просто какафонией для других. Будем потчивать комаров музыкой, перенесённой в ИК диапазон. Не услышат, так хоть посмотрят, чем развлекаются в их пищевой нише.
Проверялось, действует! Интерпретировать полученный результат сложно, то ли не понравилось, то ли наоборот, заслушались. Как говорят музыковеды, главное задеть за душу. В качестве источника сигнала используем однокристальный музыкальный синтезатор УМС. Музыка от него не самого высокого качества, но для нашей цели его сигнал подходит в самый раз. Это импульсный широтно модулированный сигнал. "Шуметь" будем не самим этим сигналом, а узкими, мощными, короткими импульсами, совпадающими с передними фронтами сигнала. Для ИК эмиссионных диодов главное ограничение не мощность импульсов, а средний ток. Такой сигнал имеет широкий спектр с верхней границей около 100 кГц, накрывающий все биологически реальные каналы воздействия помехи.

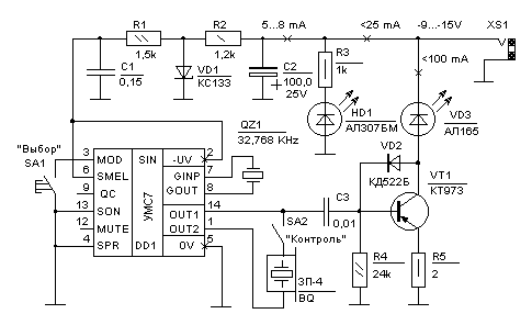
Ядро схемы передатчика микросхема DD1 синтезатора мелодий УМС7. Питание DD1 3V стабилизированное, снимается через фильтр C1, R1 со стабилитрона VD1 параметрического стабилизатора R2, VD1. Включение питания устройства индицирует светодиод HD1. Работоспособность синтезатора и текущая мелодия оценивается на слух по звуку c пьезоизлучателя BQ при включении тумблера SA2 "Контроль". Нажатие на кнопку SA1 "Выбор", меняет по кольцу воспроизводимые мелодии. Выходной сигнал с контакта 14 DD1 подаётся на формирователь коротких подсвечивающих импульсов, состоящий из дифференцирующей цепочки C3, R4 и диода VD2 , защищающего базу транзистора VT1 от импульсов обратной полярности. На супербета транзисторе VT1 собран импульсный генератор импульсов стабильного тока через ИК эмиссионный диод VD3, не зависящих от величины питающего напряжения. Величина тока в импульсе задаётся выбором номинала резистора R5. Средний ток зависит, как от значения тока в импульсе, так и от среднего количества импульсов в единицу времени, определяемого конкретной мелодией.
Если есть желание глушить комаров непосредственно широтно-импульсным сигналом, формируемым музыкальным синтезатором (а почему бы и нет) нужно замкнуть (исключить) конденсатор С3 и уменьшить импульсный ток, изменить номинал резистора R5 на 7,5 Ом для снижения тока в импульсах, которые становятся шире. Средний ток через ИК диод сохранится приблизительно тем же. Конкретное его значение зависит от характера проигрываемой мелодии. Есть ещё одна возможность увеличить силу ИК потока. Схема выходного каскада допускает использование вместо одного излучателя VD3 двух, включённых последовательно.
Евгений Свищев