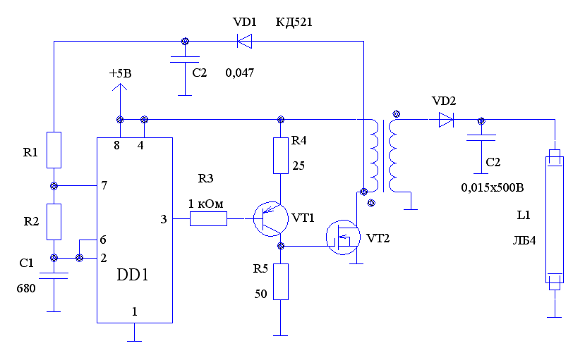
Предлагаю работающую схему. Конечно, ее можно
упростить, да и улучшить, но меня она вполне
устраивает. Я изначально питал ее от 5В, но от 12
она работает даже лучше, только надо увеличить R4
раза в два и параметры импульсов подобрать.

DD1--- 555 ( Отечественный аналог 1006ВИ1 ).
Принцип работы.
Микросхема DD1 генерирует импульсы с
характерсистиками, определяемыми R1,R2,C1. Импульсы
усиливаются транзистором VT1 и поступают на
затвор импульсного транзистора VT2. а стоке VT2
сигнал все время держится на Uп ( 12V ), на
протяжении импульса просаживается до земли ( пок
через первичную обмотку при этом линейно
нарастает ), а после закрывания транзистора
происходит выброс ( обычно больше 10V на первичной
обмотке ), который повторяется и на вторичной
обмотке, через VT2 заряжая C3 и обеспечивая ток
через лампу. Hа стоке VT2 сигнал в "холодном"
режиме ( см. ниже ) должен быть примерно таким

Цепочка VD1 C2 предназначена для запуска лампы в
оптимальном режиме. После включения схемы лампа
находится в "холодном" режиме работы с
низким КПД. При этом на дампе падает напряжение
около 250 В. а стоке VT2 выбросы при этом достикают 10
В, апряжение на C2 достигает примерно такой же
величины, при этом за счет более быстрого заряда
C1 промежутки между импульсами уменшаются, за
счет чего возрастает выходная мощность. После
перехода лампы в "горячий" режим напряжение
на ней падает до 50В, Выбросы на стоке VT2
значительно уменшаются, мощность падает до
номинальной. Такое решение позволяет снизить
потребляемую мощноcть до одного ватта без
перехода в "холодный" режим.
Наладка
Для увеличения мощности уменшаем длительность
паузы, что достигается регулировкой R1 При
максимальной мощности длительность импульса
будет почти равна длительности паузы. Рекомендую
для начала впаять вмсто R1 переменный резистор
100К, а вместо R2 5К и подобрать желательный режим
под конкретную лампу.
Детали и замены
VT1 --- KT3107Д или близкий
VT2 --- КП946Б.Транзистор странный, больше похож на
биполярный, чем на полевой. Можно заменить любым
_импульсным_транзистором, как полевым, так и
биполярным ( возможно, придется подобрать R4 /R5 ).
Транзистор должен доржать напряжение >80В ( KT946 --
500В ) и иметь небольшое падение напряжения при
токе 1А. Трансформатор: у меня был намотан на
кольце 400 20х12х6, сейчас броневой сердечник СБ-20 из
беспородного феррита с близкими результатами.
I -- 10 витков толстым проводом ( 0.5 мм )
II -- 150 витков тонким проводом ( 0.2 мм )
А на броневом сердечнике первичная 5 витков,
вторичная 100. Вторую обмотку следует мотать с
учетом того, что на ней будут высоковольтные
броски! Советую мотать не менее чем в два
изолированных слоя ( или секции ), и следить, чтобы
витки из начала и конца намотки не касались друг
друга.Если марка феррита отличается, можно
поиграть с длиной импульса для получения
наилучшего КПД. VD2 -- любой с обратным напряжением
>=1кВ. Лампа ЛБ4.
Александр Пуриков (2:5020/521.5)