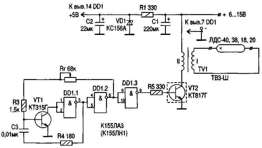
Предлагаю Вашему вниманию несложную, а главное, нетрудную в подборе элементов схему питания люминесцентной лампы (можно и с перегоревшими нитями накала), работающей от аккумуляторной батареи 12 В в качестве источника аварийного освещения.
Ток потребления при использовании 40-ваттной лампы составляет 280 - 350 мА от источника 12 В (см. рисунок). Настройка заключается в подгонке частоты генератора переменным резистором Rr до получения максимальной яркости свечения лампы (пропадает "писк" трансформатора при f > 20 кГц)

Детали: ИМС - К155 ЛАЗ, ЛА4, ЛН1, VT1 - КТ315, КТ306, КТ3102, КТ312, VT2 - КТ817, КТ815, КТ819, КТ805, VD1 - КС147, КС156, КС162. Трансформатор - выходной звука от старых ламповых телевизоров, включенный "наоборот", типа ТВ-З-Ш, ТВ-1-9, хотя неплохо работают и сетевые (силовые) трансформаторы, но желательно с меньшим количеством витков II обмотки (на 6,3 В).
С. Н. Раздобудько, г Переяслав-Хмельницкий, Киевская обл., РАДИОАМАТОР № 5, 2001