
Рис. 1
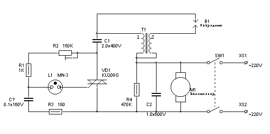
Данная схема (Рис.1) была опубликована в одном из номеров "Радио" много лет назад (подробнее ...). Там же была и конструкция плоского излучателя. При всём уважении к почтенному изданию, можно отметить - хлопотно, дорого и ненадёжно. Посему предлагаю свою разработку (Рис.2):

Рис. 2
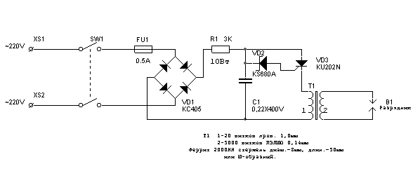
Нужно отметить, что R1 со временем довольно ощутимо нагревается (в пределах часа, но столько и не нужно). Температура - враг озона. Третья валентная связь кислорода неустойчива (соединяется со всем подряд, что и определяет его бактерицидность) и при повышении температуры очень быстро разрушается. Это критично при применении плоскостного излучателя в том же корпусе. В этом варианте конструкция хороша для применения при обеззараживании помещений и для устранения посторонних запахов (предпочтительно в туалете, особенно для курящих). Но речь не об этом. Следует отметить, что особое внимание нужно обратить изготовлению высоковольтного трансформатора. При неаккуратном изготовлении ничего кроме треска Вы не получите, не говоря об озоне. Намотка производится слоями, причём каждый слой наматывается виток к витку, с изоляцией между слоями фторопластом (лента ФУМ). Первичная обмотка располагается сверху. Применении закрытого излучателя необходимо при обеззараживании и очистке воды от примесей (хлорирование водопроводной воды и т.д.). Расчет на 3 литра при среднем напоре воздушного потока, обеспечивающийся микрокомпрессором, примерно 15-20 минут. Следует отметить, что сразу после процедуры применения устройства, употреблять такую воду нельзя, дабы не получить ожог слизистой желудка. Такой воде нужно дать отстояться в течении 0,5-1 часа. Если вода будет кипятиться, то возможно применять сразу. Воду из тары в которой проводилась озонация сливать не до конца, по причине оседания продуктов окисления на дно. Кроме того возможно применение струи воздуха с озоном для непосредственного обеззараживания как свежих, так и загноившихся ран. Всё подбирается опытным путем Вами самими (во избежание прихода по почте "поздравления" о присвоении почетного звания доктора Менгеле). На самом деле - проверено - эффект ощутимый. Только при таком применении, со шланга необходимо снять распылитель аэратора и действовать непосредственно струёй воздуха. Чем меньше напор воздуха через излучатель, тем больше процентное содержание озона в потоке. Я считаю, что такой конструкцией для этих целей пользоваться предпочтительней чем скажем "дарсонвализатором Ультратон". Что-то по жизни я как то не наблюдал чтобы кому-то пошло на пользу проживание под ЛЭП, или попадание молнии, скажем в голову, разве что в качестве окончательного исцеления. Применительно к объявленным свойствам привожу конструкцию закрытого излучателя:

Рис. 3 Вариант излучателя для аэрирования воды
Воздух подается аквариумным микрокомпрессором, в качестве рассеивателя воздушного потока на выходе используется его же распылитель. Сразу необходимо предупредить, что как автор данного применения устройства я никакой ответственности не несу. Сработало на мне, семье и знакомых, но как и для чего будете применять это Вы - дело сугубо Ваше.
Просьба сообщить о замеченных ошибках и опечатках.