Регулятор температуры для инкубатора.

Назначение

Регулятор температуры предназначен для поддержания температуры в инкубаторе.

Характеристики

Точность поддержания температуры: +/- 0.2 градуса.
Диапазон регулирования: от 26гр.С. до 46гр.С.
Мощность нагрузки:150Вт (авторский вариант) и до 500Вт с более мощным радиатором.
Схема имеет бестрансформаторное питание и гальваническую развязку датчика температуры от сети.

Описание работы

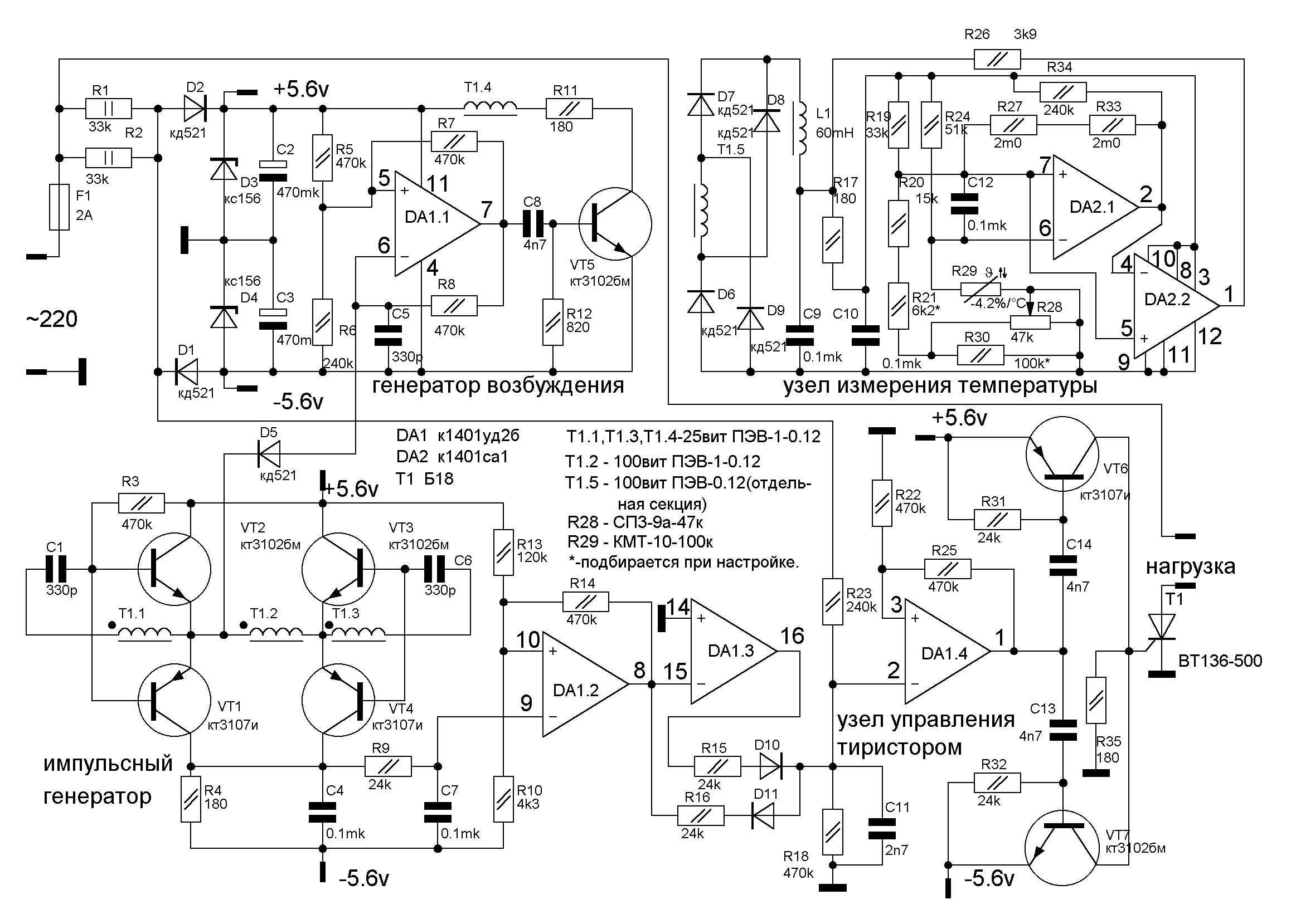
Питание устройства осуществляется с помощью гасящих резисторов R1,R2,элементов D1-D4,C2,C3,формирующих напряжения +5.6В и -5.6В для DA1.При появлении питания начинает работу генератор возбуждения на DA1.1.Через дифференцирующую цепь C8,R12 сигнал с DA1.1 управляет ключом VT5,в нагрузку которого включена обмотка возбуждения импульсного генератора, собранного по мостовой схеме на транзисторах VT1-VT4.Импульсный генератор обеспечивает питанием узел измерения температуры, а также измерением тока в его нагрузке (по падению напряжения на R4) узел управления тиристором:DA1.4,VT6,VT7 определяет моменты включения и выключения нагрева.
Как только импульсный генератор возбудится, он через диод D5 будет разряжать в течении каждого своего полупериода конденсатор C5 и генератор возбуждения прекратит работу.
Вторичная обмотка T1.5,диодный мост D6-D9,дроссель L1 и конденсатор C9 формируют напряжение питания 10В. Дале через фильтр R17,C10 оно подаётся на DA2.DA2.1 сравнивает сигналы в плечах измерительного моста R19,R20,R21,R28,R30,R24,R29.Если температура инкубатора при нагреве поднялась выше установленного значения, то сопротивление датчика температуры R29 мало, и потенциал инвертирующего входа DA2.1 становится меньше потенциала неинвертирующего входа, устанавливаемого потенциометром R28.На выходе DA2.1 появляется высокий уровень напряжения, а на выходе инвертора DA2.2 соответственно низкий. В результате этого в нагрузку вторичной обмотки T1.5 включается резистор R26 и к току потребления DA2 и измерительного моста добавляется ток этого резистора. Как следствие- увеличивается ток импульсного генератора и падение напряжения на R4 с 0.3В в режиме нагрева до 0.67В в режиме остывания. Сигнал с R4 через фильтр R9,C7 поступает на компаратор DA1.2,который сравнивает его с опорным напряжением 0.45В с делителя R13,R10.Таким образом при возрастании тока импульсного генератора компаратор DA1.2 и инвертор DA1.3 шунтируют сигнал полярности фазы сети, формирующийся на делителе R23,R18, через цепи R15,D10 и R16,D11 и препятствуют открыванию тиристора Т1.Начинается период остывания.
Когда датчик температуры R29 остынет, его сопротивление увеличится, напряжение выхода компаратора DA2.1 станет низкого уровня, а инвертора DA2.2 -высокого и отключится нагрузка R26,соответственно уменьшится ток вторичной обмотки импульсного генератора, уменьшится напряжение на R4 и выходы компаратора DA1.2 и инвертора DA1.3 переключатся в противоположные состояния, запрутся диоды D10,D11 и сигнал полярности фазы сети беспрепятственно будет проходить на инвертор DA1.4.Прохождение напряжения сети через ноль из отрицательной области в положительную создаёт положительный сигнал полярности фазы сети на R23,R18.Инвертор инвертирует сигнал, а дифференцирующая цепь C14,R31 формирует короткий отрицательный импульс, достаточный для открывания транзистора VT6 и включения тиристора Т1 при положительной полуволне сетевого напряжения. При переходе напряжения сети через ноль в обратном направлении, инвертор DA1.4 формирует положительный импульс и через дифференцирующую цепь C13,R32 открывает VT7 и включает тиристор при отрицательной полуволне. Начинается период нагрева.

Настройка

Настройка сводится к выставлению максимальной и минимальной температур диапазона. Для этого движок потенциометра R28 выставляют в крайнее левое (по схеме) положение. Вместо резистора R21 включают магазин сопротивлений и выставляют 0 Ом. Включают схему. Начинается нагрев инкубатора. Когда температура эталонного термометра достигнет 46 градусов необходимо увеличивать сопротивление магазина до момента выключения нагревателя. Отсчитав показания магазина, впаять ближайший номинал. Затем вместо R30 подсоединяется магазин с начальным сопротивлением 500кОм. Потенциометр R28 устанавливается в крайнее правое положение. При снижении температуры до 26 градусов нужно уменьшать сопротивление магазина до момента включения нагревателя и впаять соответствующий резистор.
Автор использовал в качестве датчика температуры доступный ему терморезистор КМТ-10.Для уменьшения тепловой инерционности датчика возможно использование негерметичных, неизолированных терморезисторов типа КМТ-11,покрытых в два слоя влагостойким лаком, - это не снизит электробезопастность устройства, т.к. в нём применена гальваническая развязка датчика температуры от электрической сети.
В качестве радиатора применена дюралюминиевая пластина размером 90х26х3 при мощности нагревателя 150Вт.

Автор проекта: Черешнюк Виктор
victor-ch@rambler.ru

Назад