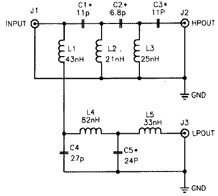
Предлагаемый сумматор (рис.1) можно использовать при работе с одним кабелем на две антенны 144 и 430 МГц.

Puc. 1.
Сумматор собран на печатной плате размером 55,5 х 74 мм из двухстороннего фольгиированного стеклотекстолита толщиной 1 мм (рис.2).

Puc. 2.
Индуктивности L1 - L5 выполнены способом печатного монтажа, конденсаторы С1 - С5 безвыводные. Затухание в полосе прозрачности каналов диплексера - не более 0,6 дБ (АЧХ представлена на рис.3).

Puc. 3.
При использовании устройства с передатчиками выходной мощностью 50 Вт конденсаторы должны иметь Upa6 > 250 В.
НА8ЕТ, "СQ DL" № 7, 1995