При работе в полевых условиях, с дачи или в экспедиции не всегда возможно использование резонансных антенн для каждого диапазона. Выбор их конструкции при этом зависит от месторасположения радиостанции и от наличия опор под установку антенны. Во многих случаях возможно использование только нерезонансных проволочных антенн или затруднена настройка антенн в резонанс из-за отсутствия необходимых приборов и времени для этого. Для успешной работы с нерезонансными антеннами необходимо использовать согласующие устройства (СУ). СУ, используемые в QRP-экспедициях, имеют свои особенности. Они должны быть малыми по весу, иметь высокий КПД и выдерживать мощность до 50 ватт. Большинство известных согласующих устройств имеют в своем составе переменную индуктивность. Трудно создать малогабаритное СУ, используя переменные индуктивности, которые для эффективной работы СУ должны иметь достаточно большие габариты.

Автором были изготовлены два согласующих устройства с использованием только переменных конденсаторов для их настройки Одно было выполнено для работы в диапазоне частот 1,8-14 МГц, другое - для диапазона 18-30 МГц.
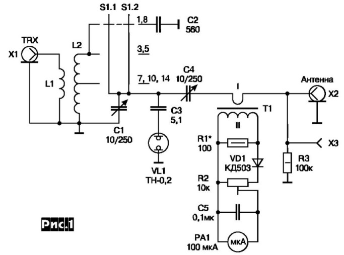
Схема СУ для 1,8-14 МГц показана на рис. 1, а для 18-30 МГц - на рис.2. При работе низкочастотного СУ на 160 метров параллельно С1 включается дополнительный конденсатор С2 емкостью 560 пф При работе на 40, 30 и 20 метров используется часть катушки L2С1 и С4 (рис. 1) - переменные, сдвоенные с воздушным диэлектриком максимальной емкостью 495 пф Секции этих конденсаторов включены последовательно для увеличения рабочего напряжения.
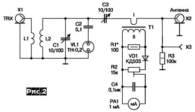
В СУ для работы на высокочастотных диапазонах используются переменные конденсаторы типа КПВ с максимальной емкостью 100 пф В каждом СУ имеется ВЧ-амперметр в цепи антенны. Трансформатор, используемый в нем, содержит 20 витков вторичной обмотки Первичная обмотка - продетый сквозь кольцо антенный провод. Для токового трансформатора можно использовать ферритовое кольцо внешним диаметром от 7 до 15 миллиметров и проницаемостью 400-600. Можно использовать и высокочастотные ферриты с проницаемостью 50-100, в этом случае легче получить линейную АЧХ измерителя тока антенны. Для линеаризации АЧХ измерителя тока необходимо использовать шунтирующий резистор R1 как можно меньшего значения. Но чем он меньше, тем ниже чувствительность измерителя тока антенны. Компромиссный номинал этого резистора - 200 Ом. При этом чувствительность амперметра составляет 50 мА. Желательно с помощью. стандартных приборов проконтролировать правильность показаний амперметра при работе на разных диапазонах С помощью резистора R2 можно пропорционально уменьшить показания прибора Это дает возможность измерять ток как высокоомных, так и низкоомных антенн.

Ток высокоомных антенн лежит в пределах 50-100 мА при подводимой к ним мощности 10-50 Вт. Индуктивности для СУ на рис. 1 наматываются на каркасе диаметром 30 мм, L1 - 5 витков ПЭЛ 1,0 в нижней части L2, длина намотки 12 мм, L2 - 27 витков ПЭЛ 1,0 с отводом от 10 витка считая от заземленного конца, длина намотки 55 мм, а для СУ на рис.2 - на каркасе диаметром 20 мм, L1 - 3 витка ПЭВ 2,0, длина намотки 20 мм, L2 -14,5 витков ПЭВ 2,0 с длиной намотки 60 мм
Пользуются СУ следующим образом. Подключают его к трансиверу, «земле» и антенне. Конденсатор связи С4 (рис. 1) или СЗ (рис.2) выводят на минимум. При помощи С1 настраивают контур в резонанс по максимальному свечению неонки VL1. Затем, увеличивая емкость конденсатора связи и уменьшая при этом емкость контурного конденсатора С1, добиваются максимальной отдачи тока в антенну.
Согласующие устройства (рис. 1, рис.2) обеспечивают согласование нагрузки, имеющей сопротивление от 15 Ом до нескольких килоом. СУ для низкочастотных диапазонов было выполнено в корпусе из фольгированного стеклотекстолита размерами 280х170х90 мм, СУ для высокочастотных диапазонов - в таком же корпусе размерами 170х70х70 мм.
Игорь Григоров, RK3ZK, г. Белгород