
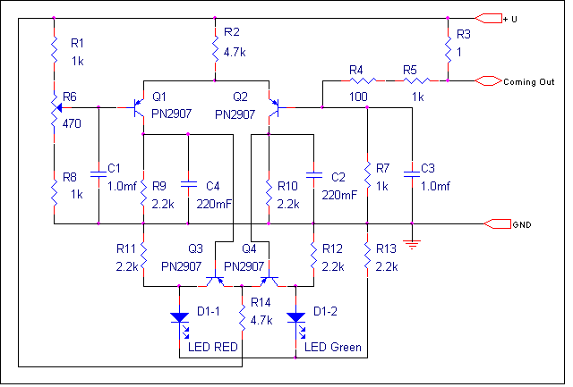
Представленная на рисунке выше схема представляет собой прецензионный индикатор напряжения или тока. Основная область применения подобных устройств - это зарядные устройства для аккумуляторов. Такая схема обеспечивает четкое переключение светодиодов (индикацию окончания заряда) при достижении батареей аккумуляторов максимального напряжения заряда. При изменении величины падения напряжения на резисторе R3, что соответствует например уменьшению величины тока заряда при достижении батареей максимального напряжения , изменяется разность напряжений между базами транзисторов Q1, Q2 и светодиод зеленый включается, а красный выключается. Чувствительность устройства около 1 mV. Такая высокая чувствительность даёт возможность добиться чёткой регулировки срабатывания устройства. Настройка устройства сводится к установке срабатывания зелёного светодиода при токе через резистор R3=1 Ohm - 150 mA. При необходимости возможно изменение параметров R3. Нагрузку - т.е непосредственно устройство - включают последовательно с резистором R3 , т.е к контакту "Coming Out".
ALTEC Electronics Electrical Circuits