При изготовлении, налаживании и ремонте различных
электроприборов приходится проверять наличие сетевого или
стандартного выпрямленного напряжения в цепях, целостность
электрических соединений и отдельных деталей.
Конечно, можно пользоваться в этих случаях авометром, но он
порою неудобен, да и часто приходится отвлекаться, чтобы
взглянуть на показания стрелки индикатора. Лучше пользоваться
предлагаемым пробником.
Пробник позволяет определить наличие, характер (постоянное или переменное) и полярность напряжения, убедиться в том, имеется или нет обрыв цепи, а также оценить ее сопротивление, проверить конденсатор емкостью от нескольких тысяч пикофарад до сотен микрофарад на обрыв, короткое замыкание, ток утечки, проверить р-п переходы полупроводниковых приборов (диодов, транзисторов), проконтролировать состояние встроенной аккумуляторной батареи.

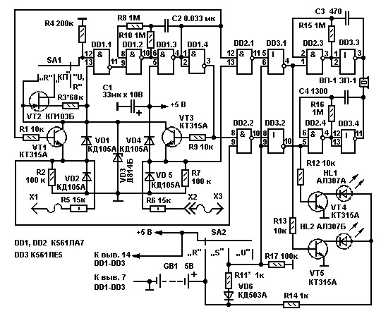
В состав пробника (рис. 1) входят тактовый генератор, входной коммутатор, два компаратора, два тональных (800 и 300 Гц) генератора, световые и звуковой индикаторы. Тактовый генератор собран на элементах DD1.2 и DD1.3. Он вырабатывает прямоугольные колебания по форме близкой к меандру (длительность и паузы равны), следующие с частотой около 4 Гц. С выходов генератора и подключенного к нему инвертора на элементе DD1 л противофазные сигналы поступают на входной коммутатор и компараторы. Входной коммутатор состоит из токоограничивающих резисторов R5, R6. выпрямительного моста на диодах VD1, VD2, VD4. VD5, стабилитрона VD3 и электронных ключей на транзисторах VT1, VT3. включенных по схеме с общим коллектором. Коммутатор позволяет при проверке напряжений использовать их для питания собственных микросхем, а при проверке соединительных цепей и переходов полупроводниковых приборов — подавать на них переменное или постоянное напряжение. Компараторами работают элементы DD2.1H DD2.2. Каскады на элементах DD3.1 и DD3.2 — согласующие между компараторами и индикаторами. Тональные генераторы звуковой индикации собраны на элементах DD2.3, DD3.3 (800 Гц) и DD2.4, DD3,4 (300 Гц).

Они нагружены на пьезокерамический излучатель BQ1. Каскады световой индикации выполнены на транзисторах VT4. VT5 (они работают в ключевом режиме) и светодиодах HL1, HL2 соответственно красного и зеленого цвета свечения. Яркость светодиодов определяется сопротивлением резистора R14. Каскад на транзисторе VT2 используется только при проверке состояния источника питания — аккумуляторной батареи GB1, составленной из четырех аккумуляторов Д-0,03, Для подзарядки батареи в пробнике установлена цепочка R11VD6. ограничивающая зарядный ток до требуемого значения. Рассмотрим режимы работы пробника, устанавливаемые переключателями SA1 и SA2. При контроле напряжения (SA2 — в положении "U", SA1 - "U, R") входной сигнал через щупы Х1, ХЗ, разъем Х2 и токоограничивающие резисторы поступает на выпрямительный мост, эмиттеры транзисторов VT1, VT3 и входы компараторов. Включается в действие параметрический стабилизатор на стабилитроне VD3 и фильтрующий конденсатор C1 —с них напряжение поступает на микросхемы пробника и транзисторы коммутатора. Запускается тактовый генератор. Начинают поочередно открываться и закрываться транзисторы VT1, VT3. Одновременно с закрытием одного из них на соответствующий компаратор подается сигнал разрешения работы. Если входное напряжение компаратора превышает половину питающего, компаратор срабатывает и включает генератор звуковой частоты и светодиод «своего» канала, К примеру, если на щупе Х1 относительно щупа Х2 плюсовое напряжение, раздается прерывистый звуковой сигнал частотой около 300 Гц вспыхивает светодиод HL1, а если минусовое — частота сигнала будет около 800 Гц и вспыхнет светодиод HL2. При переменном напряжении в исследуемой цепи попеременно работают оба канала индикации. Частота тактового генератора намного ниже частоты сетевого напряжения (50 Гц), поэтому при подаче на вход пробника выпрямленного, но не сглаженного напряжения, из-за его пульсаций успевает сработать второй компаратор. В итоге звук будет как бы модулироваться, что хорошо воспринимается на слух. Из-за инерции глаз срабатывания световой индикации заметить не удастся. При контроле соединительной цепи и ее сопротивления (переключатель SA2 — в положении "R", SA1 - "U, R") вся электроника пробника питается от батареи GB1. Ее напряжение попеременно подается на щупы. Предположим, что при текущем состоянии тактового генератора открыт транзистор VT1, а закрыт VT3. На щупе Х1 оказывается плюсовое напряжение, а на Х2 — минусовое, В этом случае запрещена работа компаратору DD2.2 (и его каналу индикации) и разрешена DD2.1. Если исследуемая цепь разомкнута или ее сопротивление велико (более 24 кОм), падение напряжения на резисторе R7 меньше напряжения срабатывания компаратора DD2.1, индикация отсутствует. С уменьшением сопротивления цепи возрастает напряжение на резисторе R7, Как только оно превысит половину напряжения питания, компаратор сработает, включатся звуковая индикация частотой 800 Гц и светодиод HL2. С изменением состояния тактового генератора изменяются соответственно и функции компараторов. При этом в случае проверки цепей сопротивлением менее 24 кОм будут работать попеременно оба канала индикации. В этом же режиме проверяют р-n переходы полупроводниковых приборов. При обрыве (перегорании) перехода индикация отсутствует, при пробое работают оба канала индикации. Если переход исправен, можно сразу определить «полярность» его подключения к щупам пробника. Звуковой сигнал частотой 800 Гц и зажигание зеленого светодиода (HL2) означают подключение щупа Х1 к р-области (скажем, к аноду диода), частота звука 300 Гц и зажигание красного светодиода (HL1) свидетельствуют о соединении этого щупа с n-областью (катодом диода). Для проверки конденсаторов переключатели устанавливают в положение "R". В этом случае работа тактового генератора прекращается, поскольку на выходе элемента DD1.1 устанавливается низкий логический уровень (логический 0). Такой же уровень установится на базе транзистора VT1, и он закроется. Транзистор VT3 окажется открытым, поэтому на щупе ХЗ будет плюсовое напряжение. Предварительно разряженный конденсатор подключают к щупам пробника. Начинается зарядка конденсатора, на резисторе R2 появляется плюсовое напряжение, которое приводит к срабатыванию компаратора DD2.2. Включается индикация (зажигается светодиод HL1 и звучит сигнал частотой 300 Гц), которая через некоторое время выключается. Компаратор напряжения срабатывает на линей ном участке зарядки конденсатора, поэтому можно оценить емкость конденсатора по продолжительности работы индикатора — она прямо пропорциональна емкости. В этом же режиме оценивают ток утечки конденсатора. Сначала конденсатор заряжают от щупов пробника, затем отсоединяют и, подождав 10... 15 с, снова подсоединяют к щупам. По продолжительности работы индикации оценивают, какую часть заряда конденсатор успел потерять. Чтобы проверить состояние батареи GB1, переключатель SA1 устанавливают в положение "KП" (контроль питания), а SA2 — в положение "R". Генератор стабильного тока на элементах VT2, rR3 и резистор R4 образуют микромощный стабилизатор опорного напряжения, к выходу которого подключен вывод 12 элемента DD1.1, При снижении напряжения батареи ниже 4 В происходит переключение выхода этого элемента в состояние логического 0 и блокировка работы тактового генератора. Когда в этом режиме при замыкании щупов работают оба канала индикации, можно пользоваться пробником. Если же непрерывно звучит сигнал частотой 300 Гц и горит светодиод HL1 — требуется подзарядка батареи. Тогда переключатель SA2 устанавливают в положение "3" (зарядка), а на щупы подают переменное напряжение 110...220 В. Продолжительность полной зарядки батареи — 14 ч. Каналы индикации при этом блокируются подачей сигнала высокого уровня на входы элементов DD3.1 и DD3.2. Отдельный выключатель питания в пробнике отсутствует — его функцию выполняет переключатель SA2, который в режиме хранения следует устанавливать в положение "U" (потребляемый от батареи ток ничтожен — его даже не удалось зафиксировать). В ждущем состоянии при установке переключателя SA1 в положения "R", "KП", "U, R" потребляемый пробником ток составил соответственно 75, 130, 300 мкА. С включением индикации ток возрастает до 5 мА. Допустим, батарея полностью разрядилась или вообще отсутствует. В этом случае пробником контролируют напряжение, пользуясь только звуковой индикацией. Все транзисторы, кроме полевого, можно использовать серий КТ315, КТ3102 с любым буквенным индексом либо другие маломощные кремниевые. При использовании указанного на схеме или другого полевого транзистора подбирают резистор R3 такого сопротивления, при котором снижение напряжения батареи до 4 В приводит к появлению на выходе элемента DD1.1 логического О, Вместо микросхем серии К561 допустимо использовать аналогичные микросхемы серий 564, КР1561, Стабилитрон VD3 может быть с другим напряжением стабилизации, но не превышающим максимального напряжения используемых микросхем, транзисторов, конденсаторов при максимально допустимом токе стабилизации не ниже 20 мА. Конструктивно пробник выполнен в корпусе из изоляционного материала (рис. 2)

размерами 135x44x19 мм. Щуп Х1 закреплен жестко, а Х2 соединяют многожильным гибким проводом в изоляции с гнездом Х2 на корпусе. Переключатели укреплены на корпусе так, чтобы их ручки можно было перемещать большим пальцем правой руки, не выпуская пробника и второго щупа из рук. Остальные детали смонтированы на печатной плате (рис. 3) из двухстороннего фольгированного стеклотекстолита. Допустимо, конечно, другое конструктивное решение и монтаж пробника. Единственные условия — надежно изолировать все цепи, поскольку они находятся под напряжением сети, и обособить резисторы R5, R6, на которых при зарядке батареи может выделяться мощность до 1,5Вт. При налаживании пробника в первую очередь, как было сказано выше, подбирают резистор R3, Подбором же резистора R11 устанавливают ток зарядки батареи равным 3 мА. Периодически нужно осматривать аккумуляторы батареи, очищать их поверхность от появляющегося налета.
Автор: Полянский, г. Москва