История создания этого девайса такова: некий господин N, экстремал в годах и большой любитель сплава по горным рекам, утопил в одном из заплывов свою видеокамеру. Спустя почти год он принёс её мне - дескать, нельзя ли что с ней сделать. Разумеется, сделать уже ничего нельзя, ибо зрелище внутри открылось ужасающее, но остались аксессуары, среди которых были аккумуляторы. Надо сказать, N. уже приготовился к очередному заплыву и приобрёл новую камеру, цифровой фотоаппарат и портативный хард-драйв. Все эти шелогушки требовали 7.2 вольта и старые 4.8-вольтовые аккумуляторы никак не подходили. И вот, чтобы дать им вторую жизнь я взялся за дело. Действие происходило на майских праздниках, поэтому был существенный ограничивающий фактор: недоступность торговых точек. Так что делать пришлось из того, что было под рукой.

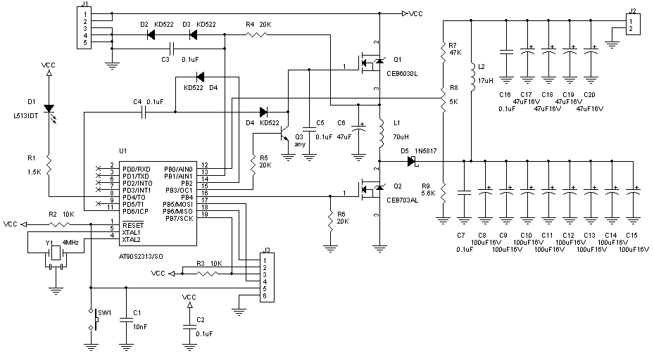
Вот схема девайса. Q1 - ключ для полного отключения нагрузки, управляется от удвоителя напряжения на элементах C4, D4 (второй D4 распаян в разрыв дорожки на плате, накосячил я малость ;). D2, D3, C3 и R4 - источник опорного напряжения. Собирать я его не стал, а поставил TL431; R7 и R9 соответственно были изменены для получения нужного диапазона регулирования. Конденсатор С6 я взял "родной" из преобразователя видеокамеры. Обилие конденсаторов выходного фильтра вызвано жёстким ограничением по высоте. Керамические C7 и C16 имеют номинал 1 мкф. Ферриты для катушек и транзисторы Q1, Q2 взяты от дохлой мамки. Рабочая частота преобразователя около 100 КГц. Регулирование выполняется изменением скважности с дискретностью одного такта в пределах рабочей зоны и пропуском цикла. Программно отслеживается перегрузка преобразователя и отсутствие нагрузки. Критерии - соответственно максимальная и минимальная длительность цикла за определённое время. Для случая отсутствия нагрузки названный критерий недостаточен, поэтому при подсаженом аккумуляторе это не работает. Вот исходный текст программы.

Устройство смонтировано на плате, изготовленной по технологии лазерного утюга. Крепится она к заднему элементу корпуса, взятому от видеокамеры, на котором расположен держатель аккумулятора. Теперь о косяках. Самый крупный - кнопка включения преобразователя. Если со включением проблем нет, то при выключении с большой вероятностью контроллер окажется сброшен, когда Q2 открыт. Пока он очухается и проинициализирует порты, преобразователь будет находится в состоянии короткого (во всех смыслах) замыкания. Будем считать это косяком по неопытности. Когда я это понял, было уже поздно и оставалось лишь уменьшить номинал R6. Второй косяк - по незнанию. Обсуждался здесь, суть - большая ёмкость затвора и вызванные этим динамические потери. Я хотел их уменьшить параллельным соединением портов, но потом бросил эту затею - неохота было резать дорожку и бросать провод. При небольших (200-300мА) токах КПД преобразователя находится в районе 75-80%, что, как мне сказали, совсем неплохо, при токе нагрузки 1.5А КПД падает до 65-67% и я решил что это тоже хорошо ;). Несмотря на все недоработки (первый блин как-никак), микроконтроллер в преобразователе смотрится очень даже неплохо, а для более навороченных понижающих-повышающих преобразователей, я бы сказал, вообще идеально. К моменту оформления материала устройство отработало два месяца в качестве источника питания цифровой камеры и портативного HDD. Но главное испытание начнётся на сплаве. Если все девайсы успешно утонут, будет материал для новых разработок ;)
Автор проекта: Пионер (E-mail: CrashVxD@mail.ru)