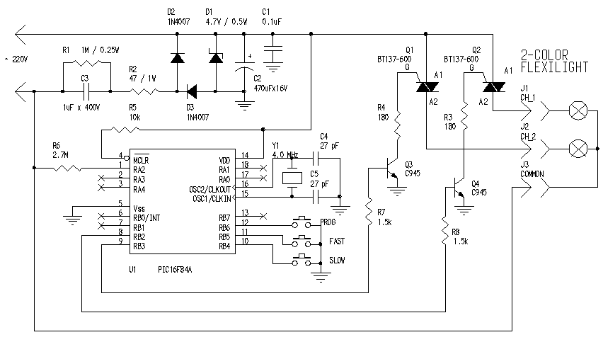
Контроллер используется со световым шнуром Flexilight для получения различных динамических световых эффектов. Flexilight - гибкий материал для световой рекламы, альтернатива "неоновой" рекламе. Выполнен из цельной ПХВ трубки диаметром ~12 мм, заполненной миниатюрными лампочками с шагом ~25 мм. Обычно используется для декорации и подсветки углов зданий, дорог, лестниц, создания надписей, картинок и т.п. Контроллер обеспечивает плавное изменение яркости в цветовых каналах. Имеются три кнопки управления: две кнопки - изменение скорости выполнения эффектов (быстрее - FAST, медленнее - SLOW) и третья кнопка для переключения между эффектами (PROG). Эффекты переключаются по кругу: 1-2-3-..-1-2-3-.. Контроллер имеет простой внутренний язык описания эффектов, что облегчает их написание.
Первый вариант контроллера выполнен на
PIC16F84.

Для регулировки яркости применяется фазоимпульсный метод. В начале полупериода сети симистор закрывается, далее по истечению заданного таймером интервала времени симистор открывается коротким импульсом и остается открытым до начала следующего полупериода сети. Чем меньше значение, загружаемое в таймер, тем больше яркость. Так как лампочки светового шнура питаются переменным синусоидальным напряжением 220 В, то зависимость яркости от момента включения симистора - нелинейная. Для того чтобы изменение яркости выглядело линейно в программе имеется таблица, которая содержит коэффициенты таймера для каждой градаций яркости.
Внимание! Контроллер не имеет гальванической развязки от сети 220 В, поэтому при монтаже и эксплуатации необходимо соблюдать соответствующие меры безопасности. При использовании указанных в схеме симисторов без радиаторов мощность коммутируемой нагрузки не должна превышать 200..300 Вт, что примерно соответствует 10 м светового шнура.
Второй вариант контроллера с целью уменьшения себестоимости выполнен на PIC12C509 с использованием внутреннего RC генератора.

Для загрузки доступна демо-версия программы для первого варианта контроллера (на PIC16F84). Прошивка находится в файле bi_demo.zip (2,151 Кбайт). Демо-версия имеет 3 эффекта с ограниченным временем выполнения. По истечении этого времени контроллер останавливает выполнение эффекта. Для продолжения работы необходимо нажать кнопку PROG.
Автор проекта: Евгений Солошенко (E-mail: solosh@ukr.net , Homepage: www.solosh.nm.ru)