
![]() Внешний вид макета |
Проект родился в рамках изучения протокола сети MicroLan и возможности построения на ее основе автономных сетей, ориентированных на сбор данных, принятие решений и управление разнообразными объектами.
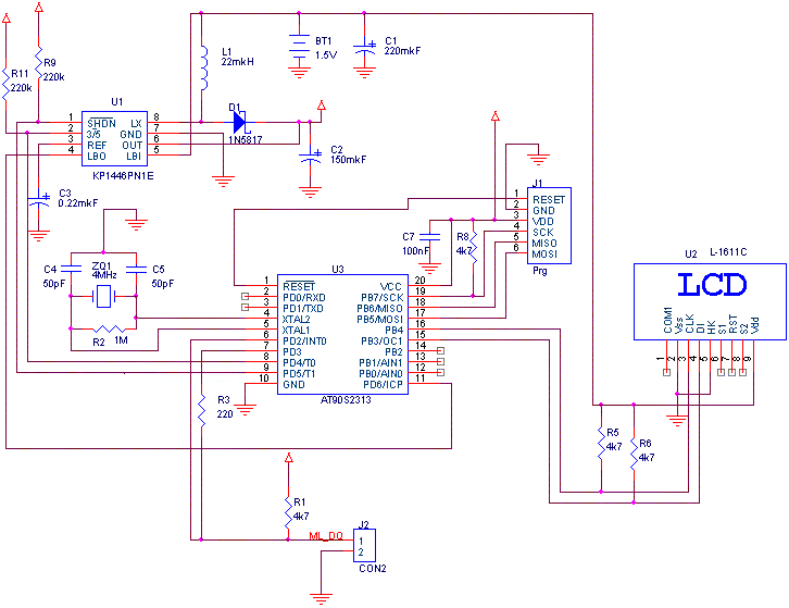
В качестве управляющего был использован микроконтроллер AT90S2313 фирмы Atmel, индикация — LCD фирмы Телесистемы , преобразователь напряжения фирмы Ангстрем.
Применение преобразователя напряжения позволило создать автономное устройство с единственным источником питания 1,5 В. Большую часть времени устройство спит, просыпаясь на небольшие промежутки времени, чтобы найти новые устройства на шине, вывести информацию на индикатор, измерить температуру.
Устройство способно обслуживать до 16 датчиков типа DS18B20. Измерение температуры происходит примерно 1 раз в минуту, что накладывает ограничения на сферу применения прибора.
Устройство автоматически определяет количество подключенных датчиков, проводит измерения и отображает температуру, последовательно для каждого датчика, в порядке возростания s/n.
Измерение потребляемой прибором мощности не производилось. Расчётно — 750 мкВт (ток около 500 мкА).
Устройство имеет защиту от КЗ.
Вы можете загрузить следующие файлы,
относящиеся к проекту:
termo_pic3.gif — печатная плата
termo_pic4.gif — монтажная схема
termo_pic.hex — Hex-файл программы
Автор проекта: © 2000 г. Алексей Кургузов (E-mail: kurguzov@unact.ru)