Усилитель мощности звуковой частоты (УМЗЧ) высокой верности (ВВ), разработанный в 1989 году Николаем Суховым, уже с полным правом можно назвать легендарным. При его разработке был применен профессиональный подход, основанный на знаниях и опыте в области аналоговой схемотехники. Как результат, параметры этого усилителя оказались настолько высокими, что и на сегодняшний день данная конструкция не потеряла актуальности. В этой статье приводится описание несколько усовершенствованной версии усилителя. Усовершенствования сводятся к использованию новой элементной базы и применению микроконтроллерной системы управления.
Усилитель мощности (УМ) является неотъемлемой частью любого звуковоспроизводящего комплекса. Доступно немало описаний конструкции таких усилителей. Но в подавляющем большинстве случаев, даже при очень хороших характеристиках, наблюдается полное отсутствие сервисных удобств. А ведь в настоящее время, когда получили широкое распространение микроконтроллеры, создать достаточно совершенную систему управления не составляет особого труда. При этом самодельный аппарат по функциональной насыщенности может не уступать лучшим фирменным образцам. Вариант УМЗЧ ВВ с микроконтроллерной системой управления показан на рис. 1:
Рис. 1. Внешний вид усилителя.
Исходная схема УМЗЧ ВВ обладает достаточными параметрами для того, чтобы усилитель не являлся доминирующим источником нелинейности звуковоспроизводящего тракта во всем диапазоне выходных мощностей. Поэтому дальнейшее улучшение характеристик заметных преимуществ уже не дает.
По крайней мере, качество звучания разных фонограмм отличается намного больше, чем качество звучания усилителей. На эту тему можно привести цитату из журнала «Audio» [3]: «Существуют очевидные на слух различия в таких категориях, как акустические системы, микрофоны, LP звукосниматели, комнаты для прослушивания, студийные помещения, концертные залы и, особенно, конфигурации студий и записывающего оборудования, используемые различными записывающими компаниями. Если вы хотите услышать тонкие различия в звуковой сцене, сравните записи John Eargle на Delos с записями Jack Renner на Telarc, а не предварительные усилители. Или если вы хотите услышать тонкие различия в переходах, сравните джазовые записи студии dmp с джазовыми записями студии Chesky, а не два межблочных кабеля.»
Несмотря на этот факт, любителями Hi-End не прекращаются поиски «правильного» звука, которые затрагивают, в том числе, и УМ. На самом деле УМ является примером очень простого линейного тракта. Современный уровень развития схемотехники позволяет обеспечить для такого устройства достаточно высокие параметры, чтобы вносимые искажения стали незаметными. Поэтому на практике два любых современных, неэксцентрично спроектированных УМ звучат одинаково. Наоборот, если УМ имеет какое-то особенное, специфическое звучание, это говорит лишь об одном: вносимые таким УМ искажения велики и хорошо заметны на слух.
Сказанное не значит, что спроектировать высококачественный УМ очень просто. Существует множество тонкостей, как схемотехнического, так и конструктивного плана. Но все эти тонкости давно известны серьезным производителям УМ, и грубых ошибок в конструкциях современных УМ обычно не встречается. Исключение составляют дорогие усилители класса Hi-End, которые зачастую спроектированы очень неграмотно. Даже если вносимые УМ искажения приятны на слух (что утверждают любители ламповых усилителей), это не имеет ничего общего с высокой верностью звуковоспроизведения.
К высококачественному УМ, кроме традиционных требований широкополосности и хорошей линейности, предъявляется еще ряд дополнительных требований. Иногда можно слышать, что для домашнего использования достаточна мощность усилителя 20-35 Вт. Если речь идет о средней мощности, то такое утверждение справедливо. Но реальный музыкальный сигнал может иметь пиковый уровень мощности, превышающий средний уровень в 10-20 раз. Поэтому, чтобы при средней мощности 20 Вт получить неискаженное воспроизведение такого сигнала, необходимо иметь мощность УМ порядка 200 Вт. Вот, например, вывод экспертной оценки для усилителя, описанного в [4]: «Единственным замечанием была недостаточная громкость звучания больших ударных инструментов, что объясняется недостаточной выходной мощностью усилителя (120 Вт в пике на нагрузке 4 Ома).»
Акустические системы (АС) представляют собой комплексную нагрузку и имеют очень сложный характер зависимости полного сопротивления от частоты. На некоторых частотах оно может быть меньше номинального значения в 3 - 4 раза. УМ должен иметь возможность работать без искажений на такую низкоомную нагрузку. Например, если номинальное сопротивление акустической системы составляет 4 ома, то УМ должен нормально работать на нагрузку сопротивлением 1 ом. Это требует очень больших выходных токов, что должно учитываться при проектировании УМ. Описываемый усилитель этим требованиям удовлетворяет.
Последнее время довольно часто обсуждается тема оптимального выходного сопротивления усилителя с точки зрения минимизации искажений АС. Однако эта тема актуальна только при проектировании активных АС. Разделительные фильтры пассивных АС разрабатываются исходя из того, что источник сигнала будет иметь пренебрежимо низкое выходное сопротивление. Если УМ будет иметь высокое выходное сопротивление, то АЧХ таких АС будет сильно искажена. Поэтому ничего другого не остается, как обеспечивать для УМ малое выходное сопротивление.
Можно заметить, что новые разработки УМ идут в основном по пути удешевления, улучшения технологичности конструкции, увеличения выходной мощности, повышения КПД, улучшения потребительских качеств. В данной статье основное внимание уделено сервисным функциям, которые реализованы благодаря микроконтроллерной системе управления.
Усилитель выполнен в корпусе формата MIDI, его габаритные размеры 348x180x270 мм, вес – около 20 кг. Встроенный микроконтроллер позволяет управлять усилителем с помощью ИК пульта ДУ (общего с предварительным усилителем). Кроме того, микроконтроллер осуществляет измерение и индикацию средней и квазипиковой выходной мощности, температуры радиаторов, реализует отключение по таймеру и обрабатывает аварийные ситуации. Система защиты усилителя, а также управление включением и выключением питания реализованы с участием микроконтроллера. Усилитель имеет отдельный дежурный источник питания, что позволяет ему находиться в режиме «STANDBY», когда основные источники питания выключены.
Описываемый усилитель назван NSM (National Sound Machines), модель PA-9000, так как название аппарата составляет часть его дизайна и обязательно должно присутствовать. Реализованный набор сервисных функций в некоторых случаях может оказаться избыточным, для таких ситуаций разработан «минималистский» вариант усилителя (модель PA-2020), который имеет на передней панели только сетевой выключатель и двухцветный светодиод, а встроенный микроконтроллер лишь управляет процессом включения и выключения питания, дополняет систему защиты и обеспечивает дистанционное управление режимом «STANDBY».
Все органы управления и индикации усилителя расположены на передней панели. Ее внешний вид и назначение органов управления приведены на рис. 2:

Рис. 2. Передняя панель усилителя.
| 1 - светодиод включения внешних потребителей EXT | 9 - кнопка «минус» |
| 2 - светодиод включения дежурного питания DUTY | 10 - кнопка индикации пиковой мощности PEAK |
| 3 - кнопка перехода в дежурный режим STANDBY | 11 - кнопка индикации таймера TIMER |
| 4 - кнопка полного отключения питания POWER | 12 - кнопка индикации температуры °C |
| 5 - светодиод включения основного питания MAIN | 13 - кнопка «плюс» |
| 6 - светодиод нормального режима работы OPERATE | 14 - светодиод аварии левого канала FAIL L |
| 7 - светодиод включения нагрузки LOAD | 15 - светодиод аварии правого канала FAIL R |
| 8 - дисплей |
Кнопка «POWER» обеспечивает полное отключение усилителя от сети. Физически эта кнопка отключает от сети только дежурный источник питания, соответственно она может быть рассчитана на небольшой ток. Основные источники питания включаются с помощью реле, обмотки которых питаются от дежурного источника. Поэтому при отключенной кнопке «POWER» гарантированно обесточены все схемы усилителя.
При включении кнопки «POWER» усилитель полностью включается. Процесс включения происходит следующим образом: сразу включается дежурный источник, о чем свидетельствует светодиод включения дежурного питания «DUTY». Спустя некоторое время, необходимое для сброса микроконтроллера, включается питание на внешние розетки и зажигается светодиод «EXT». Затем зажигается светодиод «MAIN», и происходит первый этап включения основных источников. Вначале основные трансформаторы включаются через ограничительные резисторы, которые предотвращают начальный бросок тока из-за разряженных конденсаторов фильтра. Конденсаторы постепенно заряжаются, и когда измеренное напряжение питания достигнет установленного порога, ограничительные резисторы исключаются из цепи. При этом зажигается светодиод «OPERATE». Если за отведенное время напряжение питания не достигло установленного порога, то процесс включения усилителя прерывается и включается индикация аварии. Если включение основных источников прошло успешно, то микроконтроллер проверяет состояние системы защиты. В случае отсутствия аварийных ситуаций, микроконтроллер разрешает включение реле нагрузки и зажигается светодиод «LOAD».
Кнопка «STANDBY» осуществляет управление дежурным режимом. Короткое нажатие кнопки переводит усилитель в дежурный режим или, наоборот, включает усилитель. На практике может понадобиться включить внешние розетки, оставив УМ в дежурном режиме. Это требуется, например, при прослушивании фонограмм на стереотелефоны или при перезаписи без звукового контроля. Внешние розетки можно независимо включать-выключать длинным (до звукового сигнала) нажатием кнопки «STANDBY». Вариант, когда УМ включен, а розетки выключены, смысла не имеет, поэтому не реализуется.
На передней панели размещен 4-х разрядный цифровой дисплей и 5 кнопок управления отображением. Дисплей может работать в следующих режимах (рис. 3a):
Сразу после включения УМ дисплей отключен, так как в большинстве случаев при эксплуатации УМ он не нужен. Включить дисплей можно нажатием одной из кнопок «PEAK», «TIMER» или «°C».
Рис. 3. Варианты индикации дисплея.
Кнопка «PEAK» включает отображение выходной мощности и переключает режимы средняя/квазипиковая мощность. В режиме индикации выходной мощности на дисплее зажигается «W», а для квазипиковой мощности – еще и «PEAK». Выходная мощность индицируется в ваттах с дискретностью 0.1 ватта. Измерение производится методом перемножения тока и напряжения на нагрузке, поэтому показания действительны для любого допустимого значения сопротивления нагрузки. Удержание кнопки «PEAK» до звукового сигнала выключает дисплей. Выключение дисплея, а также его переключение между разными режимами индикации происходит плавно (одно изображение «перетекает» в другое). Этот эффект реализован программно.
Кнопка «TIMER» выводит на дисплей текущее состояние таймера, при этом зажигается буква «M». Таймер позволяет задавать интервал времени, по истечению которого усилитель переходит в дежурный режим и внешние розетки отключаются. Нужно отметить, что при использовании этой функции другие компоненты комплекса должны допускать отключение питания «на ходу». Для тюнера и CD-плеера это обычно допустимо, а вот у некоторых кассетных дек при отключении питания ЛПМ может не переходить в режим «СТОП». Для таких дек отключение питания во время воспроизведения или записи недопустимо. Однако среди фирменных аппаратов такие деки встречаются крайне редко. Наоборот, у большинства дек есть переключатель «Timer», который имеет 3 положения: «Off», «Record» и «Play», что позволяет простой подачей питания сразу включать режим воспроизведения или записи. Выключать эти режимы также можно простым снятием питания. Таймер усилителя может быть запрограммирован на следующие интервалы (рис. 3b): 5, 15, 30, 45, 60, 90 и 120 минут. Если таймер не используется, его нужно перевести в состояние «OFF». В этом состоянии он находится сразу после включения питания.
Задание интервала таймера осуществляется кнопками «+» и «-» в режиме индикации таймера. Если таймер включен, то на дисплее всегда горит светодиод «TIMER», а включение индикации таймера показывает реальное текущее состояние, т.е. сколько минут осталось до выключения. В такой ситуации интервал можно продлить нажатием кнопки «+».
Кнопка «°C» включает отображение температуры радиаторов, при этом зажигается символ «°C». На каждом радиаторе установлен отдельный термометр, но на дисплей выводится максимальное значение температуры. Эти же термометры используются для управления вентилятором и для температурной защиты выходных транзисторов усилителя.
Для индикации аварии на передней панели расположены два светодиода: «FAIL LEFT» и «FAIL RIGHT». При срабатывании защиты в одном из каналов УМ зажигается соответствующий светодиод, а на дисплее индицируется буквенное наименование причины аварии (рис. 3c). При этом усилитель переходит в дежурный режим. В усилителе реализованы следующие виды защиты:
Защита от перегрузки по току реагирует на превышение заданного порога током выходного каскада. Спасает она не только АС, но и выходные транзисторы, например, при коротком замыкании на выходе усилителя. Это защита триггерного типа, после ее срабатывания нормальная работа УМ восстанавливается лишь после его повторного включения. Так как от этой защиты требуется высокое быстродействие, она реализована аппаратно. На дисплее индицируется как «IF».
Защита от постоянной составляющей реагирует на постоянную составляющую выходного напряжения УМ, большую 2 В. Она защищает АС, реализована также аппаратно. На дисплее индицируется как «dcF».
Защита от аварии источника питания реагирует на падение напряжения питания любого плеча ниже заданного уровня. Существенное нарушение симметрии питающих напряжений может вызвать появление на выходе УМ постоянной составляющей, что опасно для АС. На дисплее индицируется как «UF».
Защита от пропадания сетевого напряжения реагирует на выпадение нескольких периодов сетевого напряжения подряд. Предназначение этой защиты – отключить нагрузку до того, как напряжение питания упадет и начнется переходной процесс. Реализована аппаратно, микроконтроллер лишь считывает ее состояние. На дисплее индицируется как «prF».
Защита от перегрева выходных транзисторов реализована программно, она использует информацию с термометров, которые установлены на радиаторах. На дисплее индицируется как «tF».
УМ имеет возможность дистанционного управления. Поскольку не требуется большого количества кнопок управления, используется тот же пульт, что и для управления предварительным усилителем. Этот пульт ДУ работает в стандарте RC-5 и имеет три кнопки [5], специально предназначенные для управления УМ. Кнопка «STANDBY» полностью дублирует аналогичную кнопку на передней панели. Кнопка «DISPLAY» позволяет переключать режим дисплея по кольцу (рис. 3а). Удержание кнопки «DISPLAY» до звукового сигнала выключает дисплей. Кнопка «MODE» позволяет менять временной интервал таймера (рис. 3b), т.е. она заменяет кнопки «+» и «-».
На задней панели усилителя (рис. 4) установлены розетки, предназначенные для питания других компонентов комплекса. Эти розетки имеют независимое отключение, что позволяет с пульта ДУ обесточить весь комплекс.
Рис. 4. Задняя панель усилителя.
| 1 - входной разъем правого канала INPUT R | 7 - сетевой разъем |
| 2 - выходная клемма правого канала OUT | 8 - входная клемма CLEAN DRIVE левого канала |
| 3 - земляная клемма правого канала GND | 9 - земляная клемма левого канала GND |
| 4 - входная клемма CLEAN DRIVE правого канала | 10 - выходная клемма левого канала OUT |
| 5 - вентилятор | 11 - входной разъем левого канала INPUT L |
| 6 - розетки для внешних потребителей |
Как уже отмечалось ранее, за основу описываемого усилителя взята схема УМЗЧ ВВ Николая Сухова, которая описана в [1]. Основные принципы построения УМ высокой верности изложены в [2]. Принципиальная схема основной платы усилителя приведена на рис. 5.
Рис. 5. Принципиальная схема основной платы усилителя.
По сравнению с оригинальной конструкцией в усилитель были внесены небольшие изменения. Эти изменения не являются принципиальными и представляют собой в основном переход на более новую элементную базу.
Изменена схема температурной стабилизации тока покоя. В оригинальной конструкции вместе с выходными транзисторами на радиаторах был установлен транзистор - датчик температуры, который задавал напряжение смещения выходного каскада. При этом учитывалась температура только выходных транзисторов. Но температура предоконечных транзисторов ввиду довольно большой рассеиваемой на них мощности также значительно повышалась во время работы. По причине того, что эти транзисторы устанавливались на небольших отдельных радиаторах, их температура могла довольно резко колебаться, например, в результате изменения рассеиваемой мощности или даже из-за внешних воздушных потоков. Это приводило к таким же резким колебаниям тока покоя. Да и любой другой элемент УМ может довольно сильно нагреваться во время работы, так как в одном корпусе находятся источники тепла (радиаторы выходных транзисторов, трансформаторы и т.д.). Это относится и к самым первым транзисторам составного эмиттерного повторителя, которые вовсе не имели радиаторов. В результате ток покоя мог возрасти в несколько раз при нагреве УМ. Решение этой проблемы было предложено Алексеем Беловым [6].
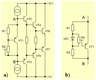
Обычно для температурной стабилизации тока покоя выходного каскады УМ используют следующую схему (рис. 6a):
Рис. 6. Схема температурной стабилизации тока покоя.
Напряжение смещения прикладывается к точкам A и B. Оно выделяется на двухполюснике, который состоит из транзистора VT1 и резисторов R1, R2. Начальное напряжение смещения устанавливают резистором R2. Транзистор VT1 обычно закрепляют на общем с VT6, VT7 радиаторе. Стабилизация осуществляется следующим образом: при нагревании транзисторов VT6, VT7 уменьшается падение база-эмиттер, что при фиксированном напряжении смещения приводит к увеличению тока покоя. Но вместе с этими транзисторами нагревается и VT1, что вызывает уменьшение падения напряжения на двухполюснике, т.е. уменьшение тока покоя. Недостатком такой схемы является то, что температура переходов остальных транзисторов, входящих в составной эмиттерный повторитель, не учитывается. Чтобы ее учесть, температура переходов всех транзисторов должна быть известной. Проще всего ее сделать одинаковой. Для этого достаточно все транзисторы, входящие в составной эмиттерный повторитель, установить на общий радиатор. При этом для получения тока покоя, не зависящего от температуры, напряжение смещения составного эмиттерного повторителя должно иметь температурный коэффициент такой же, как у шести включенных последовательно p-n переходов. Приближенно можно считать, что прямое падение напряжение на p-n переходе линейно уменьшается с коэффициентом K, приблизительно равным 2.3 мВ/°C. У составного эмиттерного повторителя этот коэффициент равен 6*К. Обеспечить такой температурный коэффициент напряжения смещения - задача двухполюсника, который включается между точками A и B. Двухполюсник, показанный на рис. 6a, имеет температурный коэффициент, равный (1+R2/R1)*K. При регулировке резистором R2 тока покоя меняется и температурный коэффициент, что не совсем правильно. Простейшим практическим решением может служить схема, показанная на рис. 6b. В этой схеме температурный коэффициент равен (1+R3/R1)*K, а начальный ток покоя задается положением движка резистора R2. Падение напряжения на резисторе R2, который зашунтирован диодом, можно считать практически постоянным. Поэтому регулировка начального тока покоя не влияет на температурный коэффициент. С такой схемой при нагреве УМ ток покоя изменяется не более, чем на 10-20%. Для того, чтобы все транзисторы составного эмиттерного повторителя можно было разместить на общем радиаторе, они должны иметь корпуса, подходящие для крепления на радиаторе (транзисторы в корпусах TO-92 не подходят). Поэтому в УМ применены другие типы транзисторов, заодно и более современные.
В схеме усилителя (рис. 5) двухполюсник температурной стабилизации тока покоя зашунтирован конденсатором C12. Этот конденсатор не является обязательным, хотя никакого вреда он также не приносит. Дело в том, что между базами транзисторов составного эмиттерного повторителя нужно обеспечить напряжение смещения, которое должно быть постоянным для выбранного тока покоя и не зависеть от усиливаемого сигнала. Короче говоря, переменная составляющая напряжения на двухполюснике, а также на резисторах R26 и R29 (рис. 5) должна быть равна нулю. Поэтому все эти элементы можно зашунтировать конденсаторами. Но ввиду низкого динамического сопротивления двухполюсника, а также низких значений сопротивления этих резисторов наличие шунтирующих емкостей сказывается очень слабо. Поэтому эти емкости не обязательны, тем более что для шунтирования R26 и R29 их номиналы должны быть довольно большими (порядка 1 мкФ и 10 мкФ соответственно).
Выходные транзисторы УМ заменены транзисторами КТ8101А, КТ8102А, которые имеют более высокую граничную частоту коэффициента передачи тока. У мощных транзисторов довольно ярко выражен эффект падения коэффициента передачи тока при росте тока коллектора. Этот эффект является крайне нежелательным для УМ, так как здесь транзисторам приходится работать при больших выходных токах. Модуляция коэффициента передачи тока приводит к значительному ухудшению линейности выходного каскада усилителя. Для уменьшения влияния этого эффекта в выходном каскаде применено параллельное включение двух транзисторов (и это минимум, который можно себе позволить).
При параллельном включении транзисторов для уменьшения влияния разброса их параметров и выравнивания рабочих токов применены раздельные эмиттерные резисторы. Для нормальной работы системы защиты от перегрузок по току добавлена схема выделения максимального значения напряжения на диодах VD9 – VD12 (рис. 5), так как теперь приходится снимать падение не с двух, а с четырех эмиттерных резисторов.
Другие транзисторы составного эмиттерного повторителя - это КТ850А, КТ851А (корпус TO-220) и КТ940А, КТ9115А (корпус TO-126). В схеме стабилизации тока покоя применен составной транзистор КТ973А (корпус TO-126).
Произведена и замена ОУ на более современные. Основной ОУ U1 заменен AD744, который обладает повышенным быстродействием и хорошей линейностью. ОУ U2, который работает в схеме поддержания нулевого потенциала на выходе УМЗЧ, заменен OP177, обладающим низким смещением нуля (не более 15 мкв). Это позволило отказаться от подстроечного резистора регулировки смещения. Нужно отметить, что из-за особенностей схемотехники AD744 ОУ U2 должен обеспечивать выходное напряжение, близкое к напряжению питания (вывод 8 ОУ AD744 по постоянному напряжению отстоит от вывода 4 всего на два p-n перехода). Поэтому не все типы прецизионных ОУ подойдут. В крайнем случае, можно применить «подтягивающий» резистор с выхода ОУ на –15 В. ОУ U3, который работает в схеме компенсации импеданса соединительных проводов АС, заменен AD711. Параметры этого ОУ не столь критичны, поэтому был выбран дешевый ОУ с достаточным быстродействием и довольно низким смещением нуля.
В результате такой замены понадобилось несколько скорректировать номиналы цепей частотной коррекции. Особо следует обратить внимание на емкость конденсатора C13: она уменьшена до 10 пФ. Параллельно этой емкости включена паразитная емкость [коллектор транзистора VT8] – [корпус]. Эта емкость зависит от примененной изолирующей прокладки и может быть соизмеримой с C13. Поэтому рекомендуется применять для VT8 толстую керамическую прокладку.
В схему добавлены резисторные делители R49 – R51, R52 – R54 и R47, R48, которые служат для снятия сигналов тока и напряжения для схемы измерения мощности.
Изменена реализация земляных цепей. Поскольку теперь каждый канал усилителя полностью собран на одной плате, отпала необходимость во множественных земляных проводах, которые должны соединяться в одной точке на шасси. Специальная топология печатной платы обеспечивает звездообразную разводку земляных цепей. Звезда земли соединяется одним проводником с общим выводом источника питания. Нужно заметить, что такая топология годится лишь при полностью раздельных источниках питания левого и правого каналов.
В оригинальной схеме усилителя петля обратной связи по переменному току охватывает и контакты реле, которые подключают нагрузку. Эта мера принята для уменьшения влияния нелинейности контактов. Однако при этом возможны проблемы с работой защиты по постоянной составляющей. Дело в том, что при включении усилителя питание подается раньше, чем включается реле нагрузки. В это время на входе УМ может присутствовать сигнал, а коэффициент передачи усилителя вследствие разорванной петли обратной связи очень велик. В таком режиме УМ ограничивает сигнал, а схема компенсации напряжения смещения в общем случае неспособна поддержать на выходе УМ нулевое значение постоянной составляющей. Поэтому еще до подключения нагрузки может обнаружиться, что на выходе УМ присутствует постоянная составляющая, и тогда сработает система защиты. Устранить этот эффект очень просто, если использовать реле с переключающими контактами.
Нормально-замкнутые контакты должны замыкать петлю ООС точно так же, как и нормально-разомкнутые. При этом при срабатывании реле обратная связь оказывается разорванной только на очень короткое время, в течении которого все контакты реле разомкнуты. За это время относительно инерционная защита по постоянной составляющей сработать не успевает. На рис. 7 показан процесс переключения реле, снятый цифровым осциллографом. Как видно, через 4 мс после подачи напряжения на обмотку реле, нормально-замкнутые контакты размыкаются. Примерно еще через 3 мс замыкаются нормально-разомкнутые контакты (с заметным дребезгом, который длится около 0.7 мс). Таким образом, в «полете» контакты находятся примерно 3 мс, именно на это время и будет разорвана обратная связь.
Рис. 7. Процесс переключения реле AJS13113.
Схема защиты полностью переработана (рис. 8). Теперь она размещена на основной плате. Таким образом, каждый канал имеет свою независимую схему. Это несколько избыточно, зато каждая основная плата полностью автономна и представляет собой законченный монофонический усилитель. Часть защитных функций несет микроконтроллер, но для повышения надежности достаточный их набор реализован аппаратно. В принципе, плата усилителя может работать вообще без микроконтроллера. Поскольку УМ имеет отдельный дежурный источник питания, схема защиты питается от него (уровнем +12В). Это делает поведение схемы защиты более предсказуемым при аварии одного из основных источников питания.
Рис. 8. Схема защиты усилителя.
Защита от перегрузки по току включает в себя триггер, собранный на транзисторах VT3, VT4 (рис. 5), который включается при открывании транзистора VT13. VT13 принимает сигнал с датчика тока и открывается при достижении током установленного с помощью подстроечного резистора R30 значения. Триггер выключает генераторы тока VT5, VT6, что приводит к запиранию всех транзисторов составного эмиттерного повторителя. Нулевое напряжение на выходе поддерживается в этом режиме при помощи резистора R27 (рис. 5). Кроме того, состояние триггера считывается через цепочку VD13, R63 (рис. 8), и когда он включается, на входах логического элемента U4D устанавливается низкий логический уровень. Транзистор VT24 обеспечивает выход с открытым коллектором для сигнала IOF (I Out Fail), который опрашивается микроконтроллером.
Защита от постоянной составляющей реализована на транзисторах VT19 – VT22 и логических элементах U4B, U4A. Сигнал с выхода усилителя через делитель R57, R59 поступает на ФНЧ R58C23 с частотой среза около 0.1 Гц, который выделяет постоянную составляющую сигнала. Если появляется постоянная составляющая положительной полярности, то открывается транзистор VT19, включенный по схеме ОЭ. Он, в свою очередь, открывает транзистор VT22, и на входах логического элемента U4B появляется высокий логический уровень. Если появляется постоянная составляющая отрицательной полярности, то открывается транзистор VT21, включенный с ОБ. Такая асимметрия – вынужденная мера, связанная с однополярным питанием схемы защиты. Для того, чтобы повысить коэффициент передачи тока, применено каскодное включение транзисторов VT21, VT20 (ОБ – ОК). Далее, как и в первом случае, открывается транзистор VT22 и т.д. К выходу логического элемента U4A подключен транзистор VT23, который обеспечивает выход с открытым коллектором для сигнала DCF (DC Fail).
Защита от пропадания сетевого напряжения содержит вспомогательный выпрямитель (рис. 13) VD1, VD2 (VD3, VD4), который имеет сглаживающий фильтр с очень маленькой постоянной времени. Если подряд выпадает несколько периодов сетевого напряжения, выходное напряжение выпрямителя падает, и на входах логического элемента U4C (рис. 8) устанавливается низкий логический уровень.
Логические сигналы с трех описанных выше схем защиты поступают на элемент «ИЛИ» U5C, на выходе которого формируется низкий логический уровень в случае срабатывания любой из схем. При этом через диод VD17 разряжается конденсатор C24, и на входах логического элемента U5B (также на выходе U5A) появляется низкий логический уровень. Это приводит к закрыванию транзистора VT27 и отключению реле K1. Цепочка R69C24 обеспечивает некоторую минимальную задержку при включении питания на тот случай, если микроконтроллер по каким-то причинам не сформирует начальную задержку. Транзистор VT25 обеспечивает выход с открытым коллектором для сигнала OKL (OK Left) или OKR (OK Right). Микроконтроллер может запретить включение реле. Для этого установлен транзистор VT26. Эта возможность необходима для реализации программной защиты от перегрева, программной задержки включения реле и для синхронизации работы систем защиты левого и правого каналов.
Взаимодействие микроконтроллера с аппаратной схемой защиты следующее: при включении усилителя, после того, как напряжение питания достигло номинального значения, микроконтроллер опрашивает сигналы готовности аппаратной защиты OKL и OKR. Все это время включение реле запрещено микроконтроллером путем поддержания сигнала ENB (Enable) в состоянии высокого логического уровня. Как только микроконтроллер получает сигналы готовности, он формирует временную задержку и разрешает включение реле. В процессе работы усилителя микроконтроллер все время следит за сигналом готовности. В случае пропадания такого сигнала для одного из каналов, микроконтроллер снимает сигнал ENB, выключая таким образом реле в обоих каналах. Затем он опрашивает сигналы состояния защиты для идентификации канала и вида защиты.
Защита от перегрева реализована полностью программно. В случае перегрева радиаторов микроконтроллер снимает сигнал ENB, что вызывает отключение реле нагрузки. Для измерения температуры на каждом из радиаторов закреплен термометр DS1820 фирмы «Dallas». Срабатывает защита при достижении радиаторами температуры 59.8 °C. Несколько раньше, при температуре 55.0 °C, на дисплее появляется предварительное сообщение о перегреве – автоматически выводится температура радиаторов. Повторное включение усилителя происходит автоматически при остывании радиаторов до 35.0 °C. Включение при более высокой температуре радиаторов возможно только вручную.
Для улучшения условий охлаждения элементов внутри корпуса усилителя используется малогабаритный вентилятор, который расположен на задней панели. Применен вентилятор с бесколлекторным двигателем постоянного тока с номинальным напряжением питания 12 В, предназначенный для охлаждения процессора компьютера. Поскольку при работе вентилятора создается некоторый шум, который может быть заметен в паузах, используется довольно сложный алгоритм управления. При температуре радиаторов 45.0 °C вентилятор начинает работать, а при остывании радиаторов до 35.0 °C вентилятор отключается. При выходной мощности менее 2 Вт работа вентилятора запрещена, чтобы не был заметен его шум. Для предотвращения периодических включений и выключений вентилятора, когда выходная мощность колеблется возле порогового значения, программно ограничено минимальное время выключения вентилятора значением 10 сек. При температуре радиаторов 55.0 °C и выше вентилятор работает без выключений, так как такая температура близка к аварийной. Если при работе усилителя вентилятор включился, то при входе в режим «STANDBY», если температура радиаторов выше 35.0 °C, вентилятор продолжает работать даже при нулевой выходной мощности. Это позволяет быстро охладить усилитель.
Защита от аварии источника питания также реализована полностью программно. Микроконтроллер с помощью АЦП следит за напряжениями питания обоих каналов усилителя. Это напряжение поступает на процессор с основных плат через резисторы R55, R56 (рис. 8).
Включение основных источников питания осуществляется ступенчато. Это необходимо по той причине, что нагрузкой выпрямителей являются полностью разряженные конденсаторы фильтров, и при резком включении будет иметь место сильный бросок тока. Этот бросок представляет опасность для диодов выпрямителя и может привести к сгоранию предохранителей. Поэтому при включении усилителя сначала замыкается реле K2 (рис. 12), и трансформаторы подключаются к сети через ограничительные резисторы R1 и R2. В это время порог для измеренных напряжений питания программно устанавливается равным ±38 В. Если этот порог напряжения не будет достигнут за установленное время, то процесс включения прерывается. Это может иметь место в том случае, если потребляемый схемой усилителя ток существенно повышен (усилитель поврежден). В этом случае включается индикация аварии источников питания «UF».
Если порог ±38 В достигнут, то срабатывает реле K3 (рис. 12), которое исключает резисторы из первичных цепей основных трансформаторов. Затем порог снижается до ±20 В, а микроконтроллер продолжает следить за напряжениями питания. Если во время работы усилителя напряжение питания падает ниже ±20 В, срабатывает защита и усилитель отключается. Снижение порога в нормальном режиме работы необходимо для того, чтобы при «просадках» напряжения питания под нагрузкой не происходило ложное срабатывание защиты.
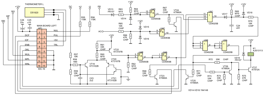
Принципиальная схема платы процессора приведена на рис. 9. Основой процессора является микроконтроллер U1 типа AT89C51 фирмы «Atmel», который работает на тактовой частоте 12 МГц. Для повышения надежности системы применен супервизор U2, который имеет встроенный сторожевой таймер и монитор питания. Для сброса сторожевого таймера используется отдельная линия WD, на которой программно формируется периодический сигнал. Программа построена таким образом, что этот сигнал будет присутствовать только в том случае, если выполняется обработчик прерывания таймера и основной цикл программы. В противном случае сторожевой таймер выполнит перезапуск микроконтроллера.
Рис. 9. Принципиальная схема платы процессора.
Дисплей связан с процессором с помощью 8-разрядной шины (разъемы XP4 - XP6). Для стробирования регистров платы дисплея используются сигналы C0..C4, которые вырабатываются дешифратором адреса U4. Регистр U3 является защелкой младшего байта адреса, используются только разряды A0, A1, A2. Старший байт адреса вообще не используется, что позволило освободить порт P2 для других целей.
При нажатии на кнопки управления программно генерируются звуковые сигналы. Для этого используется линия BPR, к которой подключен транзисторный ключ VT1, нагруженный на динамический излучатель HA1.
Основные платы левого и правого каналов подключаются к плате процессора с помощью разъемов XP1 и XP2 соответственно. Через эти разъемы на процессор подаются сигналы состояния системы защиты от перегрузки по току IOF и защиты от постоянной составляющей на выходе усилителя DCF. Эти сигналы общие для левого и правого каналов, их объединение возможно благодаря выходам схемы защиты с открытыми коллекторами. Сигналы готовности системы защиты OKL и OKR являются раздельными по каналам, чтобы процессор мог идентифицировать канал, в котором сработала схема защиты. Сигнал ENB, который поступает с процессора на систему защиты, разрешает включение реле нагрузки. Этот сигнал общий для двух каналов, что автоматически синхронизирует работу двух реле.
Линии TRR и TRL используются для чтения термометров, установленных на радиаторах правого и левого канала соответственно. Измеренная термометрами температура может индицироваться на дисплее, если включен соответствующий режим индикации. Индицируется максимальное значение температуры из двух для левого и правого каналов. Измеренное значение также используется для программной реализации защиты от перегрева.
Дополнительно на разъемах XP1 и XP2 есть сигналы WUR, WIR, WUL и WIL, которые используются схемой измерения выходной мощности.
Питается плата процессора от дежурного источника через разъем XP3. Для питания используются 4 уровня: ±15 В, +12 В и +5 В. Уровни ±15 В отключаются при переходе в дежурный режим, а остальные уровни присутствуют всегда. Потребление от уровней +5 В и +12 В в дежурном режиме минимизировано за счет программного отключения основных потребителей. Кроме того, через этот разъем на дежурный источник питания поступают несколько управляющих логических сигналов: PEN - управляет дежурным источником питания, REX - включает реле внешних розеток, RP1 и RP2 - включают реле основного источника питания, FAN - включает вентилятор. Питание схем защиты, которые расположены на основных платах, осуществляется от платы процессора уровнем +12 В, а питания платы дисплея - уровнем +5 В.
Для измерения выходной мощности и для контроля за напряжениями питания используется 12-разрядный АЦП U6 типа AD7896 фирмы «Analog Devices». Одного канала АЦП недостаточно, поэтому на входе применен коммутатор U5 (еще лучше было бы применить 8-канальный АЦП, например, типа AD7888). Данные считываются из АЦП в последовательном виде. Для этого используются линии SDATA (последовательные данные) и SCLK (тактовый сигнал). Запуск процесса преобразования производится программно сигналом START. В качестве опорного источника и одновременно стабилизатора напряжения питания АЦП использован REF195 (U7). Поскольку в дежурном режиме напряжение питания ±15 В отключается, все логические сигналы подключены к АЦП через резисторы R9 - R11, которые ограничивают возможные броски тока при переходе в дежурный режим и обратно.
Из восьми входов коммутатора используются шесть: два для измерения мощности, четыре для контроля за напряжениями питания. Нужный канал выбирается с помощью адресных линий AX0, AX1, AX2.
Рассмотрим схему измерения мощности левого канала. Примененная схема обеспечивает перемножение тока и напряжения нагрузки, поэтому импеданс нагрузки автоматически учитывается и показания всегда соответствуют реальной активной мощности в нагрузке. Через резисторные делители R49 - R54, расположенные на основной плате (рис. 5), напряжение с датчиков тока (эмиттерных резисторов выходных транзисторов) поступает на дифференциальный усилитель U8A (рис. 9), который выделяет сигнал тока. С выхода U8A через подстроечный резистор R17 сигнал поступает на вход Y аналогового перемножителя U9 типа К525ПС2. Сигнал напряжения просто снимается с делителя и поступает на вход X аналогового перемножителя. На выходе перемножителя установлен ФНЧ R18C13, который выделяет сигнал, пропорциональный квазипиковой выходной мощности с временем интегрирования около 10 мс. Этот сигнал поступает на один из входов коммутатора, далее на АЦП. Диод VD1 защищает вход коммутатора от отрицательного напряжения.
Для того, чтобы скомпенсировать начальное смещения нуля перемножителей, при включении усилителя (когда еще реле нагрузки не включено, и выходная мощность равна нулю) происходит процесс автокалибровки нуля. Измеренное напряжение смещения при дальнейшей работе вычитается из показаний АЦП.
Мощность в левом и правом каналах измеряется отдельно, а индицируется максимальное значение по каналам. Поскольку на индикаторе должна отображаться как квазипиковая, так и средняя выходная мощность, а также индицируемые значения должны быть удобными для восприятия, измеренные с помощью АЦП значения подвергаются программной обработке. Временные характеристики измерителя уровня мощности характеризуются временем интегрирования и временем обратного хода. Для измерителя квазипиковой мощности время интегрирования задано аппаратной цепочкой фильтрации и составляет примерно 10 мс. Измеритель средней мощности отличается только повышенным временем интегрирования, что реализовано программно. При вычислении средней мощности используется скользящее среднее по 256 точкам. Время обратного хода в обоих случаях задано программно. Для удобства считывания показаний это время должно быть относительно большим. В данном случае обратный ход индикатора реализуется путем вычитания 1/16 кода текущей мощности один раз в 20 мс. Кроме того, при индикации осуществляется удержание пиковых значений в течении 1.4 сек. Поскольку слишком частое обновление показаний индикатора плохо воспринимается, обновление происходит каждые 320 мс. Для того, чтобы не пропустить очередной пик и отобразить его синхронно со входным сигналом, при обнаружении пика происходит внеочередное обновление показаний.
Как было сказано выше, УМ использует общий с предварительным усилителем пульт дистанционного управления, который работает в стандарте RC-5. Приемник системы дистанционного управления типа SFH-506 расположен на плате дисплея. С выхода фотоприемника сигнал поступает на вход SER (INT1) микроконтроллера. Декодирование кода RC-5 осуществляется программно. Номер используемой системы - 0AH, кнопка «STANDBY» имеет код 0CH, кнопка «DISPLAY» - 21H, кнопка «MODE» - 20H. При необходимости эти коды можно без труда изменить, так как используется перекодировочная таблица, которую можно найти в конце исходного текста программы микроконтроллера.
На плате дисплея (рис. 10) установлены два двухразрядных семисегментных индикатора HG1 и HG2 типа LTD6610E. Они управляются параллельными регистрами U1 – U4. Динамическая индикация не используется, так как это может вызвать повышенный уровень помех.
Рис. 10. Принципиальная схема платы индикации.
Регистр U5 служит для управления светодиодами. Последовательно с каждым сегментом и с каждым светодиодом включен ограничительный резистор. Входы OC всех регистров объединены и подключены к сигналу PEN микроконтроллера. Во время сброса и инициализации регистров этот сигнал находится в состоянии высокого логического уровня. Это предотвращает случайное зажигание индикации при переходных процессах.
На плате дисплея также установлены кнопки управления SB1 – SB6. Они подключены к линиям шины данных и к линии возврата RET. Диоды VD1 – VD6 предотвращают короткое замыкание линий данных при одновременном нажатии двух и более кнопок. При сканировании клавиатуры микроконтроллер использует порт P0 как простой порт вывода, формируя на его линиях бегущий ноль. Одновременно опрашивается линия RET. Таким образом определяется код нажатой кнопки.
Рядом с индикаторами под общим защитным стеклом установлен интегральный фотоприемник дистанционного управления U6. Сигнал с выхода фотоприемника через разъем XP6 поступает на вход микроконтроллера SER (INT1).
Дежурный источник (рис. 11) обеспечивает на выходе 4 уровня: +5 В, +12 В и ±15 В. Уровни ±15 В в дежурном режиме отключаются. В источнике применен небольшой тороидальный трансформатор, намотанный на сердечнике 50x20x25 мм. Дежурный трансформатор имеет большой запас по мощности, а также число витков на вольт выбрано больше расчетного. Благодаря этим мерам трансформатор практически не нагревается, что повышает его надежность (он ведь должен работать непрерывно в течение всего срока службы усилителя). Намоточные данные и диаметр провода указаны на схеме. Стабилизаторы напряжения особенностей не имеют. Микросхемы стабилизаторов U1 и U2 установлены на небольшом общем радиаторе. Для выключения уровней ±15 В используются ключи на транзисторах VT1 – VT4, которые управляются сигналом PEN, поступающим с платы процессора.
Рис. 11. Принципиальная схема платы дежурного источника питания.
Кроме стабилизаторов напряжения, на плате дежурного источника питания установлены ключи на транзисторах VT5 – VT12 для управления реле и вентилятором. Поскольку у микроконтроллеров семейства MCS-51 во время действия сигнала «Сброс» порты находятся в состоянии высокого логического уровня, все исполнительные устройства должны включаться низким уровнем. Иначе будут ложные срабатывания в момент включения питания или в случае срабатывания сторожевого таймера. По этой причине в качестве ключей нельзя применять одиночные n-p-n транзисторы с ОЭ или микросхемы драйверов ULN2003 и подобные.
Реле, предохранители и ограничительные резисторы расположены на плате реле (рис. 12). Подключение всех сетевых проводов производится через винтовые клеммники. Каждый основной трансформатор, дежурный трансформатор и блок внешних розеток имеют раздельные предохранители. В целях безопасности внешние розетки отключаются двумя группами контактов реле K1, которые разрывают оба провода. Основные трансформаторы имеют отвод от середины первичной обмотки. Этот отвод может быть использован для получения напряжения 110 В для питания других компонентов комплекса. Аппараты, соответствующие американскому стандарту, стоят несколько дешевле, чем мультисистемные, поэтому они иногда встречаются и на нашей территории. На плате реле предусмотрены точки, откуда можно снять 110 В, но в базовом варианте это напряжение не используется.
Рис. 12. Принципиальная схема платы реле.
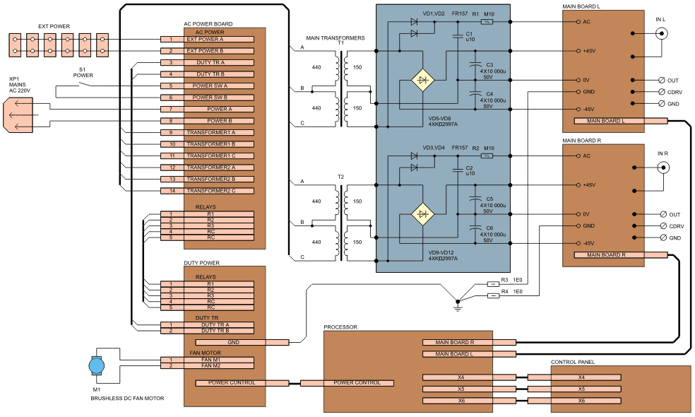
Схема соединений блоков на шасси усилителя показана на рис. 13. К вторичным обмоткам основных трансформаторов T1 и T2 подключены мостовые выпрямители, собранные на диодах VD5 - VD12 типа КД2997А. К выходу выпрямителей подключены конденсаторы фильтра суммарной емкостью более 100 000 мкФ. Такая высокая емкость конденсаторов необходима для того, чтобы получить низкий уровень пульсаций и улучшить способность усилителя воспроизводить импульсные сигналы. С конденсаторов фильтра питающее напряжение ±45 В подается на основные платы усилителя. Дополнительно имеются маломощные выпрямители, собранные на диодах VD1 - VD4, выходное напряжение которых фильтруется с относительно небольшой постоянной времени конденсаторами C1 и C2. Через резисторы R1 и R2 выходное напряжение этих вспомогательных выпрямителей подается на схемы защиты, которые собраны на основных платах усилителя. При выпадении нескольких полупериодов сетевого напряжения выходное напряжение вспомогательных выпрямителей падает, что обнаруживается схемами защиты, и реле нагрузки отключаются. В это время выходное напряжение основных выпрямителей еще достаточно большое за счет конденсаторов большой емкости, поэтому переходной процесс в усилителе при подключенной нагрузке не начинается.
Рис. 13. Схема соединения блоков усилителя.
Для усилителя мощности конструкция и компоновка не менее важна, чем схемотехника. Основная проблема заключается в том, что для выходных транзисторов требуется обеспечить эффективный теплоотвод. При естественном способе охлаждения это выливается в массивные радиаторы, которые становятся чуть ли не основными элементами конструкции. Распространенная компоновка, когда задняя стенка служит одновременно радиатором, не подходит, так как тогда сзади не остается места для установки необходимых клемм и разъемов. Поэтому в описываемом УМ была выбрана компоновка с боковым расположением радиаторов (рис. 14):
Рис. 14. Общая компоновка усилителя.
Радиаторы несколько приподняты (это хорошо видно на рис. 4), благодаря чему обеспечивается их лучшее охлаждение. Основные платы усилителя закреплены параллельно радиаторам. Это минимизирует длину проводников между платой и выходными транзисторами. Еще одни габаритные элементы усилителя - сетевые трансформаторы. В данном случае применены два тороидальных трансформатора, которые установлены друг на друге в общем экране цилиндрической формы. Этот экран занимает значительную часть внутреннего объема корпуса усилителя. Основные выпрямители установлены на общем радиаторе, который расположен вертикально сзади экрана трансформаторов. Конденсаторы фильтра размещены снизу шасси усилителя и закрыты поддоном. Там же размещена плата реле. Дежурный источник питания закреплен на специальном кронштейне возле задней панели. Платы процессора и дисплея размещены в толще передней панели, которая имеет коробчатое сечение.
При разработке конструкции усилителя большое внимание было уделено технологичности конструкции и удобству доступа к любому узлу. Более подробно с компоновкой усилителя можно ознакомиться на рис. 15 и 18:
Рис. 15. Расположение узлов усилителя в собранном виде.
Основой корпуса усилителя является шасси из алюминиевого сплава Д16Т толщиной 4мм (4 на рис. 18). К шасси прикреплены радиаторы (1 на рис. 18) которые выфрезерованы из алюминиевой плиты или отливки. Необходимая площадь радиаторов сильно зависит от условий эксплуатации усилителя, но она не должна быть меньше 2000см2. Для облегчения доступа к платам усилителя радиаторы закреплены на шасси с помощью петель (10 на рис. 18), что позволяет радиаторы откидывать. Для того, чтобы этому не мешали провода входных и выходных разъемов, задняя панель разбита на три части (рис. 4). Средняя часть закреплена с помощью кронштейна на шасси, а две боковых части закреплены на радиаторах. Разъемы установлены на боковых частях панели, которые откидываются вместе с радиаторами. Таким образом, радиатор в сборе представляет собой монофонический УМ, который подключается только проводами питания и плоским кабелем управления. На рис. 18 радиаторы для наглядности откинуты лишь частично, и задняя панель не разобрана.
Основные платы усилителя закреплены на радиаторах также с помощью петель (12 на рис. 18), что позволяет их откидывать, получая доступ к стороне пайки. Ось поворота платы проходит по линии отверстий для подключения проводов выходных транзисторов. Это позволило практически не увеличивать длину этих проводов при одновременной возможности откинуть плату. Верхние точки крепления плат представляют собой обычные резьбовые стойки высотой 15мм. Разводка односторонних основных плат левого и правого канала выполнена зеркально (рис. 16), что позволило оптимизировать соединения. Естественно, зеркальность топологии не полная, так как применяются элементы, которые нельзя просто расположить зеркально (микросхемы и реле). Рисунок дает примерное представление о топологии плат, топология всех плат доступна в архиве (см. секцию Download) в виде файлов в формате PCAD 4.5.
Рис. 16. Разводка основных плат усилителя.
На каждом радиаторе 1 (рис. 17) имеется гладкая поверхность 2, которая обработана после чернения. На ней через керамические прокладки 2 установлено по девять транзисторов 4.
Рис. 17. Конструкция радиаторов:
| 1 - радиатор | 6 - плата |
| 2 - обработанная поверхность | 7 - пустотелые заклепки |
| 3 - керамическая прокладка | 8 - углубление в радиаторе |
| 4 - корпус транзистора | 9 - термодатчик |
| 5 - прижимная накладка | 10 - основная плата |
Проведенные исследования показали, что слюда, а тем более современные эластичные прокладки, не обладают достаточной теплопроводностью. Лучшим материалом для изолирующих прокладок является керамика на основе BeO. Однако для транзисторов в пластмассовых корпусах такие прокладки почти не встречаются. Довольно хорошие результаты удалось получить, изготовив прокладки из подложек гибридных микросхем. Это керамика розового цвета (к сожалению, материал точно не известен, скорее всего, что-то на основе Al2O3). Для сравнения теплопроводности разных прокладок был собран стенд, в котором на радиаторе были закреплены два одинаковых транзистора в корпусе TO-220: один непосредственно, другой – через исследуемую прокладку. Ток базы у обоих транзисторов был один и тот же. Транзистор на прокладке рассеивал мощность порядка 20Вт, а другой транзистор мощности не рассеивал (на коллектор не подавалось напряжение). Измерялась разность падений Б-Э у двух транзисторов, и по этой разности вычислялась разность температур переходов. Для всех прокладок использовалась теплопроводящая паста, без нее результаты были худшими и нестабильными. Результаты сравнения представлены в таблице:
Тип прокладки |
Относительное превышение |
| без прокладки | 0 |
| керамика на основе BeO, 1.5 мм | +4 |
| керамическая подложка, 1.0 мм | +16 |
| слюда, 0.05 мм | +28 |
| эластичная прокладка, 0.2 мм | +88 |
Выходные транзисторы прижаты накладками 5, остальные транзисторы крепятся с помощью винтов. Это не очень удобно, так как требуется сверление керамических прокладок, что удается сделать только с помощью алмазных сверл, да и то с большим трудом.
Рядом с транзисторами установлен термометр 9. Как показал опыт, при креплении термометров DS1820 на их корпус нельзя оказывать большого давления, иначе показания искажаются, причем весьма значительно (лучше вообще термометры приклеить с помощью клея, обладающего высокой теплопроводностью).
Под транзисторами на радиаторе закреплена плата 6. На обратной стороне этой платы проводники отсутствуют, поэтому ее можно крепить прямо на поверхность радиатора. Выводы всех транзисторов припаивают к площадкам на верхней стороне платы. Соединения платы с основной платой выполнены короткими проводами, которые впаяны в пустотелые заклепки 7. Для того, чтобы заклепки не замыкали на радиатор, в нем сделано углубление 8.
Основные тороидальные трансформаторы (7 на рис. 18) через эластичные прокладки установлены друг на друге. Для уменьшения наводок со стороны трансформаторов на другую аппаратуру (кассетную деку, например), рекомендуется трансформаторы поместить в экран из отожженной стали толщиной не менее 1.5мм. Экран представляет собой стальной цилиндр и две крышки, стянутые шпилькой. Чтобы избежать появления короткозамкнутого витка, верхняя крышка имеет диэлектрическую втулку. Однако, если предполагается эксплуатировать УМ на большой средней мощности, то следует предусмотреть в экране вентиляционные отверстия или вовсе отказаться от экрана. Казалось бы, для взаимной компенсации полей рассеяния трансформаторов достаточно просто включить их первичные обмотки противофазно. Но на практике это мера очень неэффективна. Поле рассеяния тороидального трансформатора, при кажущейся его осевой симметрии, имеет очень сложное пространственное распределение. Поэтому переполюсовка одной из первичных обмоток приводит к ослаблению поля рассеяния в одной точке пространства, но к усилению в другой. Кроме того, конфигурация поля рассеяния существенно зависит от нагрузки трансформатора.
Рис. 18. Основные узлы усилителя:
| 1 - радиаторы | 12 - петля крепления платы |
| 2 - основные платы усилителя | 13 - стойка крепления платы |
| 3 - площадка на радиаторе для установки транзисторов | 14 - разъем кабеля управления (с платы процессора) |
| 4 - несущая плита | 15 - провод с выхода доп. выпрямителя |
| 5 - несущая плита передней панели | 16 - дежурный трансформатор в экране |
| 6 - передняя панель коробчатого сечения | 17 - плата дежурного источника питания |
| 7 - основные трансформаторы в экране | 18 - радиатор стабилизаторов напряжения |
| 8 - радиатор диодов выпрямителя | 19 - провода управления блоком реле |
| 9 - подвод питания к платам | 20 - задняя панель |
| 10 - крепление радиаторов на петлях | 21 - выходные клеммы |
| 11 - кронштейн крепления радиатора | 22 - входные разъемы |
К трансформатору питания УМ предъявляются очень жесткие требования. Это связано с тем, что он нагружен на выпрямитель с конденсаторами фильтра очень большой емкости. Это приводит к тому, что потребляемый от вторичной обмотки трансформатора ток носит импульсный характер, причем значение тока в импульсе во много раз превышает средний потребляемый ток. Чтобы потери в трансформаторе оставались низкими, обмотки должны иметь очень малое активное сопротивление. Другими словами, трансформатор должен быть рассчитан на значительно большую мощность, чем в среднем от него потребляется. В описываемом усилители применены два тороидальных трансформатора, каждый из которых намотан на сердечнике 110x60x40 мм из стальной ленты Э-380. Первичные обмотки содержат 2x440 вит. провода диаметром 0.6 – 0.8 мм, вторичные – 2x135 вит. провода диаметром 1.25 – 1.5 мм.
Выводы вторичных обмоток трансформаторов распаяны непосредственно на монтажных стойках выпрямителя. Выход выпрямителя короткими проводами соединен с блоком конденсаторов фильтра (рис. 20), который размещен под шасси. С блока конденсаторов фильтра короткими проводами большого сечения (9 на рис. 18) напряжение питания подается на основные платы усилителя. Провода пропущены сквозь отверстия в шасси, которые имеют изолирующие втулки.
Конструкция блока выпрямителей показана на рис. 19. На радиаторе 1 установлены диоды 2 через керамические прокладки 3. Диоды прижаты накладками 4. Монтаж выпрямителя выполнен на монтажных стойках 5 (такие применялись в качестве разъемов в телевизорах), которые запрессованы в диэлектрические втулки 6. Втулки выточены из эбонита или текстолита и запрессованы в радиатор 1. Нужно отметить, что применение такого большого радиатора в некоторой степени избыточно, так как мощность, выделяемая на диодах, мала. Кроме основных выпрямителей, здесь смонтированы и вспомогательные выпрямители, которые используются в схеме слежения за сетевым напряжением.
Рис. 19. Конструкция выпрямителя.
| 1 - радиатор диодов | 4 - накладка |
| 2 - корпус диода | 5 - контактная стойка |
| 3 - керамическая прокладка | 6 - текстолитовая втулка |
Конденсаторы фильтра размещены под шасси (рис. 20) и закрыты поддоном. Там же размещена плата сетевых реле, а также сетевой выключатель. Конденсаторы впаяны в небольшие печатные платы, которые попарно скреплены между собой другими платами. Почти вся площадь фольги на платах используется для параллельного соединения конденсаторов. В качестве выводов блока конденсаторов служат пустотелые заклепки, установленные в отверстиях платы. Таким образом, блоки конденсаторов имеют три входных и три выходных вывода.
Плата реле (ее принципиальная схема приведена на рис. 12) установлена снизу шасси на резьбовых стойках (рис. 20). На этой плате установлены плавкие предохранители, которые в целях безопасности закрыты прозрачной крышкой. Силовые выводы платы выполнены в виде винтовых клеммников. Сигналы управления реле подаются с платы дежурного источника питания через многоконтактный разъем.
Рис. 20. Плата реле и конденсаторы фильтра.
Параллельно задней панели на специальном кронштейне из листовой стали установлена плата дежурного источника питания (17 на рис. 18). На этом же кронштейне закреплен дежурный трансформатор 16, который помещен в экран. Под платой на кронштейне закреплен радиатор 18, на котором установлены микросхемы интегральных стабилизаторов источников питания +5 В и +12 В.
В усилителе есть цепи, ток в которых достигает 20А, поэтому топология межсоединений является весьма критичной. Требования традиционны: провода должны быть как можно короче, для сильноточных цепей их сечение должно быть достаточно большим, прямой и обратный проводники сильноточных цепей желательно выполнять в виде витой пары, что уменьшает индуктивность этих цепей. В первую очередь данные замечания относятся к земляным проводникам. Поскольку в усилителе имеются сильноточные аналоговые, слаботочные аналоговые, а также цифровые схемы, топология земляных проводников является довольно сложной (рис. 21):
Рис. 21. Топология земляных проводников:
| 1 - основные трансформаторы | 5 - дежурный источник питания |
| 2 - конденсаторы фильтра | 6 - плата процессора |
| 3 - основные платы | 7 - плата дисплея |
| 4 - схемы защиты |
При расположении основных плат на радиаторах, точки соединения земляных проводников (точки «звезды» на платах) у двух каналов удалены друг от друга. Несмотря на то, что левый и правый каналы усилителя имеют полностью раздельные источники питания, точки земли каналов должны быть всегда (даже при отключенных входных кабелях) приблизительно эквипотенциальными для нормальной работы системы защиты. Поэтому земли каналов соединены между собой в одной точке на шасси. При подключенных входных кабелях через их общий провод (и источник сигнала) земли входных разъемов оказываются соединенными друг с другом. При этом образуется виток, который пронизывают, в частности, силовые линии магнитного поля рассеяния основных трансформаторов. В петле наводится ЭДС, которая приводит к падению напряжения на всех участках земляной цепи. Часть этого падения прикладывается ко входам усилителя, что ухудшает отношение сигнал/фон. Для предотвращения этого явления в проводники, соединяющие земли каналов с шасси, введены небольшие резисторы (R3 и R4 на рис. 13). Эти резисторы ограничивают ток в витке на достаточно малом уровне, чтобы уровень фона стал намного ниже уровня собственных шумов УМ.
В данном усилителе конденсаторы фильтра несколько удалены от основных плат. При этом между платами усилителя и конденсаторами фильтра источника питания появляются провода. Их индуктивность приводит к росту импеданса источника питания на высоких частотах. Чтобы скомпенсировать этот рост, на основных платах усилителя необходимо установить блокировочные конденсаторы емкостью 100 - 200 мкФ по цепям питания. На схеме основной платы усилителя (рис. 5) эти конденсаторы обозначены как C16 и C17. Следует обратить особое внимание на расположение проводов, подводящих питание к основным платам. Они должны быть как можно короче, еще они должны образовывать контур как можно меньшей площади. Эти предосторожности связаны с тем, что по проводам, подводящим питание, протекает ток негармонической формы. Действительно, ввиду того, что схема усилителя является двухтактной, потребление от источников ведется в разных полупериодах усиливаемого сигнала. Наводки от цепей питания на цепи усилителя может привести к росту коэффициента гармоник. Причем возможны наводки не только на входные, но и на выходные цепи усилителя. Наиболее неблагоприятны наводки на ту часть выходной цепи, которая находится после точки снятия сигнала обратной связи, так как в этом случае «наведенные» искажения обратной связью уменьшены не будут. Топология основных плат усилителя разработана таким образом, что входные цепи (входной сигнал и сигнал ООС), а также выходные цепи максимально удалены от цепей питания.
Передняя панель усилителя (6 на рис. 18) имеет коробчатое сечение. Несущая плита 5 передней панели изготовлена из сплава Д-16Т и имеет толщину 3 мм. Внешняя накладка панели изготовлена из листового полистирола толщиной 2.5 мм. Поверхность накладки (как и поверхность верхней крышки усилителя и задней панели) покрыта самоклеющейся пленкой ORACAL черного цвета с матовой поверхностью. Надписи сделаны по технологии GERBER-EDGE в виде небольших наклеек. Поскольку высота аппарата получается большой, а органов управления на передней панели относительно мало, из дизайнерских соображений передняя накладка панели разбита на две части – нижнюю и верхнюю (рис. 1, рис. 2, рис. 22). Обеим частям придана выпуклая форма. Верхней - за счет изгиба листа полистирола, форму которого поддерживают 4 лонжерона из полистирола толщиной 8 мм, установленных внутри панели; нижней - за счет обработки листа полистирола по толщине. Нижний торец передней панели имеет сложную форму, он выполнен методом «кусочно-линейной аппроксимации» полосками полистирола с последующей обработкой стыков. Склейка полистироловых деталей производилась клеем, приготовленном на основе толуола и полистироловых опилок.
Внутри передней панели в ее верхней части установлена плата процессора, а в нижней части - плата дисплея. Все органы управления и индикации размещены в нижней части. Чертеж передней панели показан на рис. 22:
Рис. 22. Чертеж передней панели усилителя.
Кнопки изготовлены из черного листового полистирола и подвешены на упругих полистироловых полосках. Напротив светодиодов в накладке проделаны отверстия диаметром 2мм, в которые запрессованы световоды – цилиндрики, изготовленные из молочного оргстекла. Световоды обеспечивают высокую равномерность свечения и угол обзора, близкий к 180°. Стекло дисплея также несколько выпуклое с внешней стороны, под ним установлена маска из черной пластмассы, в которой проделаны отверстия для индикаторов и транспарантов. Транспаранты напечатаны на прозрачной пленке с помощью струйного принтера. Сзади транспорантов помещена матовая пленка, которая хорошо рассеивает свет. За ней установлены светодиоды. Под общим стеклом расположен интегральный фотоприемник дистанционного управления. Для него в маске проделано квадратное отверстие. Все светодиоды, микропереключатели кнопок, фотоприемник, цифровые индикаторы и микросхемы для их управления установлены на общей плате дисплея. Исключение составляет кнопка полного отключения питания, которая через длинный толкатель связана с выключателем, установленным снизу шасси. Для толкателя в плате дисплея сделан полукруглый вырез. Плата дисплея связана с платой процессора с помощью трех разъемов и коротких отрезков плоского кабеля. Ответные разъемы платы процессора расположены точно над разъемами платы дисплея.
Плата процессора расположена в верхней части передней панели. Она закреплена с помощью резьбовых стоек на несущей плите передней панели. Кроме платы дисплея, плата процессора связана с основными платами и с платой дежурного источника питания. Для этого используются разъемы типа IDC-16 и плоские кабеля. Разъемы установлены на плате со стороны пайки, а в несущей плите для них проделаны окна. Конструкция печатной платы процессора показана на рис. 23:
Рис. 23. Конструкция платы процессора.
Верхняя крышка усилителя изготовлена из листовой стали толщиной 1.5 мм. Для лучшего охлаждения внутреннего объема усилителя крышка имеет перфорацию (рис. 4). Для крышки имеются специальные выборки в радиаторах. Передний торец крышки фиксируется специальным уголком, который крепится к несущей плите передней панели. Задняя часть крышки отогнута под углом 90° и крепится к задней панели с помощью 3-х винтов М3.
Поддон усилителя коробчатой формы изготовлен из листовой стали толщиной 1.5 мм методом сварки. Крепится поддон на специальных опорах, которые установлены снизу на шасси. В месте крепления опор к поддону снизу прикреплены ножки, изготовленные из листового полистирола толщиной 8 мм.
Настройка дежурного источника питания и цифровой части процессора особенностей не имеет, поэтому останавливаться на них подробно нет смыла. Некоторые трудности могут возникнуть с регулировкой схемы измерения выходной мощности. Дело в том, что аналоговые перемножители К525ПС2 требуют внешних подстроечных резисторов регулировки смещения X, Y и Z (существуют более удобные для применения перемножители, например, AD633, но цена 7$ отбивает всякую охоту их применять). Методика регулировки смещений довольно сложная. Быстрее всего настройку можно произвести с помощью анализатора спектра. Для этого в канал X нужно подать синусоидальное напряжение частотой 10 кГц и амплитудой 1 – 5 В, а в канал Y – частотой 11 кГц и такой же амплитудой. При правильной регулировке смещений в выходном сигнале должны быть только две составляющие: fy-fx и fy+fx. На рис. 24 показан спектр выходного сигнала перемножителя до регулировки. Видна составляющая fy, что говорит о неправильной регулировке смещения X, составляющая fx, что говорит о неправильной регулировке смещения Y, и составляющая с нулевой частотой, что указывает на неправильную регулировку смещения Z. Предлагаемый метод регулировки хорош тем, что каждый подстроечный резистор влияет только на одну компоненту. Постоянное смещение на выходе перемножителя калибруется программно, поэтому при регулировке смещения Z необходимо добиться на выходе перемножителя постоянного смещения порядка +100 мВ (величина, большая максимального температурного дрейфа). Это необходимо для того, чтобы правильно функционировала система автокалибровки нуля с однополярным АЦП.
Рис. 24. Спектр сигнала на выходе перемножителя.
После регулировки смещений остается лишь отрегулировать коэффициент передачи канала Y для калибровки шкалы измерителя мощности. Сделать это можно на полностью настроенном усилителе. На вход необходимо подать синусоидальный сигнал частотой 1 кГц и установить мощность на резистивном эквиваленте нагрузки 50 – 100 Вт. Мощность необходимо измерить обычными приборами (достаточно вольтметра переменного напряжения, ведь сопротивление нагрузки известно), а затем подстройкой коэффициента передачи канала Y добиться таких же показаний на дисплее усилителя. Если в измерительных цепях применены не очень точные резисторы, то, возможно, понадобится регулировка дифференциального усилителя. Цель регулировки – добиться наилучшего подавления синфазной составляющей. Сделать это можно, например, подбором резистора R47, который расположен на основной плате усилителя. Подбором этого резистора добиваются нулевых показаний измерителя мощности при отключенном эквиваленте нагрузки (т.е., когда выходное напряжение не равно нулю, а выходной ток - нулевой).
Настройку основных плат усилителя производят последовательно, вначале для левого, а затем для правого канала по следующей схеме:
Некоторые замечания по поводу текущей версии программы:
Литература:
Download:
Автор проекта:
Ридико Леонид Иванович
e-mail: wubblick@yahoo.com