Музыкальный звонок с возможностью замены мелодий без использования программатора.

Особенность устройства:

Возможность для пользователя самому создавать мелодии и записывать их в звонок с помощью специальной программы, работающей в среде Windows 9x. При этом не требуется ни программатора, ни знаний в области программирования.

Функциональные возможности:

Электрические характеристики:

Напряжение питания от 3,0 до 5,5 В.
Ток, потребляемый в режиме покоя не более 27 мкА.
Ток, потребляемый в режиме воспроизведения мелодии не более 250 мА.

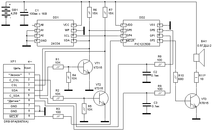
Принципиальная схема звонка:


Схема подключения кнопки звонка и датчика:


Схема кабеля для подключения звонка к компьютеру:


Схему и печатную плату звонка в формате P-CAD 2000 (ACCEL EDA) можно скачать здесь.

Описание работы звонка:

Звонок построен на базе микроконтроллера PIC12C508. Мелодии звонка хранятся в электрически программируемой микросхеме памяти с I2C шиной типа 24С04. Все сигналы, необходимые для управления работой звонка и чтения/записи мелодий, выведены на один разъем XP1. К этому разъему подключаются либо кнопка звонка и датчик, либо кабель для связи с компьютером. Датчик служит для определения звонком открытия двери и состоит из геркона (неподвижная часть) и магнита (крепится на самой двери).
При нажатии на кнопку звонка воспроизводится мелодия, выбранная случайным образом. Если в течении 3 минут дверь не будет открыта, то последующее ее открытие вызовет проигрывание мелодии. Другими словами, если при открытии двери начнет звучать мелодия, то это означает, что кто-то звонил в дверь, когда никого не было дома.

Для создания мелодий и записи их в звонок разработана программа для персонального компьютера - "Редактор мелодий", работающая в среде Windows 9x. При необходимости записи новых мелодий звонок подключается с помощью кабеля к LPT-порту компьютера.
Загрузить "Редактор мелодий" (52 КБ) можно здесь (Для его работы необходима библиотека Mfc42.dll).
Для записи мелодий в звонок необходимо:

  1. Подключить звонок с помощью кабеля к LPT-порту персонального компьютера. При этом компьютер предварительно необходимо выключить.
  2. Включить компьютер, загрузить Windows и запустить программу "Редактор мелодий".
  3. Записать в звонок мелодии.
  4. Завершить работу в Windows, выключить компьютер.
  5. Отсоединить звонок от компьютера.
Автор Буров Михаил.
Персональная страничка.

Назад