Импульсные стабилизаторы постоянного напряжения завоевывают все большую популярность у радиолюбителей-конструкторов. Основные их преимущества перед классическими непрерывного действия - экономичность и высокий КПД. Это позволяет использовать стабилизатор при большой разнице между входным и выходным напряжениями, а также существенно уменьшить массогабаритные показатели за счет снижения мощности, рассеиваемой в стабилизаторе. В результате более компактным становится монтаж: можно отказаться от огромного теплоотвода для регулирующего транзистора. В "Радио" уже неоднократно рассказывалось о таких стабилизаторах. Однако описанные в [1, 2, 5], хотя и являются простыми, относятся к классу ключевых стабилизаторов с самовозбуждением, которым присущи повышенный уровень коммутационных помех и нестабильность частоты коммутации, зависящей от тока нагрузки. В некоторых случаях частота коммутации может попасть в слышимый звуковой диапазон ("стабилизатор свистит"). Более совершенными стабилизаторами являются построенные по принципу широтноимпульсного (ШИ) регулирования выходного напряжения [3, 4]. В них частота коммутации определяется отдельным задающим генератором, вследствие чего они свободны от указанных выше недостатков ков. Но ШИ системы сложнее ключевых с самовозбуждением, и им присущ специфический недостаток - повышенное напряжение холостого хода. Предлагаемый здесь сравнительно простой ШИ стабилизатор с защитой от КЗ предназначен для питания компьютера с двумя дисководами. Он проще описанных в [3, 4], не содержит дефицитных деталей и позволяет монтировать регулирующий транзистор непосредственно на корпусе устройства. В этом случае специальный теплоотвод для него становится лишним. Его недостатки (присущие всем стабилизаторам с "заземленным" транзистором) - обязательное питание от отдельной обмотки сетевого трансформатора и повышенное напряжение холостого хода.
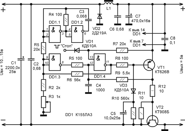
Схема стабилизатора приведена на рис.1, а его основные электрические параметры сведены в таблицу. Сильноточная часть устройства, образованная коммутирующим диодом VD2, накопительным дросселем L1, выходными конденсаторами C6, C7 и транзистором VT2, построена по схеме понижающего импульсного стабилизатора напряжения (ИСН). Ее отличительная особенность - включение коммутирующего транзистора VT2 в минусовой провод, что позволило "заземлить" коллектор. Кроме того, такое включение транзистора дает возможность ввести его в глубокое насыщение, благодаря чему падение напряжения на нем в открытом состоянии получается весьма небольшим.
| Параметр | Значение | ||
| Мин. | Ном. | Макс. | |
| Входное напряжение, В | 9 | 12 | 15 |
| Выходное напряжение (пределы регулирования), В | 4,4 | 5,0 | 5,6 |
| Нестабильность выходного напряжения, % | - | 1.5 | 2.5 |
| Ток нагрузки, А | 0,3 | 3 | 5 |
| Напряжение пульсаций, мВ | - | 30 | 80 |
| Выходное сопротивление, Ом | - | 0,07 | 0,1 |
| Динамический коэффициент стабилизации (f = 100 Гц) | 100 | 400 | - |
| К.П.Д., % | 65 | 74 | - |
| Частота коммутации, кГц | 27 | 28 | 30 |

Остальная часть устройства - формирователь импульсов управления транзистором VT2. Частота этих импульсов, равная примерно 28 кГц, определяется тактовым генератором, собранным на элементах DD1.1, DD1.2. Особенность такого узла - нестандартный способ формирования ширины управляющих импульсов. В данном устройстве они формируются подачей на пороговый элемент суммы пилообразного напряжения и инвертированного напряжения обратной связи. Это позволило обойтись без отдельного компаратора и тем самым упростить устройство в целом. Переменное напряжение квазипилообразной формы с времязадающей RC-цепи генератора через резистор R1 поступает на оба входа элемента DD1.3, работающего в линейном режиме. Здесь оно суммируется с инвертированным напряжением обратной связи, вырабатываемым этим же элементом из напряжения источника питания, и далее подается на пороговый элемент, функцию которого выполняет триггер Шмидта, собранный на элементе DD1.4 и транзисторе VT1 с положительной обратной связью через резистор R9. Конденсатор C4 шунтирует вход 12 элемента DD1.4 по высокой частоте, тем самым предотвращая самовозбуждение стабилизатора и его ложные переключения, которые могут возникать из-за искаженной формы пилообразного напряжения, снимаемого с тактового генератора. С коллектора транзистора VT1 сформированные импульсы через резистор R12 поступают на базу транзистора VT2 и, таким образом, управляют им.
Переменный резистор R3 служит для подстройки постоянной составляющей на выходе элемента DD1.3 и, следовательно, регулирования выходного напряжения стабилизатора. Через резистор R6 элементы DD1.3 и DD1.4 охвачены положительной обратной связью, несколько компенсирующей недостаточное их усиление и способствующей формированию более крутых фронтов управляющих импульсов.
Стабилизатор обладает триггерным эффектом - в случае КЗ на выходе транзисторы VT1 и VT2 закрываются и тем самым отключают нагрузку. В таком состоянии транзисторы остаются неопределенно долго, поскольку узел управления стабилизатора питается от выходного напряжения, а нагрузка включена в коллекторную цепь транзистора VT2, который изначально закрыт (резистор R11 шунтирует его эмиттерный переход). Поэтому при пропадании выходного напряжения стабилизатор блокируется: узел управления перестает работать, транзистор VT2 закрывается и поддерживает узел управления в выключенном состоянии.
Для запуска стабилизатора после включения питания предусмотрена цепь из диода VD3, резистора R10 и конденсатора C5. В момент включения питания начальный бросок тока заряжает конденсатор C5 через диод VD3 и базовую цепь VT1. При этом транзистор VT1 открывается сам и открывает транзистор VT2. На выходе стабилизатора появляется напряжение, узел управления "схватывается" и начинает работать самостоятельно. Резистор R10 предназначен для быстрой (3...5 с) разрядки конденсатора C5 после выключения питания и подготовки стабилизатора к новому запуску. Поскольку ток, потребляемый нагрузкой, значительный, а напряжение на выходе стабилизатора небольшое, то начинает сказываться активное сопротивление проводов, соединяющих стабилизатор с нагрузкой, снижающее реальное напряжение на нагрузке. Например, при максимальном токе 5 А падение напряжения на проводе сопротивлением 0,1 Ом составит 0,5 В, т.е. вместо 5 В на нагрузке будет 4,5 В. Для компенсации этого падения напряжения проводник цепи обратной связи подключают к источнику +5 В не на плате стабилизатора, а возможно ближе к нагрузке. Такой способ измерения выходного напряжения поддерживает стабильное напряжение непосредственно на нагрузке, а не на выходе стабилизатора. Поэтому цепь питания микросхемы DD1 выведена отдельно. С этой же целью точку подключения земляного вывода узла управления и коллектора транзистора VT2 желательно выбрать как можно ближе к нагрузке. Конденсатор C8, подключенный к этой цепи, подавляет в ней импульсные помехи, тем самым повышая устойчивость работы стабилизатора. Стабилизатор можно выключить кратковременной подачей на входной контакт "Стоп" сигнала низкого уровня. Это может быть полезно, когда описываемый стабилизатор работает в составе многополярного источника питания, и требуется, чтобы в случае аварии в других цепях питания источник +5 В отключался. Например, если данный стабилизатор работает совместно со стабилизатором источника +12 В, то контакт "Стоп" можно подключить непосредственно к цепи +12 В: при пропадании напряжения +12 В на этом входе появится сигнал логического 0, который тотчас же выключит и источник +5 В. Если этот вход стабилизатора использовать не планируется, тo диoд VD1 и резистор R7 можно удалить, а освободившийся вывод 13 элемента DD1.4 соединить с выводом 12.
Стабилизатор собран на печатной плате размерами 104х60 мм (рис.2) из одностороннего фольгированного стеклотекстолита. Дроссель L1, содержащий 12 витков провода ПЭЛ-1, намотан на магнитопроводе Б22 из феррита 2000НМ с зазором 0,2 мм. Такой зазор образован шлифовкой торцевых поверхностей кернов обеих чашек на глубину 0,1 мм. Обе чашки магнитопровода необходимо склеить "жестким" клеем, например БФ-2, или эпоксидной смолой. На время склеивания магнитопровод желательно аккуратно зажать в струбцину или тиски через деревянные прокладки. Все это обеспечит жесткий монтаж дросселя и снизит уровень акустических помех, создаваемых им же (при плохой сборке магнитопровода дросселя он слабо "жужжит" на частоте, равной удвоенной частоте электросети). Другие детали: конденсаторы - оксидные К50-29 и керамические КМ-5, КМ-6; резистор R3 - СП5-16ВА, R12 - МЛТ-1, остальные резисторы МЛТ-0,25. Коммутирующий диод 2Д219А (VD2) можно заменить любым другим мощным диодом Шоттки, например, 2Д219Б, КД2998В, или, с некоторым снижением КПД, диодом КД213 с буквенным индексом А или Б. Его желательно установить на теплоотвод площадью около 20 см². Другие диоды заменимы любыми кремниевыми маломощными, например, серий КД522, КД102. Транзистор КТ626В (VT1) можно заменить на КТ626А, КТ626Б или другим высокочастотным структуры P-N-P средней мощности, а КТ908Б (VT2) - на КТ908А или любым из серии КТ945. Микросхему К155ЛАЗ можно заменить только на К133ЛАЗ. Использование аналогичных микросхем других серий недопустимо, так как их элементы имеют меньший выходной ток и другую внутреннюю структуру.
Налаживание стабилизатора несложно. К его выходу подключают эквивалент нагрузки сопротивлением около 10 Ом и вольтметр постоянного тока, а к эмиттеру транзистора VT2 - вход "Y" осциллографа, Затем включают питание. При безошибочном монтаже вольтметр должен показывать напряжение, близкое к 5 В, а на экране осциллографа видны прямоугольные импульсы амплитудой около 6 В. Точно выходное напряжение 5 В устанавливают резистором R3. При подключении осциллографа к выходу стабилизатора на его экране должны наблюдаться колебания пилообразной формы амплитудой около 50 мВ. Если частота этих колебаний совпадает с частотой задающего генератора, то стабилизатор можно считать налаженным. Для уверенности в надежной работе стабилизатора к его выходу можно подключить резистор, обеспечивающий максимальный ток нагрузки около 5 А при напряжении 5 В. При непрерывной работе в течение 3...6 ч изменение напряжения на выходе не должно превышать 40 мВ. Пользуясь стабилизатором, не подавайте на его вход напряжение более 15 В - это может привести к выходу из строя диода VD2 либо к пробою выхода элемента DD1.4. В случае пробоя элемента транзисторы VT1 и VT2 откроются и на нагрузку будет подано полное входное напряжение. Устойчивость работы стабилизатора во многом зависит от номинала резистора R1. С уменьшением его сопротивления устойчивость и КПД стабилизатора повышаются, но снижается коэффициент стабилизации и растет уровень пульсаций, и наоборот. Не забывайте об этой особенности.
Литература:
Радио, № 3, 1995 г.
О.Ховайко г.Москва