Импульсный блок питания с регулятором напряжения 1….32 V мощностью 200 W.

Представленный блок питания имеет возможность менять напряжение поворотом ручки резистора R9 от 1 до 32 вольт, он имеет защиту от перенагрузки и необходимую мощность для всех радиолюбительских экспериментов.
Нагрузочная способность на всех диапазонах не превышает 6 ампер. Блок питания имеет стабилизацию напряжения и гальваническую развязку с сетью 220V. Этот блок питания был изобретен мной и моим знакомым и опробован в действии. Во время сборки и настройки блока питания (БП)  необходим двухлучевой осциллограф.
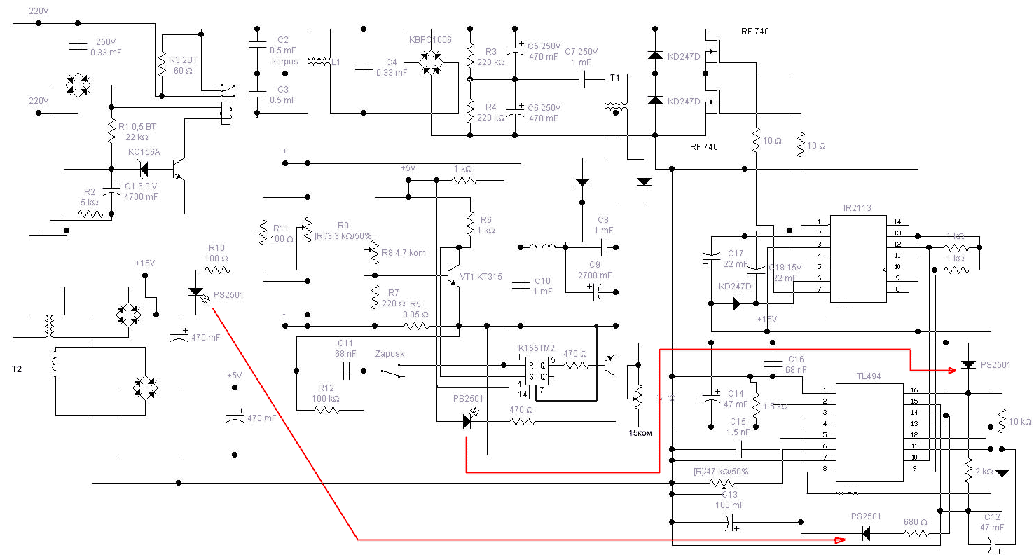
Принципиальная схема ипульсного блока питания. Переменное напряжение поступает на узел предотвращения мгновенного всплеска огромного тока при зарядке конденсаторов С5 и С6, состоящего из резисторов R1, R2, R3 реле, РЭС22, транзистора, стабилитрона КС156А, конденсатора С1 и конденсатора емкостью 0.33мкф 250V, диодной сборки на КД105Б. При включении конденсаторы С5 и С6 заряжаются чрез резистор R3, времязадерживающая цепочка срабатывания реле предоставляет необходимое время для зарядки мощных конденсаторов С5 и С6, после того как конденсаторы зарядятся реле замыкает контакты и ток идет напрямую, тем самым дает возможность нагружать источник питания на полную мощность. Следующий узел - узел защиты от помех источника питания в сеть переменного тока и в окружающие пространство. Корпус блока питания должен быть изготовлен из метала. Он служит экраном защищающим от помех в окружающие пространство и должен заземляться. На корпус подается помехообразное напряжение через конденсаторы С2 и С3  эти помехи также уходят в заземляющий провод. Фильтр помех в сеть 220V выполнен на катушке L1 и конденсаторе С4. Силовой выпрямитель, выполнен на мощной диодной сборке КВРС1006, она имеет небольшие размеры и выдерживает постоянный ток в 10А, а в импульсе до 50А. На конденсаторах С5 и С6 и резисторах R3 R4 собран делитель напряжения на 2, тем самым понижая напряжение в районе 150 вольт, это напряжение подается на силовой трансформатор Т1 через конденсатор С7 имеющий маленькую емкость и тем самым развязывает мощные полевые транзисторы по постоянному току во время коммутации трансформатора  на частоте 50 Кгц.
Конденсатор С7 предотвращает пробой транзисторов IRF740 в случае остановки задающего генератора импульсов. Высокочастотные диоды шунтирующие трансформатор Т1 и транзисторы IRF740 защищают от высоковольтных выбросов трансформатора Т1 не дав пробить транзисторы высоким напряжением, хотя сами транзисторы имеют защиту на такой случай, но диоды работают быстрее и надежнее. Выбор полевых транзисторов обусловлен тем, что они имеют более быстрые показатели нежели чем биполярные, это имеет большое значение потому, что транзисторы испытывают большую мгновенную мощность во время перехода из закрытого состояния в открытое. Чем быстрее цикл открытия или закрытия транзисторов тем больше их нагрузочная способность. Управление полевыми транзисторами полностью поручено микросхеме IR2113.
Полевые транзисторы обладают паразитной емкостью  сток затвор и поэтому обладают затормаживающим действием во время управления, микросхема IR 2113 во время управления может развивать ток в импульсе до 2 ампер, тем самым обеспечивая быстрое насыщение силовых полевых транзисторов, а также выход из насыщения.
Резисторы, включенные в затворы транзисторов по 10 ом, предотвращают чрезмерно большой ток. Конденсатор С18 и диод КД247Д выполняют роль источника питания управляющего узла микросхемы IR2113 верхнего по схеме транзистора IRF740. Амплитуда  на затворах транзисторов не должна превышать 18..20V и не должна быть ниже 11 вольт. Импульсы управления микросхемой IR2113 поступают от широтноимпульсного модулятора TL494. Эта микросхема за счет сужения и расширения прямоугольных импульсов изменяет мощность, отдаваемую в силовой трансформатор, и тем самым выполняет роль стабилизатора и регулятора напряжения.
Управляющие импульсы с выхода 9 и 10 TL494 поступают  на вход управления верхним транзистором 10 IR2113  и нижним 12 IR2113. Нагрузкой на выходы TL494 являются два резистора по 1 ком. Частота задающего генератора на которой работает блок питания определяется емкостью конденсатора, подключенного к входу 5 ТL494  и подстроечным резистором, подключенным к входу 6 TL494. Управляющие транзисторы IRF740 во время своей работы должны между импульсами закрываться, это связано с тем, что  транзисторы не могут мгновенно закрыться и тем самым может появиться сквозной ток, когда верхний транзистор еще полностью не закрылся, а нижний уже начал открываться и поэтому может пойти прямой ток сразу через два транзистора и, тем самым, вывести их из строя. Для этого на вход 4 TL494 подается напряжение задающее этот минимальный зазор между импульсами. Конденсатор С14 и подстроечный резистор 15 ком создают то самое смещение, позволяют регулировать этот зазор, а конденсатор С14 плавно поднимает напряжение при включении блока в сеть. Заряжаясь, он уменьшает защитный зазор и увеличивает ширину управляющих импульсов трансформатора Т1.
Что нужно проверить на осциллографе? Защитный мертвый зазор не должен быть ниже ширины импульса на четверть ширины его самого. Ширина импульсов с выходов TL494 регулируется в зависимости от напряжения в диапазоне от 0…3 вольт, поданное на вход 3. Это напряжение подается от стабилизатора напряжения микросхемы TL494 с выходов 14 и 13 оно равно 5 В ±5%. Оптрон, который выполняет гальваническую развязку, регулирует это напряжение, подаваемое на вход 3 TL494 в зависимости от напряжения выхода источника питания. Резистор 680 ом, включенный последовательно оптрону и конденсатор 100мкф предотвращают возбуждение блока питания, если это происходи то надо номиналы этих деталей увеличить. Если происходит возбуждение, то нагружать блок питания ни в коем случае нельзя, так как может произойти перегрузка силовых транзисторов IRF740 во время зарядки конденсаторов С8 С9 С10. Во время возбуждения блок питания начинает подвизгивать и выходное напряжение начинает прыгать. Выпрямитель вторичных обмоток состоит из двух  диодов шотки они имеют быстродействие 100кгц и максимальный ток до 30 ампер, их тип КД2997А или их можно заменить КД213 с любой буквой. Вначале сглаживание происходит на коденсаторах С8 и С9, С8 на высоких частотах С9 на низких 50гц, затем через дроссель и еще один конденсатор С10. Защита от замыкания собрана на транзисторе, нескольких резисторах и RS триггере, она имеет большое быстродействие. Регулировку тока срабатывания настраивают подстроечным резистором R8. Усиленный по напряжению сигнал с транзистора VT1 поступает на триггер, который при появлении напряжения ниже 2 вольт на входе 4 включает через транзистор оптрон PS2501 , который соединяет 16 вход   TL494 с +5 V, что приводит к прекращению подачи управляющих импульсов. С оптрона на 16 входе микросхемы напряжение через резистор 10 ком идет на диод и конденсатор, заряжаясь до напряжения насыщения диода 0,5 вольта. Диод в таком случае необходим кремнивый, например КД103А, при нажатии на кнопку управления триггером оптрон выключается и блок питания выходит из состояния перегрузки. На входе 16 TL494 напряжение плавно понижается, разряжаясь на резистор 2 ком и 10 ком и тем самым ширина импульсов начинает возрастать до предела, установленного переменным резистором R9. Детали должны быть те же, что и на схеме. Трансформатор Т1 выполнен из Ш-образного феррита  МН2000 сечением 12Х14, высотой окна 31мм и шириной 9мм. Первичная обмотка имеет 32 витка из отдельных жил 0,3 мм ПЭВ-2, вторичная 8 витков  из отдельных жил по 0,8 мм ПЭВ-2, для первички общим сечением всех жил 1мм, вторички 2мм. Вторичку можно намотать и на другое напряжения из расчета 4 вольта на виток. Дроссель в выходном каскаде из того же  феррита и имеет 20 витков ПЭВ-2  1,2мм. Трансформатор Т2 имеет мощьность 4...10ватт. На силовые транзисторы нужны радиаторы площадью 80 см2, на диоды выходного касада такие же на каждый. Если у вас возникнут вопросы по этой схеме или вам понадобится помощь пишите мне!

Родиков Е.Ю.
E-mail: evgen136@online.sinor.ru

Назад