Сейчас появилось очень много радиоэлементов, в том числе и импортных, для разработки и моделирования собственных конструкций. В радиолюбительской литературе, в Интернете можно много найти интересных радиолюбительских схем и технических решений. Каждый радиолюбитель знает, как необходим в домашней лаборатории стабилизированный источник питания. Очень много появилось малогабаритных радиоэлементов и конструкции, стали принимать компактность, освобождая, тем самым, место на рабочем столе. Очень много радиолюбительских схем блоков питания можно найти на микросхемах КР142ЕН12, КР142ЕН22А, КР142ЕН24 и т.д. Но беда в том, что нижний предел регулировки этих микросхем составляет 1,2 _ 1,3 вольта. Радиолюбителю приходиться иногда использовать напряжение 0,5 _ 1 В. Я встречал много радиолюбителей, которые искали блоки питания с интервалом 0…30В и током не менее 3-5А, хотя нижний предел измерения им в практике не требовался и такой ток тоже. Но…, такова психология человека, все брать и делать «про запас».
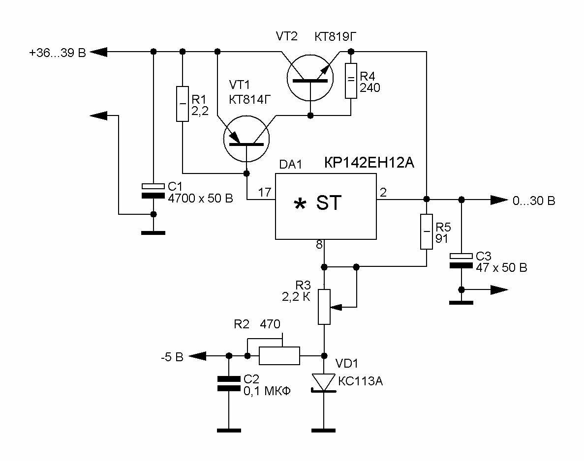
Я хочу предложить несколько технических решений БП на данных микросхемах. Микросхема КР142ЕН12А рис. 1 довольно распространенная в кругах радиолюбителей. Она представляет собой регулируемый стабилизатор напряжения компенсационного типа. Данный стабилизатор позволяет питать устройства током до 1,5 А в диапазоне регулирующего напряжения 1,2 В…до 37 В. Корпус КТ-28-2 Выводы 1-регулирование; 2-выход; 3-вход.
Основные характеристики данной микросхемы следующие:
Регулируемое Uвых. ......................... 1,2 В до 37 В.
Выходной ток до ............................... 1,5 А
Термостабильная защита по току
Защита выхода от КЗ
Выпрямленное входное напряжение подается с диодного моста на конденсатор С1. Транзистор VT2 и микросхема DA1 должны располагаться на радиаторе. Теплоотводящий фланец микросхемы DA1 электрически соединен с выводом 2, поэтому, если микросхема DA1 и транзистор VD2 располагаются на одном радиаторе, то они должны быть изолированы друг от друга. В авторском варианте микросхема DA1 ставилась на отдельный небольшой радиатор, который гальванически не связан с радиатором и транзистором VT2. Мощность, рассеиваемая микросхемой с теплоотводом не должна превышать 10 Вт. Резисторы R3 и R5 образуют делитель напряжения, входящий в измерительный элемент стабилизатора и связанные формулой
На конденсатор С2 и резистор R2 подается стабилизированное отрицательное напряжение -5 В. (В авторском варианте напряжение подавалось от отдельной обмотки трансформатора, диодного моста КЦ407А и стабилизатора 79L05, питающегося от отдельной обмотки силового трансформатора).
Если не исключено замыкание только выходной цепи стабилизатора, достаточно применить параллельно резистору R3 электролитический конденсатор емкостью не менее 10 Мкф, а резистор R5 зашунтировать диодом КД521А. ( I ) Расположение деталей некритично, но для хорошей температурной стабильности, необходимо применить соответствующие типы резисторов. Их надо располагать как можно дальше от источников тепла. Общая стабильность выходного напряжения складывается из многих переменных и обычно не превышает 0, 25% после прогрева. ( II ) Точные значения сопротивлений R3 и R5 могут быть получены расчетным путем по формуле, приведенной выше. После включения и прогрева устройства минимальное выходное напряжение 0 В устанавливают резистором R доб.
Резисторы R2 на рис. 2 и резистор R доб. на рис. 3 должны бать многооборотными, подстроечными, из серии СП5. Возможности по току у микросхемы КР142ЕН12А ограничены 1,5 А.. В настоящее время выпускаются и продаются микросхемы с аналогичными параметрами, но на больший ток в нагрузке. Это LM 350 на ток 3 А, LM 338 на ток 5 А. Данные по этим микросхемам можно найти на сайте National Semiconductor. ( III ) Есть микросхемы, рассчитанные на большие токи нагрузки и позволяющие обходиться без дополнительных элементов. Это транзисторы VT1 и VT2, показанные на рис 2. В последнее время в продаже появились импортные микросхемы из серии "LOW DROP" (SD, DV, LT 1083/1084/1085). Эти микросхемы могут работать при пониженном напряжении между входом и выходом (до 1...1.3 В) и обеспечивают на выходе стабилизированное напряжение в диапазоне 1,25...30 В при токе в нагрузке 7,5/5/3 А соответственно. Ближайший по параметрам отечественный аналог типа КР142ЕН22 имеет максимальный ток стабилизации 7,5 А. При максимальном выходном токе режим стабилизации гарантируется производителем, при напряжении вход-выход не менее 1,5 В. Микросхемы также имеют встроенную защиту от превышения тока в нагрузке допустимой величины и тепловую защиту от перегрева корпуса. Данные стабилизаторы обеспечивают нестабильность выходного напряжения 0,05%/В, нестабильность выходного напряжения при изменении выходного тока от 10 мА до максимального значения не хуже 0,1% / В. ( IV ).
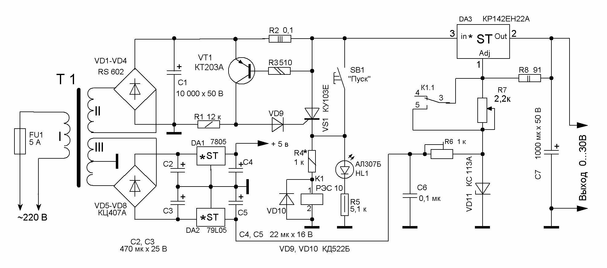
На рис. 4 показана схема БП для домашней лаборатории, позволяющая обойтись без транзисторов VT1 и VT2, которые показаны на рис.2. Вместо микросхемы DA1 КР142ЕН12А применена микросхема КР142ЕН22А. Это регулируемый стабилизатор с малым падением напряжения, позволяющим получить в нагрузке ток до 7,5 А.
Максимально рассеиваемую мощность на выходе стабилизатора Pmax. можно рассчитать по формуле:
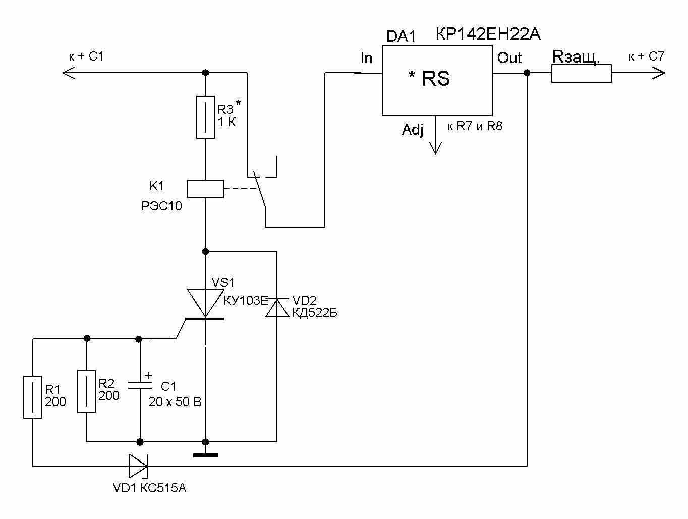
где Uin – входное напряжение, подаваемое на микросхему DA3, Uout – выходное напряжение на нагрузке, Iout – выходной ток микросхемы. Например: входное напряжение подаваемое на микросхему Uin=39 В, выходное напряжение на нагрузке Uout=30 В, ток на нагрузке Iout=5 А. Подставляем значения в формулу и получаем максимальную рассеиваемую мощность микросхемой на нагрузке равную 45 Вт. Конденсатор электролитический С7 применяется для снижения выходного импеданса на высоких частотах, а так же понижает уровень напряжения шумов и улучшает коэффициент сглаживания уровня пульсаций. Если этот конденсатор танталовый, то его номинальная емкость должна быть не менее 22 мкф, если алюминиевый - не менее 150 мкф. Увеличение емкости конденсатора С7 не запрещается. Емкость конденсатора фильтра С1 можно взять приближенно, из расчета 2000мкф на 1А выходного тока на напряжение не менее 50 В. Если электролитический конденсатор С7 располагается на расстоянии более 155 мм и соединен с БП проводом сечением менее 1мм, тогда на плате, параллельно конденсатору С7 ставится дополнительный электролитический конденсатор емкостью не менее 10 мкф, ближе к самой микросхеме. В авторском варианте микросхема на ток 7,5 А не использовалась. По сей день, микросхема работает, с ограничением тока до 5 А. Резистор R8 должен быть, либо проволочного, либо металло-фольгированного типа с погрешностью не хуже 1%, для снижения температурного дрейфа выходного напряжения. Резистор R7 должен быть того же типа, что и R8, с характеристикой ТК не хуже 30 ppm/ Со. Если в наличии не окажется КС113А можно применить узел, показанный на рис. 3. Подключение микросхемы аналогично, подключению микросхемы LM317. Внешний вид микросхемы КР142ЕН22А,Б показан на рис. 5.

Системой защиты БП, одного из видов схемного решения, я пользуюсь постоянно. ( V ). Хотя способов или схемных решений системы защиты великое множество и описаны они были, как в журналах «РАДИО», так и на страницах радиотехнической литературы. Можно использовать схемные решения защиты БП приведенные в ( VI ) или в (VIII) рис. ”Защита БП”. Еще раз хочу повторить, применение схемных решений защиты – на любителя. Схемное решение защиты, данное в (V) меня, вполне, устраивает, т.к. работает безотказно, и я его применил во многих своих конструкциях. ( Можно дать ссылку на мою статью в журнале, но, к сожалению, я не знаю, в каком номере журнала она выходит). В моем варианте, при срабатывании реле К1, замыкаются контакты К 1.1, закорачивая резистор R7, тем самым напряжение на выходе БП становится равным 0 В.
На рис.6 представлена печатная плата блока питания, крепящаяся четырьмя винтами к радиатору. Внешний вид блока питания представлен на рис 7.

Размер печатной платы 112 х 75 мм. Радиатор выбран игольчатый. Микросхема DA3 изолирована от радиатора прокладкой и прикреплена к радиатору с помощью стальной пружинящей пластины, прижимающую микросхему к радиатору. Конденсатор С1 марки К50 – 24 составлен из двух параллельно соединенных конденсаторов емкостью 4700 Мкф х 50 В. (На фотографии один конденсатор отпаян, для улучшения обзора платы). Можно применить импортный конденсатор типа К50-6 10000 мкф на 50В. Конденсатор должен располагаться как можно ближе к плате, а проводники, соединяющие его с платой, как можно короче. Конденсатор С7 марки К50 – 6 Weston 1000 х 50 В. Конденсатор С8 на схеме не указан, но отверстия на печатной плате под него есть. Можно применить конденсатор номиналом от 0,01 до 0,1 мкф на напряжение не менее 10…15В. Диоды VD1 – VD4 представляют импортную диодную микросборку марки RS602, рассчитанной на максимальный ток 6 А.
На фотографии представлен отладочный модуль. Диодная сборка импортная RS407. Выносной элемент – светодиод оставлен на плате. (Удобно при настройке узла защиты). Резистор временно заменен на МЛТ0,5 Вт. Все остальное по схеме. Очки сняты не для сравнения. Они поддерживают устройство в вертикальном положении, чтобы при съемке плата не падала. Блок, показанный на рис 3, тоже испытывался на этой плате (в навесном монтаже) и показал отличные результаты. Характеристики устройства не изменились. Устройство работало стабильно. Это устройство повторило несколько радиолюбителей. Нареканий не поступало. Конструкция сразу начинала работать после сборки. После прогрева конструкции резистором R6 на рис.4 или резистором R доп. На рис.3 выставляется 0 В. при номинальном значении R7. В авторском варианте применен резистор R7 марки СПП – 3А с разбросом параметров не более 5%. Резистор R8 рис.4 должен иметь разброс от заданного номинала не более 1%. В данной конструкции применен силовой трансформатор марки ОСМ-0,1У3 мощностью 100 ВТ. Магнитопровод ШЛ25/40-25. Первичная обмотка содержит 734 витка провода ПЭВ 0,6 мм. Обмотка II содержит 90 витков провода ПЭВ 1,6 мм. Обмотка III содержит 46 витков с отводом от середины провода ПЭВ 0,4 мм. Диодную сборку RS602 можно заменить диодами, рассчитанными на ток не менее 10 А, если не располагать диоды отдельно, придется переделать печатную плату. Это могут быть диоды КД203 А, В, Д или КД210 А-Г. Транзистор VT1 можно заменить на транзистор КТ361Г.

Резистор защиты по току R2 рис.4 рассчитывается по формуле: R2 = 0,7 / 5 А . R2 = 0,14 ом. Еще раз хочу отметить при токе 7,5 А микросхема, мной и повторившими конструкцию радиолюбителями, не эксплуатировалась.
Выход +5 В используется для индикации на микросхеме КР572ПВ2А. (VII). Единственное, что я изменил в этой схеме индикации, это нет необходимости использовать отдельную обмотку трансформатора по шине – 5 В. Эти изменения показаны в ( IX ) и на рис. 8. В схеме защиты БП применено реле РЭС10 паспорт PC4524302. При разработке конструкции учитывалось следующее: не дорогая и не дефицитная база деталей, минимум деталей, простота в налаживании и обращении. Удачи Вам в повторении конструкции.
Ссылки при написании статьи.
(ЖУРНАЛ «РАДИО» №8 за 1993г. стр. 41-42)
(ЖУРНАЛ «РАДИО» №2 за 1999г. стр. 70-72)
http://woody.white.home.att.net (Свободный перевод с английского Виктора Беседина (UA9LAQ) ua9laq@mail.ru г.Тюмень, декабрь 2003г).
http://www.national.com/catalog/AnalogRegulators_LinearRegulatorsStandardNPN_PositiveVoltageAdjustable.html
LT1083 7.5A Low Dropout Positive Fixed Regulators http://www.promelec.ru/news/200404082.html?200404
«Лабораторный источник питания» Автор: Л.Морохин, с. Макарово Ногинского р-на Московской обл. Журнал "Радио", № 2 и №8 за 1999г.
«Защита малогабаритных сетевых блоков питания от перегрузок». Автор: И.Нечаев, г.Курск. Журнал «Радио», №12 за 1996 г., стр.46
«Блок питания с электронным вольтметром» Автор: О.Белоусов г.Ватутино, Черкасской обл.
(Точного номера журнала радио не помню)
Журнал «Radiotechnika» № 9 за 1986 г., стр.436.
Журнал «Радиолюбитель» № 2 за 1991 г., стр.19