Блок бесперебойного питания для АОНа

Сейчас уже выпускают телефонные аппараты с автоматическим определителем номера (АОНы) и питанием от телефонной линии. А как быть многочисленной армии владельцев традиционных АОНов серий "Русь", "Джулия" и "Опус" с питанием от электрической сети в условиях нашего нестабильного времени, когда периодическое отключение энергоснабжения в городах и селах стало скорее нормой, чем случайностью? Разработанные схемы защиты таких аппаратов от колебаний напряжения в сети лишь частично решают проблему и, во всяком случае, не позволяют пользоваться АОНом, когда в квартире царит тьма. Выходом из положения может быть простая схема блока бесперебойного питания.

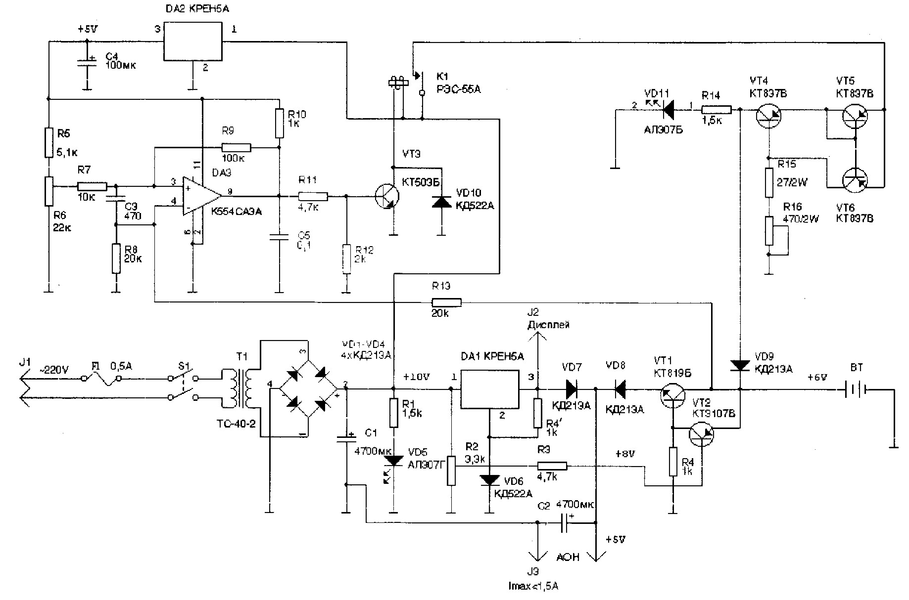
Схема (см. рисунок) состоит из нескольких функциональных узлов. Трансформатор Т1, диодный мост VD1-VD4, фильтрующие конденсаторы С1 и С2, интегральный стабилизатор DA1 и диод VD7 образуют стандартный стабилизированный блок питания АОНа с выходным напряжением 5 В и током нагрузки 1-1,5 А. Диод VD6 и резистор R4' включены, чтобы повысить выходное напряжение DA1 примерно до 5,6 В, что компенсирует его падение под номинальной нагрузкой но диоде VD7. На транзисторах VT1, VT2 и диоде VD8 собран электронный ключ, который при исчезновении или значительном снижении сетевого напряжения мгновенно подключает к выходу блока питания аккумуляторную батарею ВТ. На микросхемах DA2, DA3, транзисторах VT3-VT6 и реле К1 собрано автоматическое зарядное устройство для подзарядки аккумуляторной батареи.

Работа устройства. При нормальном напряжении в сети и полностью заряженной аккумуляторной батарее выходное напряжение интегрального стабилизатора DA1 через диод VD7 поступает на выход J3 блока питания. Электронный ключ VT1 закрыт, и аккумуляторная батарея отсоединена от выходной цепи. Реле К1 обесточено, батарея не заряжается, а диод VD9 препятствует ее разряду через обесточенное зарядное устройство. При исчезновении или значительном снижении сетевого напряжения до 8 В открывается транзистор VT2, затем транзистор VT1, и через диод VD8 на выход блока питания поступает ток от аккумуляторной батареи. При этом диод VD7 препятствует протеканию обратного тока через интегральный стабилизатор DA1. Процесс переключения на резервное питание происходит плавно и очень быстро, так что сбои в роботе АОНа полностью исключены. При восстановлении сетевого напряжения процесс происходит аналогичным образом в обратном направлении, при этом, если аккумуляторная батарея успела разрядиться ниже установленного уровня, включается автоматическое зарядное устройство, которое ее подзаряжает. Зарядное устройство представляет собой блок сравнения образцового напряжения +5 В, получаемого на выходе интегрального стабилизатора DA2, с напряжением аккумуляторной батареи. Он собран но компараторе DA3 типа К554САЗ. При снижении напряжение бо-тареи ниже установленного но выходе 9 компаратора появляется положительный потенциал, открывающий транзистор VT3. Срабатывает реле К1, через нормально разомкнутые контакты которого напряжение с выхода выпрямителя через схему так называемого "токового зеркала" на транзисторах VT4-VT6 и диоде VD9 поступает на аккумуляторную батарею, заряжая ее. Светодиод VD11 сигнализирует о начале процесса зарядки. Типовая схема "токового зеркала" позволяет поддерживать зарядный ток в нужных пределах независимо от степени розряженности аккумуляторе. Введение положительной обратной связи (R10) приводит к появлению петли гистерезиса в работе компаратора, в результате чего его обратное переключение происходит при более высоком напряжении на аккумуляторной батарее, что и обеспечивает ее нормальную подзарядку. Питание компаратора от отдельного интегрального стабилизаторе напряжения способствует высокой временюй и температурной стабильности работы. К выходу J2 блока питания можно подключить выносной дисплей АОНа (если он имеется), тогда при исчезновении сетевого напряжения он будет автоматически отключаться.

Детали. Схемотехника устройства допускает широкую замену комплектующих по сравнению с приведенными на рисунке. Нежелательна только замена компаратора на другой, так как это повлечет за собой необходимость подбора уровня положительной обратной связи для получения нужной площади петли гистерезиса. Интегральный стабилизатор DA1 необходимо установить на радиатор с эффективной площадью не менее 250 см?, транзисторы VT1 и VT4 также нуждаются в небольших радиаторах. В качестве трансформатора Т1 можно применить любой с напряжением вторичной обмотки 8-10 В и допустимым током нагрузки 1,5-2 А. Автор использовал трансформатор промышленного изготовления ТС-40-2. Подстроечный резистор R16 должен быть проволочный, рассчитанный на мощность рассеяния не менее 2 Вт. Аккумуляторная батарея может быть любого типа на напряжение 6 В и долговременный ток разряда не менее 1 А, однако лучше использовать кислотные батареи, более дешевые и не столь критичные к режиму заряда.

Настройка блока питания сводится к подбору резистором R6 напряжения включения зарядного устройства (оно зависит от типа используемой аккумуляторной батареи) и установке зарядного тока резистором R16 в пределах 20-150 мА в зависимости от емкости аккумуляторной батареи, исходя из известной формулы, согласно которой зарядный ток (в мА) равен десятой части емкости аккумулятора (в мА • ч). В конце при подключенной к выходу блока питания нагрузке подстроечным резистором R2 устанавливают на базе транзистора VT2 напряжение, на 2 В меньшее напряжения на входе интегрального стабилизатора DA1. Описанный блок бесперебойного питания эксплуатируется автором непрерывно на протяжении 3 лет с кислотной аккумуляторной батареей "SUNCA" (6 В, 4 А • ч), и за это время АОН ни разу не пришлось перегружать или перепрограммировать. Когда в доме произошла серьезная авария трансформаторной подстанции, АОН проработал в автономном режиме от этой аккумуляторной батареи около 36 ч.

В.Юхимец, г.Киев, РАДИОАММАТОР 11/99

Назад