Предлагаю вашему вниманию биполярный блок питания для повседневных нужд радиолюбителей, который имеет регулировку выходного напряжения в пределах ±15 вольт, с дискретностью 0,1 вольта при токе нагрузки до 5 А. Особенностью контроллера управления является то, что он является «задатчиком» напряжения. Индикатор отображает задаваемое напряжение с дискретностью 0,1 вольта. При этом нет необходимости измерять напряжение на выходе блока питания. Предусмотрена быстрая установка максимального (одновременное нажатие клавиш S1+S3), минимального (одновременное нажатие клавиш S2+S4) энергонезависимая память каждого канала (одновременное нажатие клавиш S1+S2 или S3+S4 соответственно) напряжения, защита от короткого замыкания.

Рис. 1.
Контроллер блока питания Рис.1 реализован на популярном контроллере PIC16F84A. Можно применить более дешевый PIC16С84. Так как в его составе нет цифроаналогового преобразователя, применен отечественный ЦАП К572ПА1А на каждый канал регулирования.

Рис. 2.
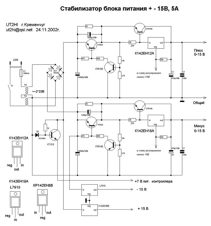
Стабилизатор напряжения Рис. 2 построен по схеме с применением микросхем К142ЕН12А и К142ЕН18А. По назначению эти микросхемы являются регулируемыми стабилизаторами напряжения в пределах 1,2-37,0В и 1,3-26,5В соответственно. Поэтому данный контроллер задает «образцовое» напряжение от 0 до 14,7В. Соответственно выходное напряжение равно Uконтр.+1,3В. Так как эти микросхемы допускают максимальный ток в нагрузке 1,0 А при напряжении 10В. на «помощь» в каждом канале параллельно включены мощные транзисторы. Микросхемы стабилизатора и транзисторы стабилизатора устанавливаются на радиатор, с необходимой площадью рассеивания исходя из предполагаемых нагрузок, но через изолирующие слюдяные прокладки. ЖКИ индикатор – 10 разрядный, с контроллером фирмы Holtek HT1613, либо от телефона типа “PANAFONE”, я использовал индикатор «made in Taiwan» - КО4В2. Пьезокерамический излучатель любой, служит для озвучивания клавиш и выполняемых действий. Номинал кварцевого резонатора не критичен – любой от 3 до 4 МГц. Прошивка контроллера в файле bp_pic.zip. Внешний вид готового блока питания изображен на Рис. 3

Рис.3.
Якименко Сергей. UT2HI E-mail: ut2hi@qsl.net