
Общее описание
Устройство представляет из себя реверсивный преобразователь 12v аккумулятора в переменное напряжение 220v 50гц, включающийся автоматически по пропадании напряжения сети. При появлении напряжения в сети устройство автоматически переходит в режим заряда аккумулятора. Устройство защищено от переполюсовки аккумулятора в любом режиме работы и в любой фазе работы.
Функциональная схема

Применён один реверсивный силовой трансформатор. Обратные диоды силовых ключей двухтактного преобразователя являются двуполупериодным выпрямителем зарядного устройства. Ключ регулятора напряжения и тока зарядного устройства является одновременно защитным разъединителем при переполюсовке аккумулятора.
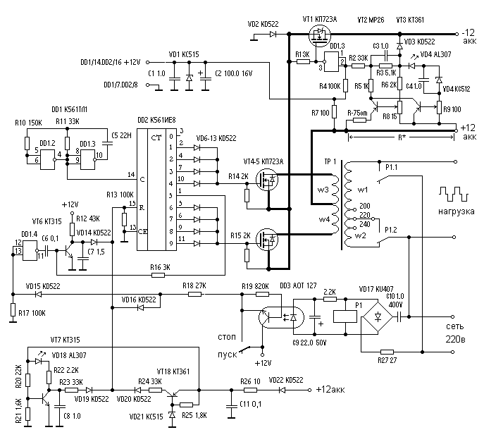
Принципиальная схема

На элементах DD1.2,DD1.3 собран задающий генератор частотой 500гц. Делитель DD2 формирует две импульсные последовательности частотой 50гц с фазами, сдвинутыми на 180 градусов для управления силовыми ключами двухтактного преобразователя VT4,VT5. Чтобы избежать сквозных токов переключения между выключением одного ключа и включением другого существует мёртвая зона в 10% длительности периода. При подаче высокого уровня логическая "1" на DD2/15 (вход ,блокировки преобразователя) счётчик сбрасывается в исходное состояние, запирая оба выходных ключа. Конденсатор С7 заряжается через R12 до напряжения питания и подаёт единицу на вход блокировки через VD14. При нормальной работе преобразователя на выходе DD2/1 каждые 20мс появляется единица которая через R16 открывает транзистор VT6 разряжая С7, не давая тем самым сработать блокировке. При появлении напряжения в сети 220в открывается транзистор оптопары DD3 и блокирует преобразователь +12в через R18 и VD16 на DD2/13. Срабатывает реле Р1, подключая к сети 220в нагрузку и выходную высоковольтную обмотку силового трансформатора преобразователя, который превращается в понижающий силовой трансформатор зарядного устройства. Обратные диоды закрытых ключей VT4 и VT5 работают как выпрямительные для зарядного устройства. Зарядный ток вызывает падение напряжения на датчике тока R*(в качестве R* используется подводящий плюсовой провод аккумулятора) которым открывается транзистор VT2, подающий единицу на DD1.1/1,2. На DD1.1/3 появляется ноль, ключ VT1 отключает аккумулятор от зарядной цепи на время разряда С3. Порог срабатывания VT2 , а, следовательно, и зарядный ток выставляется потенциометром R7. Когда напряжение на аккумуляторе превысит 14в, откроется стабилитрон VD5 и током через R9 откроет VT3 и отключит аккумулятор. Потенциометром R9 выставляется напряжение на заряженном аккумуляторе (14.5-15в), которое в дальнейшем можно контролировать по свечению VD4. Ключ VT1 будет открываться только при правильном подключении аккумулятора к устройству, как в режиме заряда ,так и в режиме работы преобразователя. С целью защиты аккумулятора от глубокого разряда R21 подбирается таким образом ,чтобы при Uпит. схемы 10в транзистор VT7 уже закрылся, светодиод VD18 погас и через R22, R23, VD19 пошла единица на вход блокировки. С8 предотвращает блокировку в случае кратковременного понижения питания. VD18 является визуальным индикатором разряженности аккумулятора, при 10вольтах светодиод гаснет, при 15вольтах светит в полную силу. Для защиты выходных транзисторов от Uакк.> 15вольт током через VD21 и R25 открывается VT18 и через R24 и VD20 подаёт единицу на вход блокировки. Эта блокировка нужна для предотвращения выхода из строя силовых транзисторов. Максимальное допустимое напряжение исток-сток КП723А=60в. Во время работы преобразователя при закрытии ключей на стоках присутствуют всплески более 3Uпит. Мощность устройства ограничена мощностью силового трансформатора и максимальным допустимым током выходных транзисторов. Для силовых транзисторов нужно иметь двойной запас по току и тройной по напряжению. С использованием КП723А можно построить устройство мощностью 300ватт. Если напряжение в сети отличается от нормы , желательно сделать отводы от обмоток, как показано на рисунке. Должны соблюдаться соотношения W1/W3=14~15 , (W1+W2) / W3=23 Резистор R27-0,5вт. Все остальные мощностью 0,25вт. Силовые цепи на схеме выделены жирными линиями должны быть по возможности короче и соответствующего сечения. Реле Р1 - РЭН-34 на 27в. Выключатель ПУСК / СТОП позволяет выключать преобразователь, когда в случае отсутствия напряжения в сети резервное питание не требуется. Плюс питания через выключатель, R18 и VD16 на вход блокировок. При размыкании контактов выключателя происходит запуск преобразователя так-же, как после пропадания напряжения в сети.
Спорные вопросы
Преобразователей с автоматическим устройством переключения, собранных по данной схеме работает с десяток. Схема опубликована в РЛ-7 2000(опечатка-выводы 13 и 15 счётчика ИЕ8 нужно поменять местами) Полностью UGP испытано лишь на макете.
Приглашаю к дискуссии по спорным вопросам:
1.Выходы КМОП счётчика ИЕ8 непосредственно включены на входные ёмкости затворов мощных полевых транзисторов.
2.Будет ли работоспособна схема ограничения тока и напряжения заряда при любых возможных режимах.
3.Сохраняется ли защита от возможной переполюсовки аккумулятора в любых возможных случаях.
Предложения
Принимаю заказы на разработку электронных блоков и устройств, в том числе с применением микроконтроллеров и одно-двух строчных ЖКИ дисплеев. plov@crao.crimea.ua
Автор: Олег Локсеев plov@crao.crimea.ua
Инженер электросвязи г.Бахчисарай