Импульсные источники питания на основе микросхемы UC3842.

Статья посвящена устройству, ремонту и доработке источников питания широкого спектра аппаратуры, выполненных на основе микросхемы UC3842. Некоторые приводимые сведения получены автором в результате личного опыта и помогут Вам не только избежать ошибок и сберечь время при ремонте, но и повысить надежность источника питания.

Начиная со второй половины 90-х годов выпущено огромное количество телевизоров, видеомониторов, факсов и других устройств, в источниках питания (ИП) которых применяется интегральная микросхема UC3842 (далее - ИС). По-видимому, это объясняется ее невысокой стоимостью, малым количеством дискретных элементов, нужных для ее "обвеса" и, наконец, достаточно стабильными характеристиками ИС, что тоже немаловажно. Варианты этой ИС, выпускаемые разными производителями, могут отличаться префиксами, но обязательно содержат ядро 3842.

ИС UC3842 выпускается в корпусах SOIC-8 и SOIC-14, но в подавляющем большинстве случаев встречается ее модификация в корпусе DIP-8. На рис.1 представлена цоколевка, а на рис.2 - ее структурная схема и типовая схема ИП. Нумерация выводов дана для корпусов с восемью выводами, в скобках даны номера выводов для корпуса SOIC-14. Следует заметить, что между двумя вариантами исполнения ИС имеются незначительные различия. Так, вариант в корпусе SOIC-14 имеет отдельные выводы питания и земли для выходного каскада.

Рис.1 Цоколевка микросхемы UC3842 (вид сверху)

Микросхема UC3842 предназначена для построения на ее основе стабилизированных импульсных ИП с широтно-импульсной модуляцией (ШИМ). Поскольку мощность выходного каскада ИС сравнительно невелика, а амплитуда выходного сигнала может достигать напряжения питания микросхемы, то в качестве ключа совместно с этой ИС применяется n-канальный МОП транзистор. Россмотрим подробнее назначение выводов ИС для наиболее часто встречающегося восьмивыводного корпуса.

  1. Comp: этот вывод подключен к выходу усилителя ошибки компенсации. Для нормальной работы ИС необходимо скомпенсировать АЧХ усилителя ошибки, с этой целью к указанному выводу обычно подключается конденсатор емкостью около 100 пФ, второй вывод которого соединен с выводом 2 ИС.
  2. Vfb: вход обратной связи. Напряжение на этом выводе сравнивается с образцовым, формируемым внутри ИС. Результат сравнения модулирует скважность выходных импульсов, стабилизируя, таким образом, выходное напряжение ИП.
  3. C/S: сигнал ограничения тока. Данный вывод должен быть присоединен к резистору в цепи истока ключевого транзистора (КТ). При повышении тока через КТ (например, в случае перегрузки ИП) напряжение на этом резисторе увеличивается и, после достижения порогового значения, прекращает работу ИС и переводит КТ в закрытое состояние.
  4. Rt/Ct: вывод, предназначенный для подключения времязадающей RC-цепочки. Рабочая частота внутреннего генератора устанавливается подсоединением резистора R к опорному напряжению Uref и конденсатора C (как правило, емкостью около 3 000 пФ) к общему выводу. Эта частота может быть изменена в достаточно широких пределах, сверху она ограничивается быстродействием КТ, а снизу - мощностью импульсного трансформатора, которая падает с уменьшением частоты. Практически частота выбирается в диапазоне 35...85 кГц, но иногда ИП вполне нормально работает и при значительно большей или значительно меньшей частоте. Следует заметить, что в качестве времязадающего должен применяться конденсатор с возможно большим сопротивлением постоянному току. В практике автора встречались экземпляры ИС, которые вообще отказывались запускаться при использовании в качестве времязадающего некоторых типов керамических конденсаторов.
  5. Gnd: общий вывод. Следует заметить, что общий провод ИП ни в коем случае не должен быть соединен с общим проводом устройства, в котором он применяется.
  6. Out: выход ИС, подключается к затвору КТ через резистор или параллельно соединенные резистор и диод (анодом к затвору).
  7. Vcc: вход питания ИС. Рассматриваемая ИС имеет некоторые весьма существенные особенности, связанные с питанием, которые будут объяснены при рассмотрении типовой схемы включения ИС.
  8. Vref: выход внутреннего источника опорного напряжения, его выходной ток до 50 мА, напряжение 5 В. Источник образцового напряжения используется для подключения к нему одного из плеч резистивного делителя, предназначенного для оперативной регулировки выходного напряжения ИП, а также для подключения времязадающего резистора.

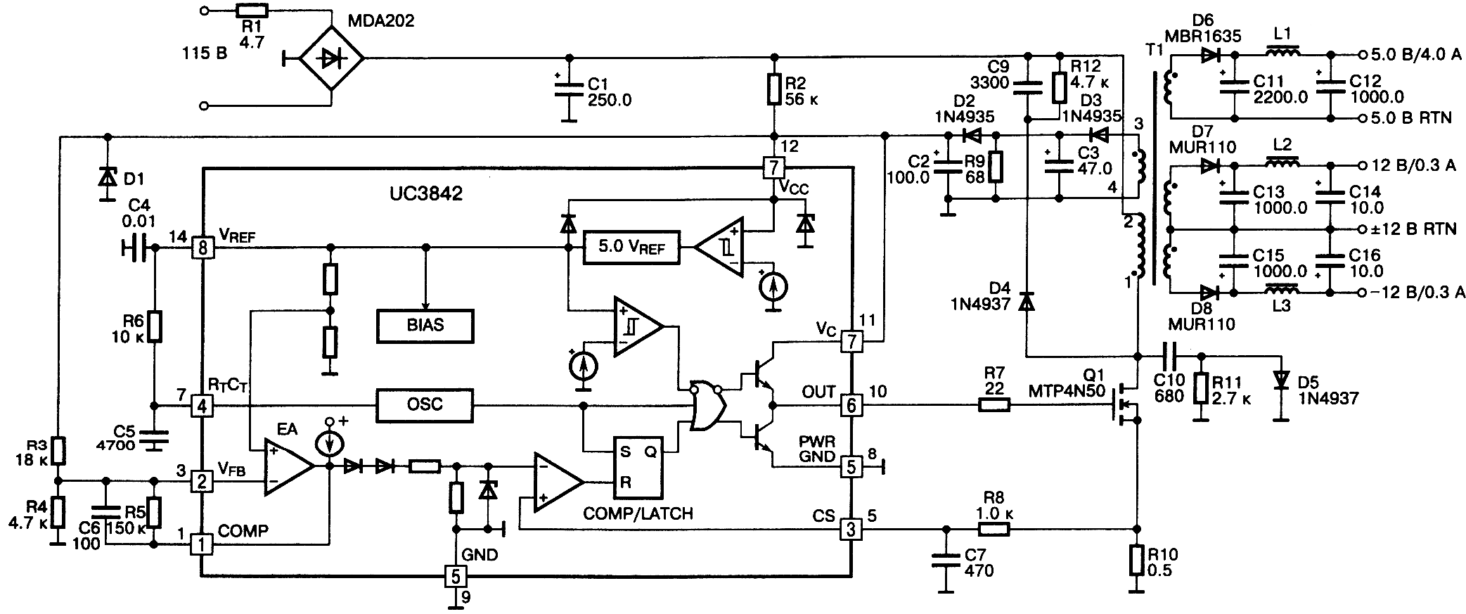
Рассмотрим теперь типовую схему включения ИС, представленную на рис.2.

Рис.2 Типовая схема включения UC3842

Как видно из принципиальной схемы, ИП рассчитан на напряжение сети 115 В. Несомненным достоинством данного типа ИП является то, что его с минимальными доработками можно использовать в сети с напряжением 220 В, надо лишь:
заменить диодный мост, включенный на входе ИП на аналогичный, но с обратным напряжением 400 В;
заменить электролитический конденсатор фильтра питания, включенный после диодного моста, на равный по емкости, но с рабочим напряжением 400 В;
увеличить номинал резистора R2 до 75...80 кОм;
проверить КТ на допустимое напряжение сток-исток, которое должно составлять не менее 600 В. Как правило, даже в ИП, предназначенных для работы в сети 115 В, применяются КТ, способные работать в сети 220 В, но, конечно, возможны исключения. Если КТ необходимо заменить, автор рекомендует BUZ90.

Как уже упоминалось ранее, ИС имеет некоторые особенности, связанные с ее питанием. Рассмотрим их подробнее. В первый момент после включения ИП в сеть внутренний генератор ИС еще не работает, и в этом режиме она потребляет от цепей питания очень маленький ток. Для питания ИС, находящейся в этом режиме, достаточно напряжения, получаемого с резистора R2 и накопленного на конденсаторе C2. Когда напряжение на этих конденсаторах достигает значения 16...18 В, запускается генератор ИС, и она начинает формировать на выходе импульсы управления КТ. На вторичных обмотках трансформатора T1, в том числе и на обмотке 3-4, появляется напряжение. Это напряжение выпрямляется импульсным диодом D3, фильтруется конденсатором CЗ, и через диод D2 подается в цепь питания ИС. Как правило, в цепь питания включается стабилитрон D1, ограничивающий напряжение на уровне 18...22 В. После того, как ИС вошла в рабочий режим, она начинает отслеживать изменения своего питающего напряжения, которое через делитель RЗ,R4 подается на вход обратной связи Vfb. Стабилизируя собственное напряжение питания, ИС фактически стабилизирует и все остальные напряжения, снимаемые со вторичных обмоток импульсного трансформатора.

При замыканиях в цепях вторичных обмоток, например, в результате пробоя электролитических конденсаторов или диодов, резко возрастают потери энергии в импульсном трансформаторе. В результате напряжения, получаемого с обмотки 3-4, недостаточно для поддержания нормальной работы ИС. Внутренний генератор отключается, на выходе ИС появляется напряжение низкого уровня, переводящее КТ в закрытое состояние, и микросхема оказывается вновь в режиме низкого потребления энергии. Через некоторое время ее напряжение питания возрастает до уровня, достаточного для запуска внутреннего генератора, и процесс повторяется. Из трансформатора в этом случае слышны характерные щелчки (цыканье), период повторения которых определяется номиналами конденсатора C2 и резистора R2.

При ремонте ИП иногда возникают ситуации, когда из трансформатора слышно характерное цыканье, но тщательная проверка вторичных цепей показывает, что короткое замыкание в них отсутствует. В этом случае надо проверить цепи питания самой ИС. Например, в практике автора были случаи, когда был пробит конденсатор CЗ. Частой причиной такого поведения ИП является обрыв выпрямительного диода D3 или диода развязки D2.

При пробое мощного КТ его, кок правило, приходится менять вместе с ИС. Дело в том, что затвор КТ подключен к выходу ИС через резистор весьма небольшого номинала, и при пробое КТ на выход ИС попадает высокое напряжение с первичной обмотки трансформатора. Автор категорически рекомендует при неисправности КТ менять его вместе с ИС, благо, стоимость ее невысока. В противном случае, есть риск "убить" и новый КТ, т.к., если на его затворе будет длительное время присутствовать высокий уровень напряжения с пробитого выхода ИС, то он выйдет из строя из-за перегрева.

Были замечены еще некоторые особенности этой ИС. В частности, при пробое КТ очень часто выгорает резистор R10 в цепи истока. При замене этого резистора следует придерживаться номинала 0,33...0,5 Ом. Особенно опасно завышение номинала резистора. В этом случае, как показала практика, при первом же включении ИП в сеть и микросхема, и транзистор выходят из строя.

В некоторых случаях отказ ИП происходит из-за пробоя стабилитрона D1 в цепи питания ИС. В этом случае ИС и КТ, как правило, остаются исправными, необходимо только заменить стабилитрон. В случае же обрыва стабилитрона часто выходят из строя как сама ИС, так и КТ. Для замены автор рекомендует использовать отечественные стабилитроны КС522 в металлическом корпусе. Выкусив или выпаяв неисправный штатный стабилитрон, можно напаять КС522 анодом к выводу 5 ИС, катодом к выводу 7 ИС. Как правило, после такой замены аналогичные неисправности более не возникают.

Следует обратить внимание на исправность потенциометра, используемого для регулировки выходного напряжения ИП, если таковой имеется в схеме. В приведенной схеме его нет, но его не трудно ввести, включив в разрыв резисторов RЗ и R4. Вывод 2 ИС надо подключить к движку этого потенциометра. Замечу, что в некоторых случаях такая доработка бывает просто необходима. Иногда после замены ИС выходные напряжения ИП оказываются завышены или занижены, а регулировка отсутствует. В этом случае можно либо включить потенциометр, как указывалось выше, либо подобрать номинал резистора RЗ.

По наблюдению автора, если в ИП использованы высококачественные компоненты, и он не эксплуатируется в предельных режимах, надежность его достаточно высока. В некоторых случаях надежность ИП можно повысить, применив резистор R1 несколько большего номинала, например, 10...15 Ом. В этом случае переходные процессы при включении питания протекают гораздо более спокойно. В видеомониторах и телевизорах это нужно проделывать, не затрагивая цепь размагничивания кинескопа, т.е. резистор ни в коем случае нельзя включать в разрыв общей цепи питания, а лишь в цепь подключения собственно ИП.

Ремонт электронной техники, № 2, 2000 г.

Алексей Калинин

Назад