Создавая радиоэлектронное устройство невозможно предусмотреть все его недостатки. Как в профессиональной, так и в радиолюбительской практике устройство сначала макетируют, проверяют его характеристики и выявляют неисправности, от» членения oт установленных режимов работы. Как автор многих статей я могу поделится многолетним (более 15 лет) опытом макетирования устройств.
Прежде всего поставим задачу, например, собрать устройство для быстрой проверки электронной системы зажигания автомобиля [1], работающее автономно.

Согласно теории [2] необходимо собрать обычный низкочастотный генератор прямоугольных колебаний, желательно с частотой, регулируемой от 30 до 100 Гц [3]. Так как эта система может быть неисправной, то необходимо, чтобы устройство имело индикацию наличия питания и индикацию работы генератора.

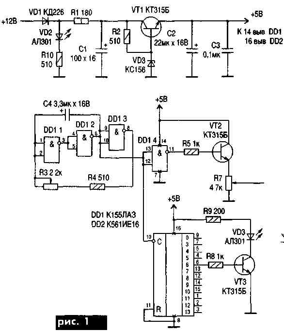
Работа схемы (рис.1). Генератор DD1 вырабатывает прямоугольные импульсы, подаваемые на R5, VT2. Выходной каскад но VT2 собран по схеме с общим эмиттером. Прямоугольные импульсы снимаются с потенциометра R7. Для индикации работы генератора с 12, 13 вывода DD1 4 прямоугольные импульсы подаются на 10 вывод DD2 (вход счетчика), где частота импульсов делится на 64 (коэффициент деления) и подается с 6 вывода DD2 на выходной каскад VT3. Светодиод VD3 мигает в такт с работой генератора. В зависимости от изменения резистором R3 частоты генерации светодиод VD3 мигает ускоренно или замедленно. Отсутствие мигания свидетельствует об остановке генератора.
Процесс сборки устройства: Укомплектовываем
схему деталями, при отсутствии нужных заменяем
их аналогами.
Все детали
кроме светодиодов и регулируемых резисторов
находятся на плате. Устанавливаем их на печатную
плату так, чтобы они не лежали друг но друге, и
определяем габариты платы. Если это текстолит
толщиной 2,5 мм, то плату можно вырезать ножницами
по металлу, если гетинакс - то ножовкой по
металлу. Размечаем печатную плату на мелкие
прямоугольники (рис. 2) Там, где будут микросхемы,
шаг прямоугольников должен соответствовать шагу
ножек микросхем. Изготавливаем резак из старого
сломанно го полотна от ножовки по металлу (рис.3).
Снимаем на точиле зубья полотна, затем
выпиливаем профиль (лучше всего болгаркой),
наматываем на ручку изоленту для удобства
удержания резака. Прижимая указательным пальцем
резец резака, срезаем медный слой фольги в местах
разметки печатной плоты, при этом резак тянем на
себя, а печатную плату удерживаем струбциной.
Резать резаком можно с помощью линейки
(металлической), при этом плату прижимаем и
удерживаем линейкой. Оставшиеся зазубрины
медной фольги снимаем шлифовальной шкуркой
(300-500). В конце этого процесса необходимо
тщательно проверить борозды между
прямоугольниками. Замкнутые места между
прямоугольниками надо отчистить скальпелем,
надрезая их края. Наносим жидкий флюс. Для его
изготовления в старую стеклянную бутылочку 25-50
мл с пластмассовой пробкой заливаем спирт (96-98%)
на четверть. Измельчаем канифоль до порошка и
засыпаем ее в бутылку в соотношении 1:1.
Настаиваем раствор 6 ч. Для нанесения жидкой
канифоли необходима кисточка (рис.4). Ручку 1
кисточки отрезаем от старой авторучки, при этом в
использованный стержень 2 (предварительно
обрезав от головки с пастой) вставляем метелочку
3 от старой зубной щетки (зубную щетку необходимо
расколоть молотком), долее паяльником метелочку 3
фиксируем в стержне 2, а стержень с метелкой к
ручке 1. В пробке 4 делаем отверстие паяльником
так, чтобы метелка 3 заходила, а ручка 1 не
проходило в отверстие. Нанеся канифоль,
припаиваем элементы схемы. Примеры распайки
микросхем (рис.5,а), резисторов (рис.5,6),
конденсаторов (рис.5,в), транзисторов (рис.5,г).
Ножки резисторов и конденсаторов, как правило, со
временем покрываются окислами. Поэтому перед
пайкой их надо очистить Для этой цели подойдет
любая старая стирающая резинка для карандашей
(рис. 6). Соединить элементы схемы между собой
можно проводами тонкого сечения. Чтобы не
запутаться, вычеркиваем карандашом на схеме
смонтированные элементы и их связи. Зачищать
провода можно разными способами. Если есть
старые ненужные ножницы, то на концах делаем
отверстия треугольным над филем (рис.7), при этом
изоляцию провода надрезаем резцами ножниц, а
жила провода остается невредимой (рис.8) Прижимая
концы ножниц, провод оттягиваем влево, а ножницы
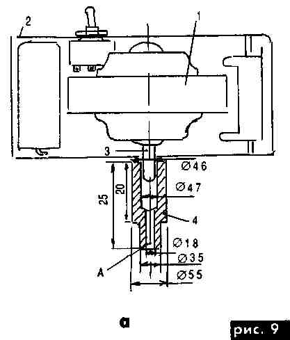
вправо. При изготовлении корпуса обязательно
понадобится электродрель, которую можно сделать
из двигателя старого электропроигрывателя
(рис.9). Схемы подключения обмоток двигателя к
сети показаны на рис.9,6в. Двигатель 1
устанавливаем в любой диэлектрический корпус 2
или корпус, сделанный из металла и изолированный
изолентой. На вал 3 плотно насаживаем насадку 4 из
латуни. Сверло в насадке фиксируем следующим
образом насадку нагреваем паяльником (100 Вт),
твердая канифоль расплавляется и заливается в
отверстие А (рис 9), в которое устанавливаем
сверло, пока канифоль жидкая. Эту операцию можно
проделывать, когда насадка надета на вал.
Проворачивая вал 3, проверяем если сверло стоит
не по центру (т. е. бьет при включении), то насадку
нагреваем паяльником и меняем положение сверла.
Естественно, такая "цанга" долго не
продержится, так как канифоль раскрашивается
Тогда операцию по установке сверла повторяем.
Вместо сверла можно заточить старую сломанную
иглу, которую затачиваем с обеих сторон, но
сначала - верхнюю кромку в виде тупого угла. Щупы
устройства можно изготовить из одно разового
шприца (рис.10) Во избежание заражения СПИДом и
другими болезнями лучше пользоваться новыми
шприцами. Корпус можно спаять из текстолита,
предварительно залудив края стенок (рис.11)


Литература:
1. Кравченко A. Электронные системы зажигания //Радиоаматор, 1999, № 2
2. Кравченко А. Автомобильный цифровой тахометр // Радиоэлектрик - 2000 - № 4,6
3. Партин А. С., Борисов В. Г. "Введение в цифровую технику" -М. Радио и связь, 1987
А. В. Кравченко, г Киев, РАДИОАМАТОР № 8, 2001