
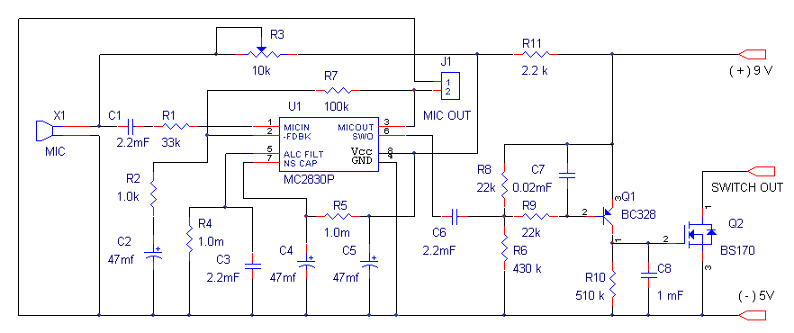
Схема представленная на рисунке выгодно отличается от традиционных подобных устройств, основным недостатком которых является неспособность различить голос и шум. Это приводит к ложным срабатываниям. Эта схема в значительной степени лишена подобных недостатков. В качестве активатора используется микросхема MC2830, далее формированный сигнал поступает на переключатель собранный на транзисторах Q1, Q2. За счет различий в речевых и шумовых формах волны схема срабатывает на голос и не активируется на шум. Чувствительность речевой активации зависит от значения R3 и типа электретного микрофона. Диапазон исполнительных устройств для использования активатора очень широк - от малогабаритных передатчиков в системах контроля до автоматических выключателей освещения.