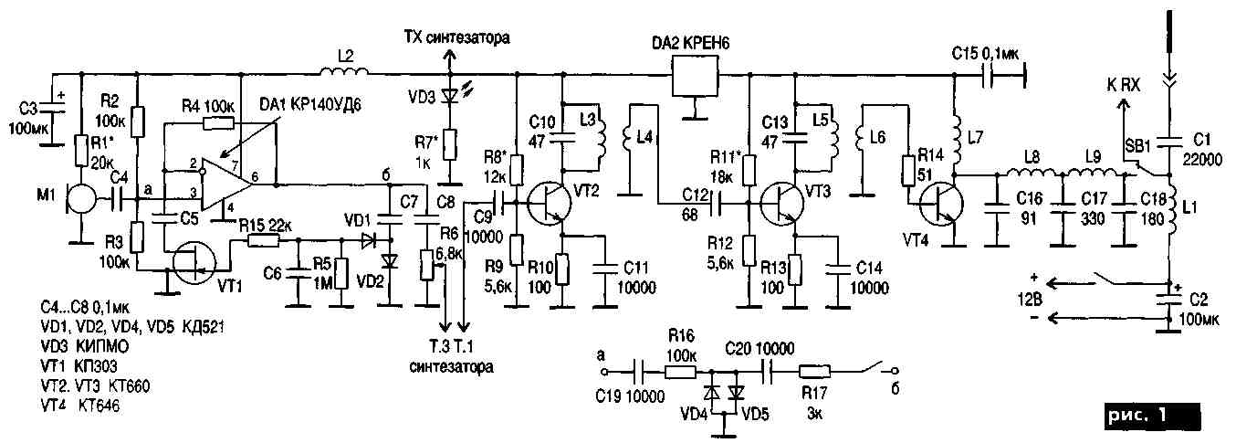
Передатчик радиостанции (рис.1) состоит из микрофонного усилителя-компрессора, двух одинаковых буферных каскадов и усилителя мощности. Задающим генератором передатчика служит ГПД синтезатора, описанного в [I]. В одноканальном варианте можно использовать любой частотно-модулированный кварцевый автогенератор, подключаемый к т.1. Микрофонный усилитель-компрессор собран на DA1 КР140УД6. Транзистор VT1 находится в цепи обратной связи и служит для регулировки коэффициента усиления. С его выхода сигнал также подается на резистор R6, с помощью которого устанавливают девиацию 3 кГц. В качестве микрофона использован электрет-ный типа М1-А2. Можно применять любой электретный микрофон, подбирая резистором R1 напряжение питания микрофона. К точкам "а" и "б" можно подключать цепочку, обеспечивающую тональный вызов. На печатной плате (рис.2) эта цепочка отсутствует, так как для этой цели на плате синтезатора собран отдельный автогенератор с частотой вызова 1-1,5 кГц. ЧМ сигнал с выхода ГПД синтезатора поступает на буферные усилители, собранные но транзисторах VT2, VT3. Первый из них, как и модулятор, запитывает-ся через стабилизатор DA2. Связь между каскадами и усилителем мощности индуктивная. Усилитель мощности, выполненный на транзисторе VT4, работает в классе С. Питание передатчика осуществляется через П-фильтр, что упрощает коммутацию радиостанции с приема на передачу. ГПД синтезатора также запитан от стабилизатора DA2. Собранный из исправных деталей модулятор в настройке не нуждается. При использовании другого микрофона понадобится подбор сопротивления резистора R1. От напряжения отсечки транзистора VT1 зависит глубина компрессии модулятора. При настройке буферных усилителей возможно потребуется регулировка напряжения смещения транзисторов VT2, VT3 с помощью резисторов R8, R11. К согласованию антенны с передатчиком нужно отнестись с особым вниманием. При неправильной регулировке появляются побочные излучения и возбуждение на частотах 300 - 400 МГц.

Косвенно это можно выявить по сильному разогреву выходного транзистора и большому потребляемому току. При настройке передатчика для контроля сигнала желательно использовать анализатор спектра. Подключив вольтметр к базе VT4, переводят радиостанцию в режим передачи и, перемещая сердечники L3, L4, добиваются максимальных показаний вольтметра. Далее подключив ваттметр или нагрузочный резистор типа МЛТ-2 сопротивлением 50 Ом и вольтметр, вращая сердечники L8, L9, добиваются максимума показаний прибора. При этом желательно контролировать потребляемый ток передатчика, который должен находиться в пределах 200-300 мА. Мощность/ измеренная ваттметром, 1,2-1,5 Вт. Возможно придется подбирать емкость конденсаторов С16-С18.

Антенна изготовлена по описанию [2]. С помощью характериографа XI-50 антенну настраивают на диапазон 27 МГц. Сопротивление такой антенны значительно меньше 50 Ом/ что необходимо учитывать при настройке П-фильтра. Присоединив антенну к передатчику, повторяют настройку L8, L9, контролируя по возможности сигнал анализатором спектра или индикатором антенного тока. Более подробно методика согласования малогабаритных антенн описана в [З].
Детали. Резисторы R2/ R3 типа SMD расположены со стороны печатных проводников, остальные типа МЛТ-0,125; переключатель SB 1 типа МП 12; конденсаторы - KM; L1, L2, L7 - 68 мкГн, 0,3 А; L3/ L5 - 12 витков, L4, L6 - 4 витка провода ПЭВО,25, каркас диаметром 4 мм; L8 - 5 витков, L9 - 7 витков провода ПЭВО,6, каркас диаметром 5 мм. Материал сердечников феррит 100ВЧ.
Литература:
1. Опанасенко С. Синтезатор частот 27 МГц, Радиоаматор, 1998, - № 7.
2. Сушко С; Спиральная антенна для портативных радиостанций, Радиолюбитель, 1992, - № 5.
3. Виноградов Ю. О согласовании малогабаритных антенн, Радио 1996, - № 4.
С.Н. Опанасенко, г. Киев, РАДИОАМАТОР 5/99