Простая система настройки для УКВ ЧМ приёмника.

Предлагаемая  аналоговая система настройки может быть встроена практически в любой УКВ ЧМ приемник. Она не содержит синтезатора частот и микропроцессора, что делает ее простой и доступной для повторения. Система обеспечивает автоматический поиск следующей станции при нажатии на кнопку “UP” или “DOWN”, затем включается система АПЧ, поддерживающая точную настройку.

В последнее время очень бурными темпами развивается ЧМ-радиовещание в диапазоне УКВ. В нашей стране вещание ведётся стазу аж в двух диапазонах: 65.8 – 73 МГц (стандарт OIRT) и 88 – 108 МГц (стандарт CCIR). Первый из этих диапазонов обычно называют «УКВ», а второй – «FM», хотя это не совсем верно: оба диапазона лежат в области ультракоротких волн, и оба они используют частотную модуляцию (ЧМ, или FM – Frequency Modulation). Основное отличие в вещании на этих диапазонах заключается в способе передачи стереосигнала. «Наш» стандарт использует систему с полярной модуляцией, а «импортный» стандарт – систему с пилот-тоном. Кроме того, отличается максимальная девиация несущей частоты: ±50 кГц и ±75 кГц соответственно.

В системе с полярной модуляцией поднесущая с частотой 31.25 кГц модулируется амплитудно разностным сигналом A-B и складывается с суммарным сигналом A+B. В результате получается полярно-модулированный сигнал. При модуляции передатчика поднесущая подавляется на 14 дБ с помощью режекторного контура с добротностью 100±5. Для декодирования такого сигнала в приемнике достаточно иметь каскад восстановления поднесущей и два диодных детектора, на выходе которых получаются сигналы левого (A) и правого (B) каналов. Таким образом, эта система изначально была ориентирована на простой стереодекодер. Однако, при попытках создать высококачественный стереодекодер проявляются некоторые недостатки системы. Прежде всего, это необходимость точного восстановления поднесущей (точно на 14 дБ и контуром с добротностью точно 100). Отклонение этих параметров ухудшает разделение стереоканалов. Кроме того, система не была ориентирована на применение синхронного детектирования, а обычный амплитудный детектор имеет повышенные нелинейные искажения. Выделение же опорной частоты для синхронного детектора из амплитудно-модулированной поднесущей затруднено.

Система с пилот-тоном [1] изначально была ориентирована на применение синхронного детектирования и суммарно-разностных (матричных) стереодекодеров. В этой системе поднесущая 38 кГц модулируется амплитудно разностным сигналом A-B. В качестве суммарного сигнала A+B в матричных стереодекодерах используется тональная часть сигнала с частотного детектора приемника. Для получения опорной частоты синхронного детектора передается специальный пилот-тон частотой 19 кГц. При модуляции передатчика пилот-тон подавляется на 20 дБ, а поднесущая подавляется полностью, остаются лишь боковые полосы. Таким образом, благодаря применению синхронного детектирования, резко снижены нелинейные искажения. Кроме того, не требуется восстановления поднесущей с высокой точностью. Система вообще малочувствительна к отклонению уровня и даже фазы поднесущей.

Система с полярной модуляцией существует лишь благодаря многочисленному парку старых радиоприемников. С течением времени она всё больше вытесняется системой с пилот-тоном.

Известно, что при стереофоническом приеме отношение сигнал/шум на выходе приемника намного хуже (на 20 дБ и более),  чем при монофоническом приеме. Основной шум содержится в разностном сигнале A-B. Поэтому современные стереодекодеры для улучшения отношения сигнал/шум автоматически сужают полосу и снижают уровень сигнала A-B на входе матрицы при ухудшении условий приема. При этом вместо повышения уровня шумов несколько ухудшается разделение стереоканалов, что субъективно менее заметно [2]. Этот принцип используется, например, в тюнерах некоторых моделей автомобильных магнитол фирмы «Pioneer».

Вернемся к системе настройки приемника. В отличие от системы на основе синтезатора частот, предлагаемая система настройки может работать на любом диапазоне. Она непосредственно не привязана к какой-либо конкретной частоте приема. Благодаря тому, что система не содержит микропроцессора и переключающихся цифровых схем, отсутствуют помехи со стороны цифровой части. При этом обеспечивается наилучшее отношение сигнал/шум и максимальная чувствительность приемника. Некоторым недостатком устройства является отсутствие индикации номера принимаемой станции.

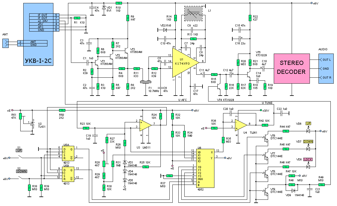
Необходимым условием для встраивания системы в приемник является наличие электронной настройки и сигнала АПЧ. Электронная настройка обычно осуществляется с помощью варикапов, на которые подают управляющее напряжение 3 – 24 В в зависимости от частоты настройки. Современные высокочастотные блоки приемников часто имеют более узкий диапазон напряжения настройки, примерно 1 – 9 В. Предлагаемая система позволяет работать с любым диапазоном напряжения настройки, нужный диапазон обеспечивается соответствующим выбором напряжения питания ОУ U4 (рис. 1). Сигнал АПЧ представляет собой постоянную составляющую выходного сигнала частотного детектора и может быть получен с помощью ФНЧ. Возможен случай, когда этот сигнал имеет обратную полярность (т.е. при расстройке по частоте вниз сигнал АПЧ увеличивается). Нужная полярность может быть получена с помощью одного ОУ, на котором следует собрать усилитель с коэффициентом передачи –1.

Рисунок 1. Принципиальная схема УКВ ЧМ приемника.

На рис. 1 показана полная схема УКВ ЧМ приемника. В качестве входного блока использован готовый блок УКВ-I-2С. Вместо него с успехом может быть применен входной блок от автомагнитолы зарубежного производства или самодельный входной блок. Нужно отметить, что любой входной блок может быть легко переделан на нужный диапазон путем замены катушек гетеродинного и входного контуров.

С выхода УКВ-блока сигнал промежуточной частоты 10.7 МГц поступает на апериодический усилитель, собранный на транзисторах VT1 – VT3. С выхода усилителя сигнал поступает на пъезокерамический полосовой фильтр F1, который формирует полосу пропускания приемника. Сигнал с выхода фильтра поступает на специализированную микросхему U1, которая содержит усилитель-ограничитель ПЧ, частотный детектор и предварительный усилитель звуковой частоты. Встроенный частотный детектор выполнен на основе балансного модулятора. Необходимый для его работы сигнал, сдвинутый по фазе относительно входного, получается с помощью колебательного контура L1C9. Добротность этого контура определяет крутизну преобразования. Необходимая добротность задана резистором R13. С выхода предварительного усилителя звуковой частоты (вывод 8) сигнал поступает на усилительный каскад на транзисторе VT5, далее – на стереодекодер. Цепочка R19C14 компенсирует неравномерность АЧХ тракта на высоких частотах. Цепи коррекции предискажений должны входить в состав стереодекодера. В качестве напряжения АПЧ используется выходное напряжение частотного детектора (вывод 10), отфильтрованное с помощью ФНЧ R23C19.

Рисунок 2. Процесс поиска станции вверх по частоте (a) и вниз по частоте (b).

Рассмотрим работу системы настройки при поиске радиостанции вверх по частоте (рис. 2a). Когда приемник не настроен на станцию, напряжение АПЧ имеет некоторое среднее значение (в данном случае около 3 В). Приблизительно такое же напряжение должно быть установлено с помощью подстроечного резистора R51 в точке +E. Для запуска процесса поиска необходимо нажать кнопку «UP». При этом триггер U5B усанавливается, а U5A – сбрасывается. На аналоговый мультиплексор U6 поступает адрес=1. Мультиплексор через резистор R31 подключает напряжение, немного меньшее, чем +E, на вход интегратора U4. Выходное напряжение интегратора, а оно является напряжением настройки, начинает увеличиваться. Вместе с ним увеличивается частота настройки приемника (участок, обозначенный стрелкой R на рис. 2a). Когда частота настройки начнет приближаться снизу к частоте несущей одной из работающих радиостанций, напряжение АПЧ уменьшается. Когда оно достигает порога, установленного подстроечным резистором R28, компаратор U3 переключается и сбрасывает оба триггера U5A и U5B. При этом на мультиплексор поступает адрес=0, мультиплексор подключает на вход интегратора напряжение АПЧ, которое осуществляет точную подстройку частоты. Напряжение на выходе интегратора (и частота настройки приемника) меняются до тех пор, пока напряжение АПЧ не станет равным  напряжению +E. А это соответствует точной настройке (участок, обозначенный стрелкой AFC на рис. 2a). В это время выход компаратора находится в состоянии высокого логического уровня, что обеспечивается цепочкой гистерезиса VD3-VD5, R25-R27. Эта цепочка построена таким образом, что при срабатывании компаратора порог поднимается чуть выше напряжения +E. На рис. 2 напряжение порога компаратора обозначено Utrh.

Для поиска радиостанции вниз по частоте необходимо нажать кнопку «DOWN». При этом триггер U5B сбрасывается, а U5A – устанавливается. На аналоговый мультиплексор U6 поступает адрес=2. Мультиплексор через резистор R34 подключает напряжение, немного большее, чем +E, на вход интегратора U4. Выходное напряжение интегратора при этом начинает уменьшаться. Вместе с ним уменьшается частота настройки (участок, обозначенный стрелкой R на рис. 2b). Когда частота настройки начнет приближаться сверху к частоте несущей одной из радиостанций, напряжение АПЧ сначала увеличивается. Если компаратор U3 был до этого включен, то он выключается. Напряжение АПЧ достигает максимума, потом начинает уменьшаться, становится равным +E в момент точной настройки, затем падает дальше. Когда оно достигает установленного порога, компаратор U3 переключается и сбрасывает оба триггера. При этом мультиплексор подключает на вход интегратора напряжение АПЧ, которое возвращает напряжение настройки обратно, обеспечивая точную подстройку частоты (участок, обозначенный стрелкой AFC на рис. 2b). Если бы у компаратора отсутствовала цепочка гистерезиса, то он сбросился бы уже при точной настройке, и попытка осуществить поиск вниз привела бы к повторному захвату той же станции.

Второй канал мультиплексора U6 используется для управления светодиодами. Во время поиска вверх включается светодиод «UP», при поиске вниз – светодиод «DOWN». Когда станция найдена и работает АПЧ, горит светодиод «LOCK».

Во время поиска выходной сигнал приемника отключается (реализуется бесшумная настройка). Для этого выходное напряжение микросхемы U1 шунтируется транзистором VT4. Управляет этим транзистором каскад на VT9, который запирает VT4, когда зажигается светодиод «LOCK». Цепочка R48C21VD9 обеспечивает задержку включения сигнала на время, необходимое системе АПЧ для захвата частоты.

Регулировку системы настройки производят в следующей последовательности. Вначале следует установить нужное значение напряжения +E. Для этого заземляют вход напряжения настройки УКВ-блока и измеряют напряжение АПЧ. Такое же значение устанавливают подстроечным резистором и для +E. Если тракт ПЧ приемника реализован по-другому, то пределы регулировки +E могут оказатся недостаточными снизу. В таком случае следует установить дополнительный делитель, или вместо U2 применить подходящий стабилизатор другого типа. Затем подстроечным резистором R28 следует установить порог компаратора так, чтобы система уверенно захватывала станции. Если этот порог слишком близок к +E, то система настройки будет останавливаться от воздействия помех. Если порог слишком далек от +E, то система будет пропускать станции. Когда приемник настроен на станцию и работает АПЧ, нужно уточнить регулировку напряжения +E по наилучшему приему (этой регулировкой выводят частотный детектор на середину линейного участка).

Питается система настройки двумя напряжениями: +9 В и +30 В. Первое может лежать в пределах +5..+12 В, второе зависит от диапазона напряжения настройки примененного входного блока и может варьироваться в широких пределах. Вместо LM311 можно применить КР554СА3 или одну половинку LM393 (LM2903). TL061 можно заменить КР544УД1, КР140УД8. Отечественный аналог 4013 – К561ТМ2 или К176ТМ2, 4052 – К561КП1. Вместо транзисторов DTC144E можно применить любые маломощные n-p-n транзисторы, добавив в базовую цепь делитель из одинаковых резисторов сопротивлением 10..47 К. Тракт ПЧ можно выполнить по другой схеме или взять готовый. Главное, чтобы он обеспечивал напряжение АПЧ. Стереодекодер можно выполнить по любой схеме. Хороший стереодекодер для системы с полярной модуляцией описан в [2].

Рисунок 3. Принципиальная схема стереодекодера системы с пилот-тоном.

Выпускаются также специализированные микросхемы стереодекодеров для системы с полярной модуляцией. Есть даже микросхема двухсистемного стереодекодера К174ХА51 производства АО "Ангстрем". Для системы с пилот-тоном существует множество специализированных микросхем импортного производства. В качестве примера на рис. 3 приведена схема простого стереодекодера на основе микросхемы AN7421 фирмы «Matsushita».

Литература:

1. В. Поляков. Стереофоническая система радиовещания с пилот-тоном. Радио, №4, 1992 г.
2. К. Филатов. Стереодекодер с адаптивно регулируемой полосой пропускания. Радио, №11, 1986 г.

Автор проекта: Ридико Леонид Иванович,
e-mail: wubblick@yahoo.com

Назад