В данной статье
предлагается схема вызывного устройства для
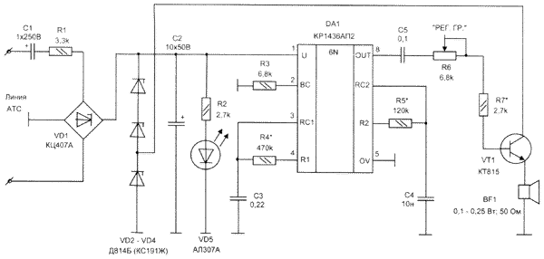
телефона, см. рисунок. Это устройство будет
незаменимо в многокомнатной квартире, где
нецелесообразно устанавливать телефонный
аппарат в каждой комнате. Однако звонок телефона,
установленного в одной комнате, можно не
услышать из другой комнаты или кухни.

Предлагаемое устройство имеет световую индикацию и плавную регулировку громкости вызывного сигнала, что выгодно отличает его от других подобных устройств. Кроме того, вызывной сигнал этого устройства аналогичен приятному мелодичному сигналу вызова, характерному для импортных телефонных аппаратов. Указанный факт позволяет применять это устройство в качестве замены электромеханическому звонку (с резким, неприятным звуком и плохо регулируемой громкостью) в старом телефонном аппарате. Возможно, ваш старый телефон обретет вторую молодость.
Важно также отметить, что в качестве источника звука в предлагаемой схеме используется малогабаритная динамическая головка BF1, которую легче приобрести и конструктивно удобнее установить в корпус устройства, чем пьезокерамический излучатель или электромеханический звонок.
В качестве генератора вызывного сигнала в схеме применена специализированная микросхема КР1436АП2, имеющая множество аналогов различных зарубежных фирм (FT2411, KA2411, BA8205, DBL5002, TA31002P, CIC9106A,WTC9106A). Микросхема требует минимального количества навесных элементов и имеет низкий ток потребления. Кроме того, микросхема позволяет изменять тональность вызывного сигнала подбором номиналов навесных элементов (R4, R5).
В целом схема устройства проста в реализации, все элементы имеют малые габариты и могут уместиться в небольшой коробочке. Диодный мост можно заменить любым аналогичным или четырьмя диодами типа КД102А, КД105. Светодиод VD5 можно использовать любой, подобрав яркость свечения резистором R2. Регулятор громкости R6 — малогабаритный, любого типа. Элементы схемы располагают на печатной плате (можно использовать кусок макетной платы) и помещают в подходящий корпус. Устройство подключают параллельно телефонной линии.
При правильной сборке и
исправных деталях схема настройки не требует.
Эдуард Бананов, Москва.