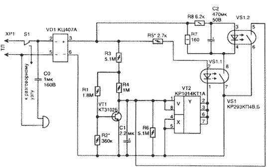
Данное устройство может также использоваться как блокиратор несанкционированного (пиратского) подключения к линии. Любой параллельный телефонный аппарат будет заблокирован (с него нельзя будет вести разговоры). Питание устройства осуществляется от телефонной линии. Режим работы линии не нарушается. В основе работы схемы используется пороговое устройство на транзисторе VT1, который контролирует уровень напряжения в телефонной линии. Как известно, при поднятии трубки с аппарата, напряжение в линии падает с 60 до 5...15 В (зависит от сопротивления цепей ТА).

Режим работы VT1 настраивается резистором R2 так, чтобы он при напряжении ниже +18 В запирался. При этом транзистор VT2 током через резисторы R3-R4 откроется, что приведет к срабатыванию оптронного ключа VS1.1. Резистор R7 закоротит телефонную линию, что воспрепятствует импульсному набору номера на время заряда С2. Как только С2 зарядится - сработает ключ VS1.2 и разрядит С1. Этот процесс периодически повторяется, что исключает фиксацию схемы в режиме закорачивания линии после однократного срабатывания блокировки. Конденсатор С1 обеспечивает нечувствительность схемы к сигналу вызова в линии. Устройство подключается параллельно звонку (или схеме звукового сигнализатора) до разделительного конденсатора так, чтобы при поднятии трубки оно отключалось контактами, связанными с положением трубки (S1). В этом случае не потребуется отключать устройство от линии при использовании собственного телефонного аппарата, что удобно при эксплуатации. Схема не критична к выбору типов резисторов и конденсаторов. Вместо диодного моста VD1 можно использовать один диод, но в этом случае при подключении устройства к телефонной линии потребуется соблюдать необходимую для работы полярность.

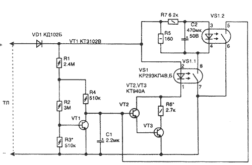
Данное устройство может также использоваться как блокиратор несанкционированного (пиратского) подключения к линии. Любой параллельный телефонный аппарат будет заблокирован (с него нельзя будет вести разговоры). Питание устройства осуществляется от телефонной линии. Режим работы линии не нарушается. Принцип работы и пояснения к схеме аналогичны: "Блокиратор параллельного телефонного аппарата - 1".

Данное устройство позволяет заблокировать параллельный телефонный аппарат (с него нельзя будет вести разговоры). Ключевую роль играют в этом стабилитроны VD1 и VD3, напряжение стабилизации которых должно быть ниже напряжения, возникающего в свободной телефонной линии, и выше напряжения в занятой линии. Трубка, снятая с аппарата ТА1, открывает стабилитрон VD1 и, соответственно, тиристор VS1, подключая тем самым к сети именно этот телефонный аппарат. Это подключение снижает напряжение в линии с 60 В до 8...15 В и блокирует тем самым работу аппарата ТА2, поскольку такое напряжение будет уже недостаточным для пробоя стабилитрона VD3 и, соответственно, включения тиристора VS2. Диоды VD2 и VD4 - любые кремниевые с обратным напряжением не менее 100 В и прямым током не менее 50 мА - защищают тиристоры от обратного тока через управляющий электрод во время прохождения сигнала вызова. Стабилитроны VD1 и VD3 - любые маломощные с напряжением стабилизации 30...45 В. Такой стабилитрон можно составить из 3-4-х низковольтных стабилитронов.