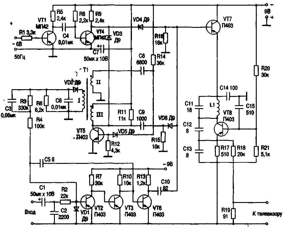
Приставка (см. рисунок), превращает любой телевизор в осциллограф с большим экраном. На нем можно наблюдать НЧ колебания, а с помощью генератора качающей частоты (ГКЧ) визуально настраивать усилители ПЧ радиоприемников. Приставку можно рассматривать как миниатюрный телевизионный передатчик. Несмотря на относительно простую схему, в этом передатчике формируется полный телевизионный сигнал, который отличается от стандартного только отсутствием уравнивающих импульсов. Кадровые синхроимпульсы формируются из эталонного синусоидального напряжения усилителем-ограничителем VT1, дифференцирующей цепью R8C4 и пороговым усилителем на VT4. Их длительность около 1,9 мс. Блокинг-генератор (на транзисторе VT5) генерирует строчные синхроимпульсы. Это неосновные импульсы блокинг-генератора, а выбросы коллекторного напряжения, возникающие сразу вслед за основными. Между коллекторами транзисторов VT4 и VT5 включен разделительный диод VD3. В момент генерации основного импульса коллектор транзистора VT4 замыкается на шасси через открытый транзистор VT5 и диод VD3. Вследствие этого в кадровых синхроимпульсах появляются врезки, которые, как и требуется, предшествуют строчным синхроимпульсам. Обмотки трансформатора VT1 блокинг-генератора намотаны на тороидальном сердечнике из оксиферита(Ф-1000) Внешний диаметр сердечника 10 мм, толщина 2 мм. Обмотки I и III содержат по 100 витков, а обмотка II - 30 витков провода ПЭЛШО o0,1. В начале периода строчной развертки импульс напряжения блокинг-генератора быстро заряжает конденсатор С6 через диод VD2. В течение остальной части периода он медленно разряжается через резистор R6. Возникающее при этом пилообразное напряжение поступает на базу транзистора VT2. Здесь оно складывается с входным напряжением. Трехкаскадный усилитель из-за большого коэффициента усиления (50000-100000) работает практически в релейном режиме, характеризующемся определенным порогом срабатывания. Параметры приставки выбраны такими, что при отсутствии исследуемого напряжения осевая линия находится в центре экрана. При необходимости изображение на экране можно сдвинуть в ту или иную сторону изменением сопротивления резистора R3. Для повышения четкости изображения линии на экране телевизора усилитель (VT2, VT3, VT6) охвачен положительной обратной связью с коллектора транзистора VT3 на базу транзистора VT2 через конденсатор С5. Это значительно повышает усиление в области высоких частот и, следовательно, увеличивает крутизну фронта выходных импульсов. Визуально это проявляется в повышенной резкости перехода от белого к черному. Кадровые, строчные и видеоимпульсы складываются на входе эмитерного повторителя VT7, который является модуляционным усилителем УКВ генератора VT8. Последний собран по схеме емкостной трехточки. Частота генерации должна быть выбрана равной несущей частоте изображения свободного телевизионного канала. В противном случае приставка может создавать помехи работе соседних телевизоров. Требуемые частоты генерации можно получить, подбирая число витков катушки L1.

При настройке на второй телевизионный канал (59,25 МГц) катушка L1 содержит 5 витков провода ПЭВ 0,6, диаметр катушки 9 мм. Модулированное ВЧ напряжение поступает на выход приставки через делитель R18-R19, который понижает напряжение до 3 мВ во избежание перегрузки ВЧ тракта телевизора. Выход приставки коаксиальным кабелем или скрученым двойным проводом соединяют с антенным входом телевизора.
Конструкция и налаживание. Все детали приставки, за исключением УКВ генератора, можно расположить на монтажной плате в произвольном порядке. Детали, относящиеся к УКВ генератору (СП-С15, L1, VT8), должны иметь короткие выводы, соединять их между собой следует короткими проводниками и группировать в одном месте. Никакой экранировки приставки не требуется Если частота импульсов блокииг-генератора не лежит в диапазоне частоты строк телевизора, необходимо ввести ее в этот диапазон, изменяя в небольших пределах сопротивление резистора R14. Следует отметить, что синхронизация разверток телевизора от приставки обычно получается очень устойчивой, поэтому плохая синхронизация при налаживании приставки указывает на какую-нибудь ошибку в монтажа. Чтобы добиться точной настройки УКВ генератора приставки на выбранный телевизионный канал, приходиться растягивать или сжимать витки обмотки катушки L1, т.е. менять шаг намотки. При правильной настройке линия на экране резко очерчена. Параметры приставки подобраны так, что наибольший размер изображения на экране телевизора соответствует входному напряжению около 0,3 В. Чувствительность приставки можно регулировать, изменяя сопротивление резистора R2. Для проверки чувствительности на вход подают переменное напряжение известной величины либо от звукового генераторе.
РАДЮАМАТОР 6/99, Шронин, г.Кременчуг, Полтавская обл.